在浩瀚的中药世界里,每一种药材都蕴含着自然的智慧与奥秘。朱砂,这一古老而神秘的矿物药材,如何在传统中药配伍中发挥其独特作用,一直是科研人员关注的热点。最近,一项由中国科学家团队开展的研究,通过精心设计的实验,揭示了朱砂如何有效抑制马钱子碱(Strychnine)诱导的神经毒性,为中药配伍的科学性提供了有力证据。在这项研究中,AbMole公司提供的高纯度重组人CYP3A4酶(E.coli, N-His)成为了破解这一谜团的关键工具。

朱砂,作为一种常用的矿物药材,主要成分为硫化汞(HgS),在传统中药中常被用作镇静剂。然而,由于其潜在的汞中毒风险,朱砂在中药中的使用一直备受争议。马钱子碱,则是一种从马钱子种子中提取的强效生物碱,具有显著的神经毒性,常用于治疗风湿、骨折等病症。当朱砂与马钱子碱相遇,它们之间会发生怎样的“化学反应”?朱砂是否能有效抑制马钱子碱的神经毒性?这一系列问题激发了科研人员的浓厚兴趣。
为了揭开朱砂与马钱子碱之间的奥秘,研究团队采用了一系列先进的实验方法,包括动物行为学测试、组织病理学检查、药代动力学分析、血清代谢组学研究和肠道微生物群分析等。
Recombinant Human CYP3A4 (E.coli, N-His) | AbMole
CYP3A4是人体内最重要的药物代谢酶之一,参与多种药物的氧化、还原和水解反应。AbMole公司提供的高纯度重组人CYP3A4酶(E.coli, N-His),通过基因工程技术在大肠杆菌中表达纯化而得,具有高度的活性和稳定性。该酶不仅可用于药物代谢研究,还可用于药物-药物相互作用、药物毒性评估等领域。在本次研究中,该酶被用于模拟人体肝脏对马钱子碱的代谢过程,为揭示朱砂抑制马钱子碱神经毒性的机制提供了有力支持。
研究团队首先通过动物行为学测试(如平衡木行走测试和惊厥评分测试)和组织病理学检查,评估了朱砂对马钱子碱诱导神经毒性的影响。结果显示,朱砂能够显著延长惊厥潜伏期、缩短惊厥持续时间并降低惊厥等级,同时减轻脑组织病理学损伤。这些初步结果提示朱砂可能具有抑制马钱子碱神经毒性的作用。
为了进一步探究朱砂的作用机制,研究团队采用药代动力学分析方法,测定了朱砂对马钱子碱在血浆和脑组织中的分布和消除情况。结果显示,朱砂能够显著降低马钱子碱在血浆中的药时曲线下面积(AUC)和最大血药浓度(Cmax),缩短半衰期(T1/2),从而减少马钱子碱在体内的暴露量。这些结果表明朱砂可能通过影响马钱子碱的吸收和代谢来发挥其抑制作用。
为了更深入地了解朱砂抑制马钱子碱神经毒性的机制,研究团队进一步开展了血清代谢组学研究。通过液相色谱-质谱联用技术(LC-MS)对血清样品进行分析,发现朱砂能够调节多种与神经毒性相关的代谢物水平。例如,朱砂能够上调具有神经保护作用的代谢物(如牛磺酸和磷脂酰胆碱)水平,同时下调具有神经毒性作用的代谢物(如花生四烯酸代谢产物)水平。这些结果表明朱砂可能通过调节血清代谢物水平来减轻马钱子碱的神经毒性。
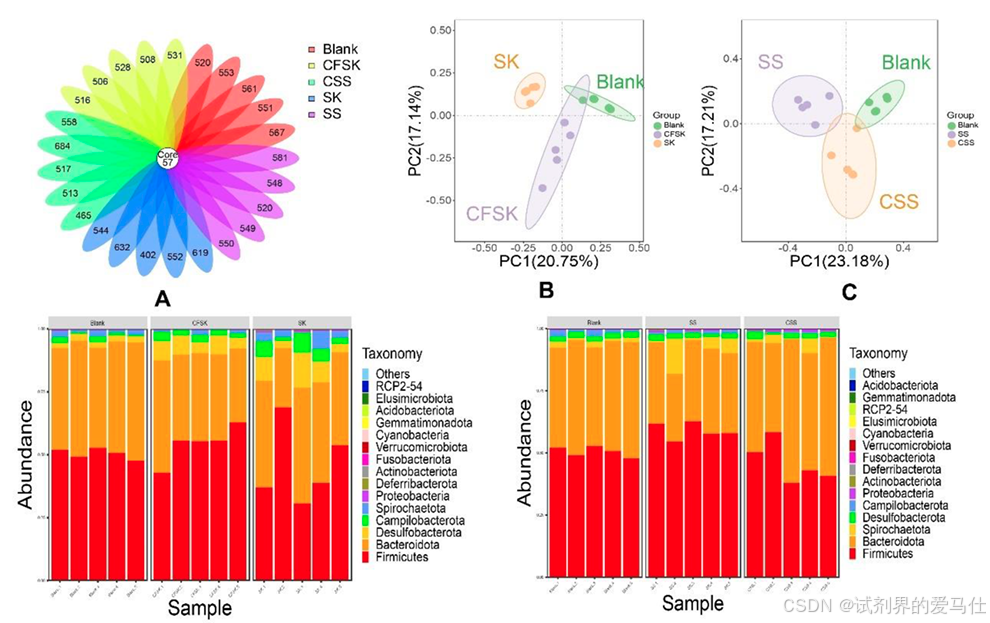
此外,研究团队还关注了肠道微生物群在朱砂抑制马钱子碱神经毒性中的作用。通过16S rRNA基因测序技术对肠道微生物群进行分析,发现朱砂能够显著改变肠道微生物群的组成和结构。例如,朱砂能够增加具有神经保护作用的益生菌(如乳酸菌)的数量,同时减少具有神经毒性作用的致病菌(如拟杆菌)的数量。这些结果表明朱砂可能通过调节肠道微生物群来减轻马钱子碱的神经毒性。
为了验证朱砂是否通过影响CYP3A4酶的活性来抑制马钱子碱的代谢,研究团队利用AbMole公司提供的高纯度重组人CYP3A4酶进行了分子对接和酶活性测定实验。结果显示朱砂能够与CYP3A4酶结合并抑制其活性,从而减少马钱子碱在肝脏中的代谢速率。这一发现为朱砂抑制马钱子碱神经毒性的机制提供了直接证据。
综合以上实验结果,研究团队得出了以下结论:朱砂能够通过多种途径抑制马钱子碱的神经毒性。首先,朱砂能够影响马钱子碱在肠道的吸收和肝脏的代谢过程,从而减少其在体内的暴露量;其次,朱砂能够调节血清代谢物水平以减轻马钱子碱的神经毒性;最后,朱砂还能够通过调节肠道微生物群的组成和结构来进一步减轻马钱子碱的神经毒性。这些机制共同作用使得朱砂在中药配伍中发挥了重要的“驯服”作用。
这项研究不仅揭示了朱砂抑制马钱子碱神经毒性的机制,还为中药配伍的科学性提供了有力证据。它表明传统中药中的矿物药材并非简单的“安慰剂”,而是具有确切的生物活性和作用机制。此外,该研究还为开发新型神经保护药物提供了新思路和新靶点。未来,研究团队将继续深入探究朱砂与其他中药成分的相互作用机制,为中药现代化和国际化贡献力量。
同时,AbMole公司提供的高纯度重组人CYP3A4酶在本次研究中发挥了关键作用。它不仅帮助研究团队揭示了朱砂抑制马钱子碱神经毒性的机制,还为药物代谢研究提供了可靠的工具和方法。未来,随着基因工程和生物技术的不断发展,AbMole公司将继续推出更多高质量、高纯度的生物酶产品,为科研人员和医药企业提供更加便捷、高效的实验工具和服务。
489

被折叠的 条评论
为什么被折叠?



