上次文章我们简单的介绍了一下prometheus配合altermanager通过邮件进行报警,这里我们学习一下使用gafana进行报警,我们说altermanager是prometheus推送的方式进行报警的,其中altermanager的作用就是看报警信息如何发送的功能。而gafana在prometheus体系中的作用是展示,其数据的获取是通过查询prometheus数据得到的,所以我们完全可以通过查询数据然后再判断是否要报警的功能。这里我们简单的介绍一下如何使用gafana进行邮件报警。
1.配置gafana邮箱信息
这里要注意的是我们使用的邮箱配置信息需要您到您的邮箱服务开通邮件功能。这个网上很多教程,这里就不介绍了。首先我们看一下gafana的邮件配置。

#################################### SMTP / Emailing #####################
[smtp]
enabled = true #是否开启email报警
host = smtp.qq.com:465 #邮件服务器地址
user = 2695062879@qq.com #发送邮件的用户邮箱
password = ******* #申请邮箱的时候给的邮箱密钥
cert_file = #证书
key_file = #
skip_verify = false #跳过认证?
from_address = 2695062879@qq.com #发件人的邮箱
from_name = Grafana #来源
ehlo_identity =
startTLS_policy =
在配置好上述email信息之后,我们重启gafana,然后打开我们的报警配置Tab,如图所示:

配置好之,我们开始试试看能否接受到邮件。


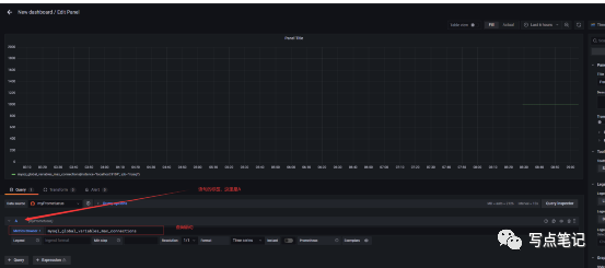
上边我们简单的说了一下gafana的邮件报警,这里我们配置一下如何让我们的监控面板来进行报错,首先我们要明白的是gafana导入的面板不能配置报警,也就是说我们要报警还必须手动的去创建面板,然后编写promSql查询语句,然后设置报警的条件和报警的信息。当然嗨哟啊选择使用邮件报警的配置。



最后还是收到了邮件,但是图没有显示处理哈。可能啥地方配置的不对。

仔细看一下这个没有图片的提示,说的意思是要用管理员身份安装grafana image renderer这个插件,我们搜索一下这个插件。
https://grafana.com/grafana/plugins/grafana-image-renderer/

grafana-cli.exe plugins install grafana-image-renderer
稍等片刻,看看报错有没有图片。哎呀,图片出来了。

早~
5050

被折叠的 条评论
为什么被折叠?



