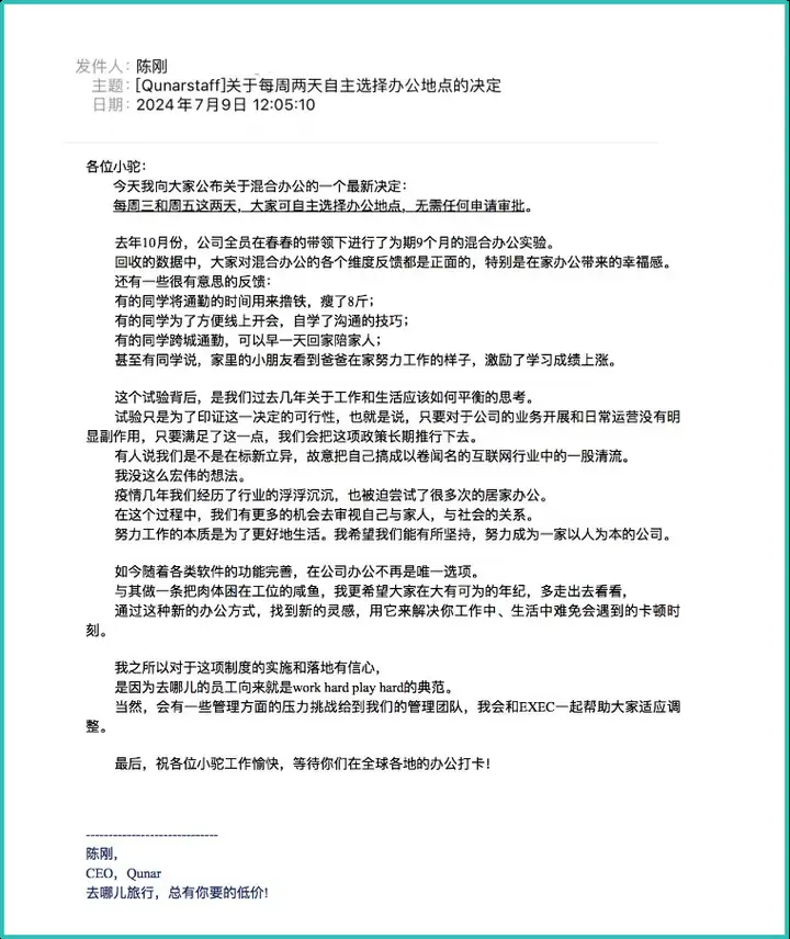
昨天,7 月 9 日,去哪儿 CEO(首席执行官)陈刚发全员信宣布,从 7 月 15 日起,每周三、周五,员工可以灵活选择办公地点。
为了保证混合办公落到实处,陈刚在信中特意强调,员工按规定混合办公,“无需任何申请审批”。
据介绍,去年 10 月,去哪儿开始了为期 9 个月的混合办公试验。
回收数据显示,员工对混合办公的各个维度反馈正面——超过九成的员工认为混合办公后幸福感有明显提升,员工主动离职率在混合办公后下降了三成。
这是全员信的内容:

在公告中,有这样的一句话:
这个试验背后,是我们过去几年关于工作和生活应该如何平衡的思考。
其实我也经常会有一些关于“工作”和“生活”之间矛盾冲突的思考。
但是这些思考的结果往往和问题一样,是矛盾的。
因为我觉得对于往后这么长的人生中,不管是从事什么工作,我都还要工作好久好久的时间。我此刻对于工作的感受,和以后对于工作的感受可能大不一样。
所以我一直想等到“感受到大不一样”的时候再来聊这个话题。
目前的感受就是大概就是...
不论是几年前在北京,还是现在在成都,我所在的小组都有实时性要求非常高的业务,出了问题就必须立马通过短信、微信、电话的方式预警出来,立刻要找到人处理的那种,要接手的那种。
这就意味着其实从工作开始到现在,“24 小时待命”这个观念就深深地刻在了我的脑海里面。
前段时间我不是去音乐节嘛,当时我还写了在现场遇到线上问题无法处理的情况:

在问题解决之前,我就隔一会盯着手机,等待着同事给我同步处理进度,至于台上的歌手和周遭的人群,我都觉得融不进去。但是,一旦问题解决,我立马就双脚离地,蹦了起来。
业务在线上跑着,时刻都有用户,工作和生活,很难分开。
还有,去年的有一天早上,我记得很清楚,起床的时候,一看手机关机了,吓得我一机灵。当时心里想的是:好家伙,昨天晚上没有生产问题吧?会不会有报警短信没有收到?会不会有同事联系我,没有联系上?会不会出问题了,大家都在帮我解决,而联系不上我?
好可怕好可怕...
然后立马开机,打开办公软件、微信、短信、通话记录全部挨个查一遍,还好,风平浪静。我就放心了。
虽然线上很少出问题,但是这就是大部分程序员工作的常态。
虽然这是工作的常态,但这一定不应该是生活的常态。
其实大部分程序员也清楚,干了这个行业,工作和生活就是分不开的,所以我们现在就是疯狂的“卷”,目的就是在有机会躺平的时候,能把握住“躺平”的机会。
955 公司
歪师傅觉得“混合办公”固然很好,但是 955 也还是值得大家期待的。
这里有一份《955 神仙公司名单》,大家看看有没有喜欢的,挑一挑:






再附带一份地图,看下大厂分布:




被折叠的 条评论
为什么被折叠?



