
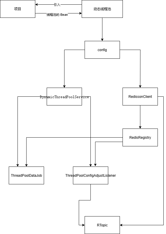
此项目是已组件的形式进行搭建
分为 4 个部分 config、domain、registry、trigger
- config:自动装配 Bean,获取项目中的线程池,创建 redis 消息中心
- domain:存储线程池的 Bean,修改线程池
- registry:redis 注册中心,将线程池的信息上传到 redis
- trigger:
- job:定时任务,将线程池信息上传到 redis 中
- listener:订阅 redis 注册中心,等待注册中心推送消息,然后根据消息修改线程池,再将线程池配置信息上传到 redis 中
domain
public class ThreadPoolConfigEntity {
/**
* 应用名称
*/
private String appName;
/**
* 线程池名称
*/
private String threadPoolName;
/**
* 核心线程数
*/
private int corePoolSize;
/**
* 最大线程数
*/
private int maximumPoolSize;
/**
* 当前活跃线程数
*/
private int activeCount;
/**
* 当前池中线程数
*/
private int poolSize;
/**
* 队列类型
*/
private String queueType;
/**
* 当前队列任务数
*/
private int queueSize;
/**
* 队列剩余任务数
*/
private int remainingCapacity;
public ThreadPoolConfigEntity() {
}
public ThreadPoolConfigEntity(String appName, String threadPoolName) {
this.appName = appName;
this.threadPoolName = threadPoolName;
}
}
线程池的配置信息,要存储在 redis 中
public interface IDynamicThreadPoolService {
List<ThreadPoolConfigEntity> queryThreadPoolList();
ThreadPoolConfigEntity queryThreadPoolConfigByName(String threadPoolName);
void updateThreadPoolConfig(ThreadPoolConfigEntity threadPoolConfigEntity);
}
动态线程服务池接口
public class DynamicThreadPoolService implements IDynamicThreadPoolService {
private final Logger logger = LoggerFactory.getLogger(DynamicThreadPoolService.class);
private final String applicationName;
private final Map<String, ThreadPoolExecutor> threadPoolExecutorMap;
public DynamicThreadPoolService(String applicationName, Map<String, ThreadPoolExecutor> threadPoolMap) {
this.applicationName = applicationName;
this.threadPoolExecutorMap = threadPoolMap;
}
@Override
public List<ThreadPoolConfigEntity> queryThreadPoolList() {
Set<String> threadPoolBeanNames = threadPoolExecutorMap.keySet();
List<ThreadPoolConfigEntity> threadPoolVOS = new ArrayList<>(threadPoolBeanNames.size());
for (String beanName : threadPoolBeanNames) {
ThreadPoolExecutor threadPoolExecutor = threadPoolExecutorMap.get(beanName);
ThreadPoolConfigEntity threadPoolConfigVO = new ThreadPoolConfigEntity(applicationName, beanName);
threadPoolConfigVO.setCorePoolSize(threadPoolExecutor.getCorePoolSize());
threadPoolConfigVO.setMaximumPoolSize(threadPoolExecutor.getMaximumPoolSize());
threadPoolConfigVO.setActiveCount(threadPoolExecutor.getActiveCount());
threadPoolConfigVO.setPoolSize(threadPoolExecutor.getPoolSize());
threadPoolConfigVO.setQueueType(threadPoolExecutor.getQueue().getClass().getSimpleName());
threadPoolConfigVO.setQueueSize(threadPoolExecutor.getQueue().size());
threadPoolConfigVO.setRemainingCapacity(threadPoolExecutor.getQueue().remainingCapacity());
threadPoolVOS.add(threadPoolConfigVO);
}
return threadPoolVOS;
}
@Override
public ThreadPoolConfigEntity queryThreadPoolConfigByName(String threadPoolName) {
ThreadPoolExecutor threadPoolExecutor = threadPoolExecutorMap.get(threadPoolName);
if (null == threadPoolExecutor) return new ThreadPoolConfigEntity(applicationName, threadPoolName);
// 线程池配置数据
ThreadPoolConfigEntity threadPoolConfigVO = new ThreadPoolConfigEntity(applicationName, threadPoolName);
threadPoolConfigVO.setCorePoolSize(threadPoolExecutor.getCorePoolSize());
threadPoolConfigVO.setMaximumPoolSize(threadPoolExecutor.getMaximumPoolSize());
threadPoolConfigVO.setActiveCount(threadPoolExecutor.getActiveCount());
threadPoolConfigVO.setPoolSize(threadPoolExecutor.getPoolSize());
threadPoolConfigVO.setQueueType(threadPoolExecutor.getQueue().getClass().getSimpleName());
threadPoolConfigVO.setQueueSize(threadPoolExecutor.getQueue().size());
threadPoolConfigVO.setRemainingCapacity(threadPoolExecutor.getQueue().remainingCapacity());
if (logger.isDebugEnabled()) {
logger.info("动态线程池,配置查询 应用名:{} 线程名:{} 池化配置:{}", applicationName, threadPoolName, JSON.toJSONString(threadPoolConfigVO));
}
return threadPoolConfigVO;
}
@Override
public void updateThreadPoolConfig(ThreadPoolConfigEntity threadPoolConfigEntity) {
if (threadPoolConfigEntity == null || !applicationName.equals(threadPoolConfigEntity.getAppName())) {
return;
}
ThreadPoolExecutor threadPoolExecutor = threadPoolExecutorMap.get(threadPoolConfigEntity.getThreadPoolName());
if (null == threadPoolExecutor) {
return;
}
threadPoolExecutor.setMaximumPoolSize(threadPoolConfigEntity.getMaximumPoolSize());
threadPoolExecutor.setCorePoolSize(threadPoolConfigEntity.getCorePoolSize());
logger.info("更新线程池 {} 的配置信息", JSON.toJSONString(threadPoolExecutor));
}
}
线程池服务,获取线程池配置信息、更改线程配置
registry
public interface IRegistry {
void reportThreadPool(List<ThreadPoolConfigEntity> threadPoolEntities);
void reportThreadPoolConfigParameter(ThreadPoolConfigEntity threadPoolConfigEntity);
}
注册中心,数据上报,可以使用 redis、MySQL 等实现
public class RedisRegistry implements IRegistry {
private final RedissonClient redissonClient;
public RedisRegistry(RedissonClient redissonClient) {
this.redissonClient = redissonClient;
}
// 上报数据
@Override
public void reportThreadPool(List<ThreadPoolConfigEntity> threadPoolEntities) {
RList<ThreadPoolConfigEntity> list = redissonClient.getList(RegistryEnumVO.THREAD_POOL_CONFIG_LIST_KEY.getKey());
list.addAll(threadPoolEntities);
}
@Override
public void reportThreadPoolConfigParameter(ThreadPoolConfigEntity threadPoolConfigEntity) {
String strKey = RegistryEnumVO.THREAD_POOL_CONFIG_PARAMETER_LIST_KEY.getKey() + "_" + threadPoolConfigEntity.getAppName() + "_" + threadPoolConfigEntity.getThreadPoolName();
RBucket<ThreadPoolConfigEntity> bucket = redissonClient.getBucket(strKey);
bucket.set(threadPoolConfigEntity, Duration.ofDays(30));
}
}
trigger
job
public class ThreadPoolDataReportJob {
private final Logger logger = LoggerFactory.getLogger(ThreadPoolDataReportJob.class);
private final RedisRegistry redisRegistry;
private final DynamicThreadPoolService dynamicThreadPoolService;
public ThreadPoolDataReportJob(RedisRegistry redisRegistry, DynamicThreadPoolService dynamicThreadPoolService) {
this.redisRegistry = redisRegistry;
this.dynamicThreadPoolService = dynamicThreadPoolService;
}
@Scheduled(cron = "*/20 * * * * *")
public void execReportThreadPoolList() {
List<ThreadPoolConfigEntity> threadPoolConfigEntities = dynamicThreadPoolService.queryThreadPoolList();
redisRegistry.reportThreadPool(threadPoolConfigEntities);
logger.info("上部线程池数据, {}", JSON.toJSONString(threadPoolConfigEntities));
for (ThreadPoolConfigEntity threadPoolConfigEntity : threadPoolConfigEntities) {
redisRegistry.reportThreadPoolConfigParameter(threadPoolConfigEntity);
logger.info("上报线程池的配置信息, {}", JSON.toJSONString(threadPoolConfigEntity));
}
}
}
定时将线程池信息上传到 redis 中
public class ThreadPoolDataReportJob {
private final Logger logger = LoggerFactory.getLogger(ThreadPoolDataReportJob.class);
private final RedisRegistry redisRegistry;
private final DynamicThreadPoolService dynamicThreadPoolService;
public ThreadPoolDataReportJob(RedisRegistry redisRegistry, DynamicThreadPoolService dynamicThreadPoolService) {
this.redisRegistry = redisRegistry;
this.dynamicThreadPoolService = dynamicThreadPoolService;
}
@Scheduled(cron = "*/20 * * * * *")
public void execReportThreadPoolList() {
List<ThreadPoolConfigEntity> threadPoolConfigEntities = dynamicThreadPoolService.queryThreadPoolList();
redisRegistry.reportThreadPool(threadPoolConfigEntities);
logger.info("上部线程池数据, {}", JSON.toJSONString(threadPoolConfigEntities));
for (ThreadPoolConfigEntity threadPoolConfigEntity : threadPoolConfigEntities) {
redisRegistry.reportThreadPoolConfigParameter(threadPoolConfigEntity);
logger.info("上报线程池的配置信息, {}", JSON.toJSONString(threadPoolConfigEntity));
}
}
}
listener
public class ThreadPoolConfigAdjustListener implements MessageListener<ThreadPoolConfigEntity> {
private final Logger logger = LoggerFactory.getLogger(ThreadPoolConfigAdjustListener.class);
private final RedisRegistry redisRegistry;
private final DynamicThreadPoolService dynamicThreadPoolService;
public ThreadPoolConfigAdjustListener(RedisRegistry redisRegistry, DynamicThreadPoolService dynamicThreadPoolService) {
this.dynamicThreadPoolService = dynamicThreadPoolService;
this.redisRegistry = redisRegistry;
}
@Override
public void onMessage(CharSequence charSequence, ThreadPoolConfigEntity threadPoolConfigEntity) {
logger.info("动态线程池,调整线程池配置。线程池名称:{} 核心线程数:{} 最大线程数:{}",
threadPoolConfigEntity.getThreadPoolName(), threadPoolConfigEntity.getPoolSize(), threadPoolConfigEntity.getMaximumPoolSize());
dynamicThreadPoolService.updateThreadPoolConfig(threadPoolConfigEntity);
List<ThreadPoolConfigEntity> threadPoolConfigEntities = dynamicThreadPoolService.queryThreadPoolList();
redisRegistry.reportThreadPool(threadPoolConfigEntities);
ThreadPoolConfigEntity poolConfigEntity = dynamicThreadPoolService.queryThreadPoolConfigByName(threadPoolConfigEntity.getThreadPoolName());
redisRegistry.reportThreadPoolConfigParameter(poolConfigEntity);
}
}
使用 redis 中的消息队列订阅消息,当腰更改线程池配置时,会发送一个消息,此监听者会接收到消息然后进行更改
config
@Configuration
// 如果不添加这个 DynamicThreadPoolAutoProperties 会报错
@EnableConfigurationProperties(DynamicThreadPoolAutoProperties.class)
// 开启定时任务
@EnableScheduling
public class DynamicThreadPoolAutoConfig {
private final Logger logger = LoggerFactory.getLogger(DynamicThreadPoolAutoConfig.class);
private String applicationName;
@Bean
public DynamicThreadPoolService dynamicThreadPoolNameService(ApplicationContext applicationContext, Map<String, ThreadPoolExecutor> stringThreadPoolExecutorMap, RedissonClient redissonClient) {
this.applicationName = applicationContext.getEnvironment().getProperty("spring.application.name");
logger.info(applicationName);
// 获取缓存数据,设置本地线程池配置
Set<String> threadPoolKeys = stringThreadPoolExecutorMap.keySet();
for (String threadPoolKey : threadPoolKeys) {
ThreadPoolConfigEntity threadPoolConfigEntity = redissonClient.<ThreadPoolConfigEntity>getBucket(RegistryEnumVO.THREAD_POOL_CONFIG_PARAMETER_LIST_KEY.getKey() + "_" + applicationName + "_" + threadPoolKey).get();
if (null == threadPoolConfigEntity) continue;
ThreadPoolExecutor threadPoolExecutor = stringThreadPoolExecutorMap.get(threadPoolKey);
threadPoolExecutor.setCorePoolSize(threadPoolConfigEntity.getCorePoolSize());
threadPoolExecutor.setMaximumPoolSize(threadPoolConfigEntity.getMaximumPoolSize());
}
logger.info(stringThreadPoolExecutorMap.toString());
return new DynamicThreadPoolService(applicationName, stringThreadPoolExecutorMap);
}
@Bean("redissonClient")
public RedissonClient redissonClient(DynamicThreadPoolAutoProperties properties) {
Config config = new Config();
// 根据需要可以设定编解码器;https://github.com/redisson/redisson/wiki/4.-%E6%95%B0%E6%8D%AE%E5%BA%8F%E5%88%97%E5%8C%96
config.setCodec(JsonJacksonCodec.INSTANCE);
config.useSingleServer()
.setAddress("redis://" + properties.getHost() + ":" + properties.getPort())
.setPassword(properties.getPassword())
.setConnectionPoolSize(properties.getPoolSize())
.setConnectionMinimumIdleSize(properties.getMinIdleSize())
.setIdleConnectionTimeout(properties.getIdleTimeout())
.setConnectTimeout(properties.getConnectTimeout())
.setRetryAttempts(properties.getRetryAttempts())
.setRetryInterval(properties.getRetryInterval())
.setPingConnectionInterval(properties.getPingInterval())
.setKeepAlive(properties.isKeepAlive())
;
RedissonClient redissonClient = Redisson.create(config);
logger.info("动态线程池,注册器(redis)链接初始化完成。{} {} {}", properties.getHost(), properties.getPoolSize(), !redissonClient.isShutdown());
return redissonClient;
}
@Bean("RedisRegistry")
public RedisRegistry redisRegistry(RedissonClient redissonClient) {
return new RedisRegistry(redissonClient);
}
@Bean
public ThreadPoolDataReportJob threadPoolDataReportJob(RedisRegistry redisRegistry, DynamicThreadPoolService dynamicThreadPoolService) {
return new ThreadPoolDataReportJob(redisRegistry, dynamicThreadPoolService);
}
@Bean
public ThreadPoolConfigAdjustListener threadPoolConfigAdjustListener(RedisRegistry redisRegistry, DynamicThreadPoolService dynamicThreadPoolNameService) {
return new ThreadPoolConfigAdjustListener(redisRegistry, dynamicThreadPoolNameService);
}
@Bean(name = "dynamicThreadPoolRedisTopic")
public RTopic threadPoolConfigAdjustListener(RedissonClient redissonClient, ThreadPoolConfigAdjustListener threadPoolConfigAdjustListener) {
RTopic rTopic = redissonClient.getTopic(RegistryEnumVO.DYNAMIC_THREAD_POOL_REDIS_TOPIC + "_" + applicationName);
rTopic.addListener(ThreadPoolConfigEntity.class, threadPoolConfigAdjustListener);
return rTopic;
}
}
注册各种 Bean
@Bean
public DynamicThreadPoolService dynamicThreadPoolNameService(ApplicationContext applicationContext, Map<String, ThreadPoolExecutor> stringThreadPoolExecutorMap, RedissonClient redissonClient) {
this.applicationName = applicationContext.getEnvironment().getProperty("spring.application.name");
logger.info(applicationName);
// 获取缓存数据,设置本地线程池配置
Set<String> threadPoolKeys = stringThreadPoolExecutorMap.keySet();
for (String threadPoolKey : threadPoolKeys) {
ThreadPoolConfigEntity threadPoolConfigEntity = redissonClient.<ThreadPoolConfigEntity>getBucket(RegistryEnumVO.THREAD_POOL_CONFIG_PARAMETER_LIST_KEY.getKey() + "_" + applicationName + "_" + threadPoolKey).get();
if (null == threadPoolConfigEntity) continue;
ThreadPoolExecutor threadPoolExecutor = stringThreadPoolExecutorMap.get(threadPoolKey);
threadPoolExecutor.setCorePoolSize(threadPoolConfigEntity.getCorePoolSize());
threadPoolExecutor.setMaximumPoolSize(threadPoolConfigEntity.getMaximumPoolSize());
}
logger.info(stringThreadPoolExecutorMap.toString());
return new DynamicThreadPoolService(applicationName, stringThreadPoolExecutorMap);
}
当项目引用此组件时,原项目的线程池就会作为参数进入这个方法

1566

被折叠的 条评论
为什么被折叠?



