什么是车机测试?泽众软件车机测试方案帮助车企行业解决了车场和研发团队在“协作”上的弊端,主要想通过云测试平台实现车机调试、应用调试、用户管理、车机管理以及统计报表等,以此提升车场和研发团队在沟通效率、协作效率、以及研发成果一致性等方面。

泽众软件车机测试方案基于泽众云旗下云真机测试平台基础上,根据车机测试特殊场景搭建一个连接车机进行远程调试的云测试平台。
泽众云真机通过网页操作接入云端的真实手机,覆盖市场海量机型,远程操控快速流畅,用户随时随地进行测试,调试应用,快速定位问题,被测应用轻松获得FPS、CPU、Memory、CTemp、Network、FrameTime等性能参数和媒体声音。

车机需与不同品牌、型号的外部设备(手机、U 盘、传感器)及软件(APP、系统版本)兼容,避免 “特定设备无法连接”“软件闪退” 等问题:
一、设备兼容性
手机:覆盖 iOS(不同版本如 15、16)、Android(不同品牌如华为、小米、苹果,不同版本如 12、13),测试蓝牙、CarPlay/CarLife 的连接与功能正常性。
外部存储:测试不同容量(8G、128G、1TB)、不同格式(FAT32、NTFS)的 U 盘、SD 卡,验证文件读取、音乐 / 视频播放是否正常。
外设:测试行车记录仪、胎压监测传感器等,验证数据能否正常传输到车机显示。
二、软件兼容性
测试车机自带 APP(如导航、音乐)的不同版本更新兼容性,以及第三方 APP(如微信车载版、在线视频 APP)的安装、启动、运行稳定性。

车机测试-部分功能展示



车机测试的核心价值是提前发现并解决车机在 “功能、性能、体验、安全、环境适应” 等维度的潜在问题,最终避免这些问题流入市场后影响用户使用、行车安全或品牌口碑。
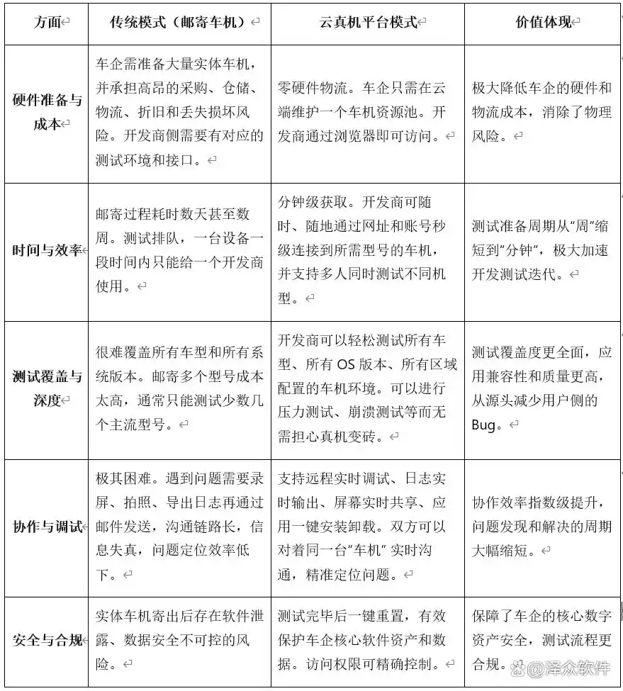
三、对比:传统模式 vs. 云车机平台模式

具体应用场景体现:
1. 应用适配测试:
(1) 之前:开发商收到实体车机后,需要手动安装测试版应用,检查UI布局是否错乱、触控是否灵敏、与车机系统(如方向盘按键、空调界面、语音助手)的交互是否正常。
(2) 现在:开发商在平台网页上选择车企指定的车型和系统版本,一键连接一台云车机。直接拖拽上传APK文件即可安装,快速验证兼容性。可以快速在不同屏幕尺寸、分辨率的车机模型间切换,确保UI自适应。
2. 系统升级验证:
(1) 之前:车企发布新版系统前,需要给众多合作应用开发商邮寄刷好新系统的车机,让他们验证其应用在新系统上是否正常运行。流程极其繁琐且滞后。
(2) 现在:车企在云平台车机上部署好新系统,然后通知所有开发商:“新版本环境已就绪,请大家自行测试”。开发商立即可以开始验证,反馈效率提升数倍,确保了系统升级时的生态稳定性。
3. 问题复现与修复:
(1) 之前:用户上报某个应用在特定车型上闪退。开发商会请求车企提供一台相同型号和系统版本的车机来复现问题,邮寄等待时间很长。
(2) 现在:车企管理员直接在云平台中,根据用户反馈的车型和系统版本信息,快速克隆一台一模一样的车机环境,将访问权限授予对应开发商的工程师。开发者立即就能上手复现和调试问题,可能当天就能定位原因并发布修复补丁。
4. 生态合作伙伴准入:
(1) 之前:引入新的应用合作伙伴流程很长,需要先走硬件邮寄流程,劝退很多想轻量合作的中小开发者。
(2) 现在:车企可以开放一个“试用账号”,新合作伙伴立即就能体验到真机环境,降低了生态合作的门槛,有利于吸引更多开发者加入车机生态。
总结来说,云车机平台在应用方面带来的价值体现是:
它将“物理世界”的硬件资源变成了“数字世界”的可随时随地、按需分配、高效协同的服务。
这不仅是一次技术的升级,更是一次协作模式的革命。它极大地压缩了时间、降低了成本、扩大了范围、提升了质量、保障了安全,最终使得车企能够以更快的速度、更低的成本构建起更丰富、更稳定、更高质量的车机应用生态,从而直接提升终端用户的体验和满意度。
推荐阅读:


被折叠的 条评论
为什么被折叠?



