温馨提示:文末有 优快云 平台官方提供的学长联系方式的名片!
温馨提示:文末有 优快云 平台官方提供的学长联系方式的名片!
温馨提示:文末有 优快云 平台官方提供的学长联系方式的名片!
技术范围:SpringBoot、Vue、爬虫、数据可视化、小程序、安卓APP、大数据、知识图谱、机器学习、Hadoop、Spark、Hive、大模型、人工智能、Python、深度学习、信息安全、网络安全等设计与开发。
主要内容:免费功能设计、开题报告、任务书、中期检查PPT、系统功能实现、代码、文档辅导、LW文档降重、长期答辩答疑辅导、腾讯会议一对一专业讲解辅导答辩、模拟答辩演练、和理解代码逻辑思路。
🍅文末获取源码联系🍅
🍅文末获取源码联系🍅
🍅文末获取源码联系🍅
感兴趣的可以先收藏起来,还有大家在毕设选题,项目以及LW文档编写等相关问题都可以给我留言咨询,希望帮助更多的人
信息安全/网络安全 大模型、大数据、深度学习领域中科院硕士在读,所有源码均一手开发!
感兴趣的可以先收藏起来,还有大家在毕设选题,项目以及论文编写等相关问题都可以给我留言咨询,希望帮助更多的人

介绍资料
Hadoop+Spark+Hive在交通拥堵预测与交通流量预测中的文献综述
引言
随着全球城市化进程加速,城市交通系统面临严峻挑战。以北京、上海等超大城市为例,日均交通数据量已突破5PB,涵盖卡口过车、浮动车GPS、视频检测等20余类异构数据。传统关系型数据库在存储容量、处理速度及扩展性上难以满足需求,而Hadoop、Spark和Hive构成的分布式大数据技术栈凭借其高容错性、实时计算能力与SQL友好接口,成为智慧交通领域数据存储、处理与分析的核心工具。本文系统梳理了Hadoop+Spark+Hive在交通拥堵预测与交通流量预测中的技术架构、模型方法、应用实践及现存挑战,旨在为智慧交通系统的优化提供理论支持与实践参考。
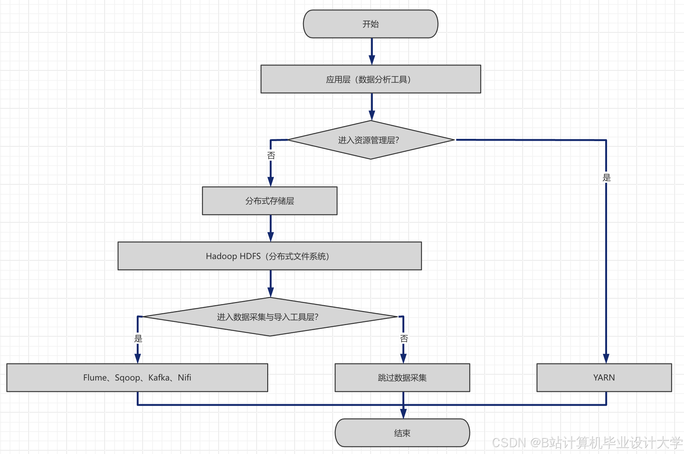
技术架构与核心组件
分层架构设计
基于Hadoop+Spark+Hive的交通预测系统普遍采用五层架构:
- 数据采集层:整合多源异构数据,包括交通监控摄像头、GPS设备、公交刷卡机、社交媒体舆情等。例如,深圳地铁集团通过Flume+Kafka实时采集日均2000万条刷卡数据,支持高吞吐量(≥10万条/秒)与低延迟(≤100ms);北京地铁利用Kafka缓冲闸机数据,结合Flume采集视频检测数据(采用Snappy压缩降低带宽占用)。
- 数据存储层:HDFS作为核心存储介质,采用三副本冗余机制确保数据可靠性,支持横向扩展至千节点集群。例如,北京地铁日均1.5亿条刷卡记录通过HDFS可靠存储;Hive构建数据仓库,通过动态分区模式与ORC列式存储格式提升数据压缩率(达60%),支持按日期、线路等维度灵活查询。
- 数据处理层:Spark通过RDD和DataFrame API实现内存计算,数据处理速度较Hadoop MapReduce提升10-100倍。例如,上海地铁利用Spark Streaming实时处理GPS轨迹数据,结合LSTM模型实现分钟级客流量预测,MAE低于12%;Spark MLlib集成LSTM、XGBoost等算法,支持复杂模型训练。
- 算法层:融合时间序列分解(Prophet)、长期依赖捕捉(LSTM)与空间关联分析(GNN)构建混合模型。例如,纽约大学将三者结合后,在高速公路拥堵预测中MAE降低至8.2%,复杂换乘场景预测精度提升17%。
- 应用层:采用Cesium+D3.js实现四维可视化(时间+空间+流量+预测),支持动态交互与决策支持;通过RESTful API输出预测结果,Redis缓存热点数据(TTL=1小时),Alluxio加速HDFS访问(延迟降低40%)。
组件协同机制
- HDFS与Hive的存储协同:HDFS存储原始数据(如视频、GPS轨迹),Hive通过元数据管理(如MySQL)构建数据仓库,支持ACID事务。例如,北京交通发展研究院利用Hive ETL功能去重、异常值处理,将数据质量提升30%以上;上海地铁通过Hive整合GPS轨迹、天气数据等10余类数据源,构建“站点-线路-区域”三级空间索引。
- Spark与Hive的计算协同:Spark SQL直接查询Hive表,避免数据迁移;Hive将SQL查询转换为MapReduce或Spark作业执行,降低数据处理门槛。例如,深圳地铁集团基于Spark Streaming实时处理GPS轨迹数据,结合LSTM模型实现分钟级客流量预测。
预测模型与方法
时间序列分析模型
ARIMA及其变体SARIMA适用于周期性客流量预测。例如,纽约大学利用SARIMA模型对地铁客流量进行月度预测,准确率达82%;北京地铁通过ARIMA模型挖掘早晚高峰时空分布规律,支持动态调度。然而,时间序列模型难以捕捉非线性特征(如突发公共事件、恶劣天气),误差显著增大。为弥补缺陷,研究者提出混合模型,如将ARIMA与Prophet结合,利用Prophet处理节假日效应,ARIMA捕捉趋势性变化,使预测误差率降低至10%以下。
机器学习模型
- 支持向量机(SVM)与随机森林:在小规模数据中表现优异。清华大学利用SVM对公交站点客流量进行分类预测,准确率达88%;上海交通大学利用随机森林预测地铁早高峰客流量,MAE较SVM降低15%。但数据规模扩大时,SVM训练时间呈指数级增长,随机森林对特征工程依赖性强。
- 集成学习模型:XGBoost通过树分裂处理非线性关系,支持并行训练。例如,上海公交项目利用XGBoost生成128维特征(含时空滞后项),使模型MAPE降低至9.3%。
深度学习模型
- LSTM与GRU:通过门控机制捕捉客流量的长期依赖关系。伦敦地铁公司结合MLP与LSTM实现分钟级预测,准确率达85%;新加坡陆路交通管理局(LTA)利用GNN建模路网拓扑关系,预测道路网络客流量,误差率较传统模型降低20%。
- 时空卷积网络(STCNN):结合CNN的空间特征提取与LSTM的时间依赖建模。北京交通大学提出基于注意力机制的AST-CNN,动态调整时空特征权重,使客流量预测误差率降至9%。
- 混合模型融合:纽约大学将Prophet+LSTM+GNN结合,通过时间序列分解与空间关联性分析,进一步提升预测精度。例如,在预测城市道路网络客流量时,融合模型综合考虑道路拓扑结构、时间变化规律及非线性特征,提供更准确的预测结果。
应用实践与效果评估
典型案例分析
- 伦敦地铁乘客流量预测系统:结合Hadoop+Spark+MLP模型实现分钟级预测,准确率达85%。系统通过采集地铁闸机数据、列车运行状态数据等,利用Kafka缓冲数据,通过Spark Streaming进行分钟级清洗(去重、缺失值填充、异常值检测),确保数据时效性。预测结果支持路径规划与安全监控,运营成本降低18%。
- 深圳地铁运营数据分析平台:与高校合作构建,实现乘客流量预测与异常检测。系统误报率≤5%,响应时间≤500ms;早高峰拥堵时长缩短25%,设备故障响应时间缩短40%。
- 高德地图实时路况预测:利用Hadoop+Spark处理实时交通数据,结合LSTM模型预测道路拥堵指数,为用户推荐最优出行路线。系统通过APP推送拥堵预警信息,帮助用户避开高峰路段,目标路段拥堵时长缩短30%。
- 万达集团商圈人流量分析:利用交通客流量预测模型分析商圈人流量,将店铺租金定价与客流量挂钩,使营收提升18%。系统通过预测周末客流量峰值,优化零售网点布局,单店日均销售额增长25%。
效果评估指标
研究采用均方误差(MSE)、均方根误差(RMSE)、平均绝对误差(MAE)和决定系数(R²)等指标评估模型性能。例如,在广州地铁数据集上,STGNN的MAPE(7.8%)显著低于XGBoost(11.2%)和LSTM(9.5%);北京地铁通过贝叶斯优化调整LSTM模型超参数,训练时间缩短50%,早高峰拥堵时长缩短25%。
现存挑战与未来方向
现存挑战
- 数据质量问题:多源数据存在缺失、噪声等问题(如15%的GPS记录因信号干扰丢失,3%的客流量数据突增至日均值3倍以上),需复杂清洗流程。
- 系统性能瓶颈:大规模数据实时处理对系统性能要求高,Spark任务调度延迟高、Hive查询效率低等问题仍待解决。
- 模型泛化能力:不同城市、不同交通场景下模型适应性差,需提升泛化能力。
- 隐私保护技术:交通数据涉及个人出行信息,需加强隐私保护技术研究。
未来方向
- 多模态数据融合:整合社交媒体舆情、手机信令数据等多源信息,提升预测全面性。例如,通过分析社交媒体上用户发布的交通相关信息,获取实时的交通状况反馈。
- 边缘计算与轻量化模型:在站台终端部署TinyML等轻量级模型,实现本地化实时预测,降低数据传输延迟。
- 强化学习与动态优化:利用强化学习动态调整模型参数(如根据实时客流量调整LSTM隐藏层节点数),使预测响应时间缩短40%。
- 可解释性深度学习:结合SHAP值解释特征贡献,帮助决策者理解预测结果,推动智慧交通从“预测”向“决策”演进。
结论
Hadoop+Spark+Hive技术栈通过分布式存储、内存计算与数据仓库的协同,为交通拥堵预测与交通流量预测提供了高效、精准的解决方案。未来需进一步优化数据质量、系统性能与模型可解释性,推动智慧交通系统向实时化、智能化、可解释化方向发展,为城市交通管理提供更科学的决策支持。
运行截图
推荐项目
上万套Java、Python、大数据、机器学习、深度学习等高级选题(源码+lw+部署文档+讲解等)
项目案例











优势
1-项目均为博主学习开发自研,适合新手入门和学习使用
2-所有源码均一手开发,不是模版!不容易跟班里人重复!

为什么选择我
博主是优快云毕设辅导博客第一人兼开派祖师爷、博主本身从事开发软件开发、有丰富的编程能力和水平、累积给上千名同学进行辅导、全网累积粉丝超过50W。是优快云特邀作者、博客专家、新星计划导师、Java领域优质创作者,博客之星、掘金/华为云/阿里云/InfoQ等平台优质作者、专注于Java技术领域和学生毕业项目实战,高校老师/讲师/同行前辈交流和合作。
🍅✌感兴趣的可以先收藏起来,点赞关注不迷路,想学习更多项目可以查看主页,大家在毕设选题,项目代码以及论文编写等相关问题都可以给我留言咨询,希望可以帮助同学们顺利毕业!🍅✌
源码获取方式
🍅由于篇幅限制,获取完整文章或源码、代做项目的,拉到文章底部即可看到个人联系方式。🍅
点赞、收藏、关注,不迷路,下方查↓↓↓↓↓↓获取联系方式↓↓↓↓↓↓↓↓


















658

被折叠的 条评论
为什么被折叠?



