温馨提示:文末有 优快云 平台官方提供的学长联系方式的名片!
温馨提示:文末有 优快云 平台官方提供的学长联系方式的名片!
温馨提示:文末有 优快云 平台官方提供的学长联系方式的名片!
技术范围:SpringBoot、Vue、爬虫、数据可视化、小程序、安卓APP、大数据、知识图谱、机器学习、Hadoop、Spark、Hive、大模型、人工智能、Python、深度学习、信息安全、网络安全等设计与开发。
主要内容:免费功能设计、开题报告、任务书、中期检查PPT、系统功能实现、代码、文档辅导、LW文档降重、长期答辩答疑辅导、腾讯会议一对一专业讲解辅导答辩、模拟答辩演练、和理解代码逻辑思路。
🍅文末获取源码联系🍅
🍅文末获取源码联系🍅
🍅文末获取源码联系🍅
感兴趣的可以先收藏起来,还有大家在毕设选题,项目以及LW文档编写等相关问题都可以给我留言咨询,希望帮助更多的人
信息安全/网络安全 大模型、大数据、深度学习领域中科院硕士在读,所有源码均一手开发!
感兴趣的可以先收藏起来,还有大家在毕设选题,项目以及论文编写等相关问题都可以给我留言咨询,希望帮助更多的人

介绍资料
以下是一份关于《Hadoop+Spark+Hive交通拥堵预测与交通流量预测系统》的任务书模板,结合大数据处理与预测分析需求设计,供参考:
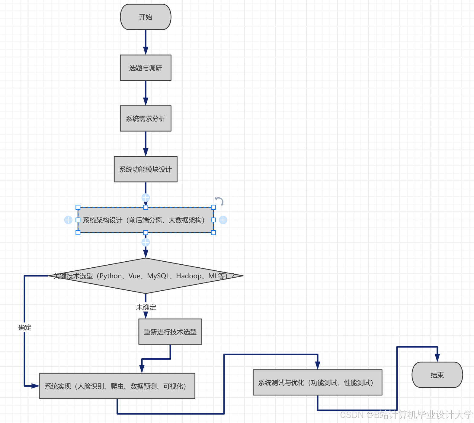
任务书:基于Hadoop+Spark+Hive的交通拥堵与流量预测系统开发
一、项目背景与目标
随着城市化进程加速,交通拥堵成为影响城市运行效率的关键问题。本项目旨在构建一个基于Hadoop(分布式存储)、Spark(分布式计算)和Hive(数据仓库)的交通大数据分析平台,实现以下目标:
- 多源数据整合:融合交通传感器、GPS轨迹、气象数据、历史拥堵记录等,构建统一数据仓库。
- 实时流量分析:利用Spark Streaming处理实时交通数据,计算路段车流量、平均速度等指标。
- 拥堵预测模型:基于Spark MLlib构建机器学习模型,预测未来时段拥堵概率及拥堵等级。
- 可视化决策支持:通过可视化技术展示交通态势,辅助交通管理部门优化调度方案。
- 系统扩展性:支持高并发查询与动态更新,适应城市交通动态变化需求。
二、任务分工与职责
1. 数据采集与预处理模块
- 负责人:团队A
- 任务内容:
- 设计数据采集方案,整合以下数据源:
- 交通传感器数据(地磁、摄像头、雷达等)
- 出租车/网约车GPS轨迹数据
- 气象数据(降雨、雾霾等对交通的影响)
- 历史拥堵事件记录(交警部门提供)
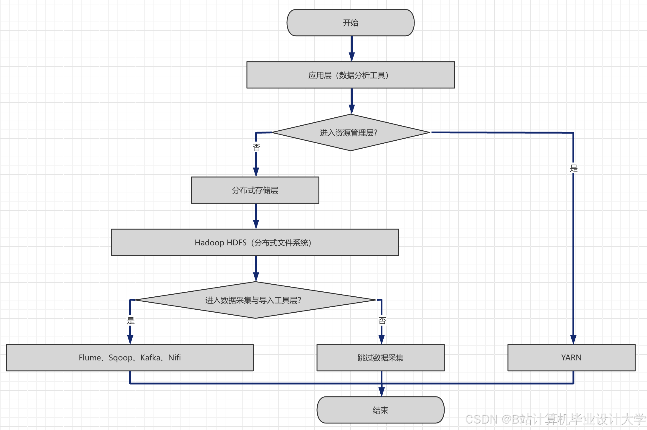
- 使用Flume或Kafka实现实时数据流采集,存储至HDFS。
- 数据清洗与标准化(处理缺失值、异常值、时间戳对齐)。
- 特征工程:提取关键特征(如时段、路段、天气、节假日标志等)。
- 设计数据采集方案,整合以下数据源:
2. 数据存储与仓库构建模块
- 负责人:团队B
- 任务内容:
- 基于Hive构建交通数据仓库,设计表结构与分区策略:
- 按时间分区(小时/日/月)
- 按区域分区(行政区、交通枢纽、主干道等)
- 优化Hive查询性能(索引、分区裁剪、列式存储格式如ORC)。
- 实现数据ETL流程自动化(Oozie或Airflow调度)。
- 基于Hive构建交通数据仓库,设计表结构与分区策略:
3. 流量分析与预测模型模块
- 负责人:团队C
- 任务内容:
- 实时流量分析:
- 使用Spark SQL计算实时路段车流量、平均速度、拥堵指数。
- 结合滑动窗口算法分析流量趋势(如5分钟粒度)。
- 拥堵预测模型:
- 基于Spark MLlib构建分类模型(如随机森林、XGBoost)预测拥堵等级(轻度/中度/重度)。
- 或使用时间序列模型(如LSTM)预测未来30分钟-2小时的流量变化。
- 模型训练与调优(交叉验证、特征重要性分析)。
- 异常检测:识别突发交通事件(如事故、施工)导致的流量异常。
- 实时流量分析:
4. 可视化与决策支持模块
- 负责人:团队D
- 任务内容:
- 设计可视化方案:
- 实时交通热力图(基于地图叠加显示拥堵路段)。
- 流量趋势折线图(按时段/区域对比)。
- 预测结果仪表盘(拥堵概率、建议疏导路线)。
- 开发前端界面(基于ECharts/D3.js或集成Tableau/Grafana)。
- 实现交互功能(如缩放地图、筛选时间范围、点击路段查看详情)。
- 设计可视化方案:
5. 系统集成与性能优化模块
- 负责人:团队E
- 任务内容:
- 集成Hadoop、Spark、Hive各模块,确保数据流与计算任务高效协同。
- 性能优化:
- 调整Spark执行参数(内存分配、并行度)。
- 使用Redis缓存热点数据(如实时流量TOP10路段)。
- 安全性测试(数据加密、用户权限管理)。
- 编写部署文档与用户手册。
三、技术栈与工具
- 分布式存储:Hadoop HDFS
- 分布式计算:Spark Core、Spark SQL、Spark Streaming、MLlib
- 数据仓库:Hive(支持SQL查询)
- 机器学习:Spark MLlib、Python(辅助建模)
- 可视化:ECharts/D3.js(前端)、Grafana(可选)
- 数据采集:Flume/Kafka
- 调度工具:Oozie/Airflow
- 开发环境:Linux集群、IntelliJ IDEA、PyCharm
- 版本控制:Git
四、时间计划
| 阶段 | 时间 | 交付物 |
|---|---|---|
| 需求分析与设计 | 第1-2周 | 系统架构图、数据模型设计文档 |
| 数据采集与存储 | 第3-4周 | 数据采集脚本、Hive表结构定义 |
| 流量分析与建模 | 第5-6周 | 实时流量计算代码、预测模型原型 |
| 可视化开发 | 第7-8周 | 可视化原型界面、交互功能演示 |
| 系统集成与测试 | 第9-10周 | 集成测试报告、性能优化方案 |
| 验收与部署 | 第11-12周 | 系统部署文档、用户手册、最终演示PPT |
五、预期成果
- 功能完整的交通预测系统:支持实时流量监控、历史数据查询、未来拥堵预测。
- 高精度预测模型:拥堵等级预测准确率≥80%,流量趋势预测误差率≤15%。
- 可视化决策平台:直观展示交通态势,支持多维度分析(时间、区域、天气等)。
- 技术文档与开源代码:提供系统设计文档、使用说明及部分开源代码(如模型训练脚本)。
六、验收标准
- 系统能稳定运行在Hadoop集群环境,支持至少8个节点并发。
- 实时流量计算延迟≤10秒,预测模型响应时间≤5秒。
- 可视化界面支持主流浏览器访问,地图加载时间≤3秒。
- 完成压力测试,满足500+并发查询需求。
负责人签字:________________
日期:________________
此任务书可根据实际项目需求调整,例如增加移动端适配、API接口开发(供第三方调用预测结果)或深度学习模型(如使用TensorFlow on Spark)等扩展功能。
运行截图
推荐项目
上万套Java、Python、大数据、机器学习、深度学习等高级选题(源码+lw+部署文档+讲解等)
项目案例











优势
1-项目均为博主学习开发自研,适合新手入门和学习使用
2-所有源码均一手开发,不是模版!不容易跟班里人重复!

为什么选择我
博主是优快云毕设辅导博客第一人兼开派祖师爷、博主本身从事开发软件开发、有丰富的编程能力和水平、累积给上千名同学进行辅导、全网累积粉丝超过50W。是优快云特邀作者、博客专家、新星计划导师、Java领域优质创作者,博客之星、掘金/华为云/阿里云/InfoQ等平台优质作者、专注于Java技术领域和学生毕业项目实战,高校老师/讲师/同行前辈交流和合作。
🍅✌感兴趣的可以先收藏起来,点赞关注不迷路,想学习更多项目可以查看主页,大家在毕设选题,项目代码以及论文编写等相关问题都可以给我留言咨询,希望可以帮助同学们顺利毕业!🍅✌
源码获取方式
🍅由于篇幅限制,获取完整文章或源码、代做项目的,拉到文章底部即可看到个人联系方式。🍅
点赞、收藏、关注,不迷路,下方查↓↓↓↓↓↓获取联系方式↓↓↓↓↓↓↓↓


















658

被折叠的 条评论
为什么被折叠?



