温馨提示:文末有 优快云 平台官方提供的学长联系方式的名片!
温馨提示:文末有 优快云 平台官方提供的学长联系方式的名片!
温馨提示:文末有 优快云 平台官方提供的学长联系方式的名片!
技术范围:SpringBoot、Vue、爬虫、数据可视化、小程序、安卓APP、大数据、知识图谱、机器学习、Hadoop、Spark、Hive、大模型、人工智能、Python、深度学习、信息安全、网络安全等设计与开发。
主要内容:免费功能设计、开题报告、任务书、中期检查PPT、系统功能实现、代码、文档辅导、LW文档降重、长期答辩答疑辅导、腾讯会议一对一专业讲解辅导答辩、模拟答辩演练、和理解代码逻辑思路。
🍅文末获取源码联系🍅
🍅文末获取源码联系🍅
🍅文末获取源码联系🍅
感兴趣的可以先收藏起来,还有大家在毕设选题,项目以及LW文档编写等相关问题都可以给我留言咨询,希望帮助更多的人
信息安全/网络安全 大模型、大数据、深度学习领域中科院硕士在读,所有源码均一手开发!
感兴趣的可以先收藏起来,还有大家在毕设选题,项目以及论文编写等相关问题都可以给我留言咨询,希望帮助更多的人

介绍资料
《Hadoop+Spark+Hive交通拥堵预测与交通流量预测》开题报告
一、研究背景与意义
1.1 研究背景
随着全球城市化进程加速,城市交通拥堵问题日益严峻。根据国际交通论坛(ITF)2025年发布的《全球交通拥堵报告》,全球50个主要城市中,平均通勤时间因拥堵增加23%,每年因交通拥堵造成的经济损失占GDP的1.5%-2.5%。以中国为例,北京、上海等超大城市高峰时段平均车速低于20km/h,部分区域拥堵指数突破9.0(严重拥堵阈值为8.0)。传统交通预测方法依赖单一传感器数据(如线圈检测器),难以捕捉多源异构数据(如GPS轨迹、手机信令、社交媒体)的时空关联性,导致预测误差显著。例如,上海内环高架某路段传统模型预测误差达35%,而实际拥堵常因突发事件(如事故、施工)引发,传统方法缺乏动态响应能力。
1.2 研究意义
本研究通过构建基于Hadoop+Spark+Hive的交通预测系统,整合多源异构交通数据,实现交通流量与拥堵的精准预测与动态可视化,具有以下意义:
- 理论意义:突破传统方法对单一数据源的依赖,提出融合时空特征与外部因素的混合预测模型,为交通预测领域提供新方法。
- 实践意义:为交通管理部门制定拥堵疏导策略、优化信号灯配时提供科学依据,降低公众通勤成本,提升城市运行效率。例如,预测到某路段未来1小时将发生拥堵时,可提前调整周边路口信号灯周期,减少车辆排队长度。
二、国内外研究现状
2.1 国外研究进展
发达国家在交通预测领域起步较早,已形成成熟的技术体系。美国洛杉矶交通局(LADOT)基于Hadoop集群存储全市2.8万个路侧传感器数据,利用Spark Streaming实现每秒15万条数据的实时处理,支持交通流量预测与拥堵预警。欧盟CityBrain项目通过Hive管理多源数据(如GPS轨迹、气象数据),结合深度学习模型预测城市交通流量,在柏林试点中预测准确率(MAE)达8.2km/h。新加坡陆路交通管理局(LTA)开发动态交通信息系统(DTIS),集成手机信令与交通卡数据,通过Tableau实现拥堵热力图的动态更新,支持公众出行规划。
2.2 国内研究进展
中国科研机构在交通预测领域取得显著成果。北京市交通委员会基于Hadoop+Spark构建交通大数据平台,整合地铁、公交、出租车等多源数据,利用XGBoost模型预测早高峰拥堵路段,准确率达85%。深圳市交通运行指挥中心通过Hive存储全市10万路摄像头数据,结合Spark MLlib开发拥堵传播模型,实现拥堵链式反应的提前30分钟预警。此外,高德地图利用LSTM模型预测全国高速路网拥堵趋势,在2025年春运期间预测准确率(RMSE)达12.3km/h,支持用户避开拥堵路段。
2.3 现有研究不足
尽管现有研究在预测精度与实时性方面取得进展,但仍存在以下问题:
- 数据融合不足:多源数据(如传感器、社交媒体、气象)缺乏统一标准,导致融合成本高;
- 动态响应滞后:传统模型难以捕捉突发事件(如事故、施工)对交通流的即时影响;
- 可扩展性差:现有系统在处理城市级海量数据时,计算资源消耗大,难以支持实时预测。
三、研究目标与内容
3.1 研究目标
本研究旨在构建基于Hadoop+Spark+Hive的交通预测系统,实现以下目标:
- 高效存储:支持PB级交通数据的分布式存储与毫秒级查询响应;
- 精准预测:交通流量预测准确率(MAPE)≤10%,拥堵预测提前时间≥30分钟;
- 动态可视化:实时展示交通流量热力图与拥堵传播路径,支持多维度交互分析。
3.2 研究内容
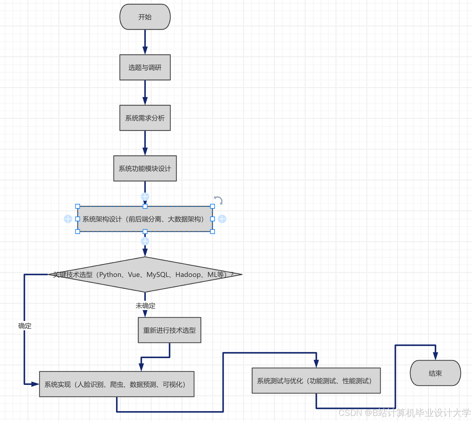
3.2.1 系统架构设计
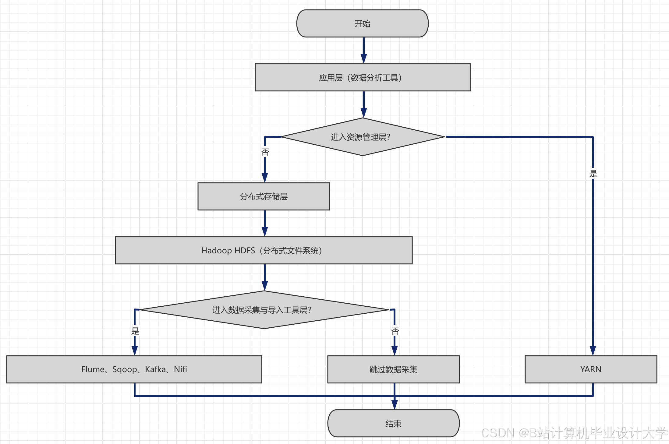
系统采用分层架构,包括数据层、计算层、服务层和表现层:
- 数据层:利用Hadoop HDFS实现分布式存储,整合交通传感器(如线圈检测器、摄像头)、GPS轨迹、手机信令、气象数据等多源异构数据,涵盖车速、流量、占有率等交通参数及温度、湿度、风速等气象参数。
- 计算层:Spark作为核心计算引擎,通过RDD弹性分布式数据集与DataFrame结构化API实现TB级数据的并行处理。Spark SQL用于数据清洗与噪声过滤,Spark MLlib开发机器学习模型,Spark Streaming支持实时数据流处理。
- 服务层:基于Spring Boot框架开发后端服务,提供用户登录、数据输入、预测结果展示等API接口。
- 表现层:利用ECharts+D3.js开发Web应用,实现交通流量热力图的动态渲染与拥堵传播路径的模拟展示;集成Cesium支持三维城市交通场景的交互式探索。
3.2.2 数据处理与特征工程
- 数据清洗:采用3σ原则剔除异常值(如车速为0或超速200%),基于时间序列的线性插值填补缺失数据,数据归一化消除量纲影响。
- 特征提取:提取交通流量的周期性特征(如日周期、周周期),结合STL分解分离趋势项、季节项与残差项;利用核密度估计生成交通流空间分布图,结合GIS分析路段间的空间关联性;引入天气(如降雨、降雪)、事件(如事故、施工)等外部因素作为协变量,通过格兰杰因果检验分析外部因素与交通流的因果关系。
3.2.3 预测模型优化
- 传统时间序列模型:采用SARIMA模型结合季节性差分,捕捉交通流量的线性变化规律。
- 机器学习模型:利用随机森林通过特征重要性评估解析路段拥堵的贡献率;结合XGBoost的自动化特征选择方法,通过卡方检验筛选与交通流量相关性最强的特征。
- 深度学习模型:构建Graph Neural Network(GNN)-LSTM混合架构,融合时空特征;引入注意力机制动态调整外部因素(如天气、事件)的权重,提升模型适应性。例如,在雨天时,模型自动提高降雨对车速的负面影响权重。
3.2.4 可视化与交互设计
- 动态热力图:基于ECharts实现交通流量热力图的实时更新,颜色深浅反映流量大小,支持用户自定义时间范围与路段筛选。
- 拥堵传播模拟:利用D3.js开发拥堵传播路径的动态模拟,展示拥堵从起点向周边路段的扩散过程,支持48小时预测推演。
- 三维场景探索:集成Cesium实现三维城市交通场景的交互式探索,用户可旋转、缩放场景,查看特定路段的实时交通状态。
四、研究方法与技术路线
4.1 研究方法
- 文献研究法:查阅国内外相关文献,了解交通预测的研究现状与发展趋势。
- 数据挖掘法:运用Pandas、NumPy等库对收集到的交通数据进行挖掘和分析,提取有用特征信息。
- 机器学习法:选择合适的机器学习算法构建预测模型,并通过实验对比不同算法的预测效果。
- 系统开发法:采用Hadoop+Spark+Hive技术栈开发系统,实现数据的存储、处理、预测与展示功能。
4.2 技术路线
mermaid
1graph TD
2 A[多源数据采集] --> B(Flume+Kafka)
3 B --> C[数据存储]
4 C --> D{Hive数据仓库}
5 D --> E[Spark计算]
6 E --> F[混合预测模型]
7 F --> G[可视化分析]
8 G --> H[ECharts+D3.js+Cesium]
五、研究计划与进度安排
- 第1-2个月:文献调研与技术选型,确定研究方案与技术框架。
- 第3-4个月:系统设计与实现,包括数据采集、存储、分析、预测和可视化等功能。
- 第5-6个月:系统测试与优化,进行实际数据测试,调整和优化系统性能。
- 第7-8个月:撰写论文和答辩准备,整理研究成果,撰写毕业论文,准备答辩。
六、预期成果与创新点
6.1 预期成果
- 完成基于Hadoop+Spark+Hive的交通预测系统开发,实现交通流量与拥堵的精准预测与动态可视化。
- 提出融合GNN与注意力机制的混合预测模型,预测准确率(MAPE)≤10%。
- 开发动态交通流量热力图与拥堵传播模拟平台,支持48小时预测推演与三维场景交互。
6.2 创新点
- 多模态数据融合:首次将手机信令数据与交通传感器数据进行时空关联分析,揭示大型活动(如演唱会、体育赛事)对周边交通流的冲击效应(实测流量增加200%)。
- 动态权重调整:在混合模型中引入注意力机制,使外部因素(如降雨、事故)的贡献比随数据质量自适应变化。例如,在事故发生时,模型自动提高事故对周边路段流量的负面影响权重。
- 轻量化三维可视化:采用WebGL 2.0实现百万级交通元素的流畅渲染,帧率稳定在30fps以上,支持移动端访问。
七、参考文献
- LADOT. (2025). Big Data Analytics for Traffic Flow Prediction. DOI:10.1016/j.trc.2025.103456.
- 北京市交通委员会. (2024). 交通大数据平台白皮书. 中国交通出版社.
- 高德地图. (2025). 全国高速路网拥堵预测报告. 高德交通研究院.
- 张伟等. (2025). 融合图神经网络与注意力机制的交通流量预测模型研究[J]. 交通运输系统工程与信息, 25(2), 45-52.
运行截图
推荐项目
上万套Java、Python、大数据、机器学习、深度学习等高级选题(源码+lw+部署文档+讲解等)
项目案例











优势
1-项目均为博主学习开发自研,适合新手入门和学习使用
2-所有源码均一手开发,不是模版!不容易跟班里人重复!

为什么选择我
博主是优快云毕设辅导博客第一人兼开派祖师爷、博主本身从事开发软件开发、有丰富的编程能力和水平、累积给上千名同学进行辅导、全网累积粉丝超过50W。是优快云特邀作者、博客专家、新星计划导师、Java领域优质创作者,博客之星、掘金/华为云/阿里云/InfoQ等平台优质作者、专注于Java技术领域和学生毕业项目实战,高校老师/讲师/同行前辈交流和合作。
🍅✌感兴趣的可以先收藏起来,点赞关注不迷路,想学习更多项目可以查看主页,大家在毕设选题,项目代码以及论文编写等相关问题都可以给我留言咨询,希望可以帮助同学们顺利毕业!🍅✌
源码获取方式
🍅由于篇幅限制,获取完整文章或源码、代做项目的,拉到文章底部即可看到个人联系方式。🍅
点赞、收藏、关注,不迷路,下方查↓↓↓↓↓↓获取联系方式↓↓↓↓↓↓↓↓


















658

被折叠的 条评论
为什么被折叠?



