温馨提示:文末有 优快云 平台官方提供的学长联系方式的名片!
温馨提示:文末有 优快云 平台官方提供的学长联系方式的名片!
温馨提示:文末有 优快云 平台官方提供的学长联系方式的名片!
信息安全/网络安全 大模型、大数据、深度学习领域中科院硕士在读,所有源码均一手开发!
感兴趣的可以先收藏起来,还有大家在毕设选题,项目以及论文编写等相关问题都可以给我留言咨询,希望帮助更多的人
介绍资料
《Hadoop+Spark+Hive智慧交通交通客流量预测系统》任务书
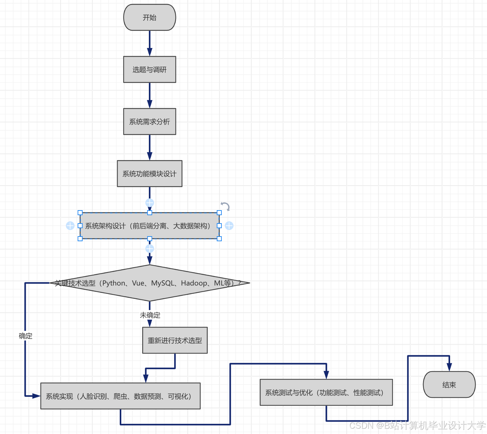
一、项目基本信息
- 项目名称:Hadoop+Spark+Hive智慧交通交通客流量预测系统
- 项目负责人:[姓名]
- 项目组成员:[成员 1 姓名]、[成员 2 姓名]……
- 项目起止时间:[开始日期]-[结束日期]
二、项目背景与目标
(一)项目背景
随着城市化进程的加快,城市交通拥堵问题日益严重,交通客流量的准确预测对于交通规划、管理和调度具有重要意义。传统的交通客流量预测方法在处理海量、复杂和多源的交通数据时存在效率低下、准确性不足等问题。Hadoop、Spark 和 Hive 等大数据技术具有强大的数据处理和分析能力,能够有效地处理大规模交通数据,挖掘数据中的潜在规律,为交通客流量预测提供更准确、高效的方法。
(二)项目目标
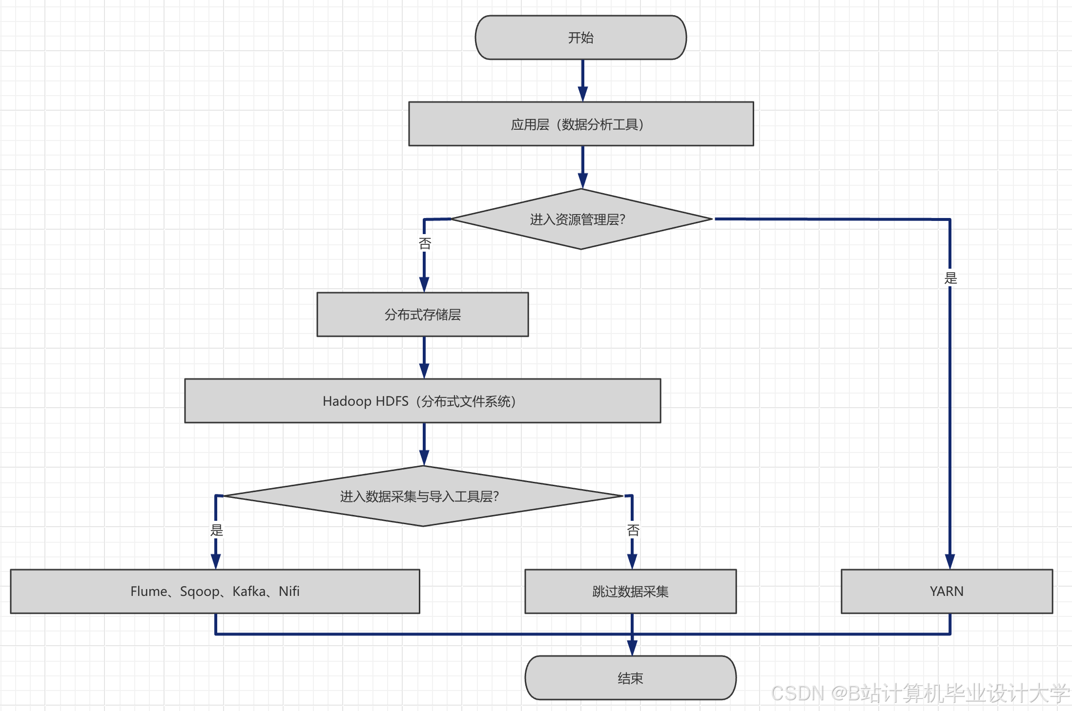
- 构建基于 Hadoop、Spark 和 Hive 的大数据处理平台,实现对交通数据的实时采集、存储、清洗和预处理。
- 利用大数据分析技术,挖掘交通数据中的特征和模式,构建准确的交通客流量预测模型。
- 开发交通客流量预测系统的应用界面,实现交通客流量的实时预测、可视化展示和决策支持功能。
三、项目任务分解
(一)数据采集与存储模块
- 任务描述
- 设计并实现多源交通数据的采集方案,包括交通监控摄像头数据、GPS 数据、公共交通刷卡数据等。
- 利用 Hadoop 的分布式文件系统(HDFS)对采集到的数据进行存储,确保数据的安全性和可靠性。
- 使用 Hive 构建数据仓库,对数据进行分类、整合和存储,方便后续的数据分析和查询。
- 责任人:[成员 1 姓名]
- 时间节点
- 第 1 - 2 周:完成数据采集方案的设计和调研。
- 第 3 - 4 周:实现数据采集工具的开发和测试。
- 第 5 - 6 周:搭建 HDFS 存储环境,完成数据的初步存储。
- 第 7 - 8 周:使用 Hive 构建数据仓库,完成数据的分类和整合。
(二)数据处理与特征提取模块
- 任务描述
- 使用 Hive 的 ETL 功能对存储在 HDFS 中的交通数据进行清洗和预处理,包括数据去重、异常值处理、缺失数据填充和数据格式标准化等。
- 从预处理后的数据中提取与交通客流量相关的特征,如时间特征(小时、天、周等)、空间特征(路段、区域等)、交通特征(车流量、车速、占有率等)。
- 利用 Spark 对特征数据进行进一步的处理和分析,为后续的模型构建提供高质量的数据。
- 责任人:[成员 2 姓名]
- 时间节点
- 第 9 - 10 周:完成数据清洗和预处理规则的制定。
- 第 11 - 12 周:使用 Hive 实现数据清洗和预处理功能。
- 第 13 - 14 周:进行特征提取工作,确定关键特征。
- 第 15 - 16 周:使用 Spark 对特征数据进行处理和分析。
(三)交通客流量预测模型构建模块
- 任务描述
- 研究常见的机器学习算法,如决策树、随机森林、神经网络、时间序列分析算法(如 ARIMA、Prophet 等)在交通客流量预测中的应用。
- 根据交通客流量的特点和数据特征,选择合适的算法构建预测模型,并使用 Spark 的机器学习库 MLlib 或 TensorFlow 进行模型训练和优化。
- 对构建的预测模型进行评估和验证,比较不同模型的预测效果,选择最优的模型。
- 责任人:[成员 3 姓名]
- 时间节点
- 第 17 - 18 周:调研和选择合适的机器学习算法。
- 第 19 - 20 周:使用 Spark MLlib 或 TensorFlow 构建预测模型。
- 第 21 - 22 周:进行模型训练和优化,调整模型参数。
- 第 23 - 24 周:对模型进行评估和验证,确定最优模型。
(四)应用界面开发模块
- 任务描述
- 设计并开发交通客流量预测系统的应用界面,包括数据展示界面、预测结果可视化界面和决策支持界面。
- 使用前端开发技术(如 HTML、CSS、JavaScript)和可视化库(如 ECharts、D3.js)实现数据的可视化展示,如交通客流量的实时变化趋势图、预测结果对比图等。
- 开发系统的后台管理功能,实现用户管理、数据管理和模型管理等功能。
- 责任人:[成员 4 姓名]
- 时间节点
- 第 25 - 26 周:完成应用界面的设计和原型制作。
- 第 27 - 28 周:使用前端开发技术实现数据展示界面和预测结果可视化界面。
- 第 29 - 30 周:开发系统的后台管理功能。
- 第 31 - 32 周:进行界面测试和优化,确保用户体验良好。
(五)系统集成与测试模块
- 任务描述
- 将各个模块进行集成,确保系统的整体功能和性能满足要求。
- 对系统进行全面的测试,包括功能测试、性能测试、安全测试等,发现并解决系统中存在的问题。
- 编写系统测试报告,记录测试过程和结果,为系统的上线和运行提供依据。
- 责任人:[全体成员]
- 时间节点
- 第 33 - 34 周:完成系统的集成工作。
- 第 35 - 36 周:进行系统的功能测试和性能测试。
- 第 37 - 38 周:进行系统的安全测试和修复问题。
- 第 39 - 40 周:编写系统测试报告,完成系统的验收。
四、项目资源需求
- 硬件资源:服务器若干台,用于搭建 Hadoop、Spark 和 Hive 集群,以及部署应用系统。
- 软件资源:Hadoop、Spark、Hive、TensorFlow、Python、Java 等开发工具和框架。
- 数据资源:获取多源交通数据,包括交通监控摄像头数据、GPS 数据、公共交通刷卡数据等,确保数据的真实性和完整性。
五、项目风险管理
- 技术风险:大数据处理技术和机器学习算法较为复杂,可能存在技术难题无法及时解决的情况。应对措施:加强团队成员的技术培训,提前进行技术储备,遇到问题时及时寻求外部技术支持。
- 数据风险:交通数据可能存在数据缺失、异常值等问题,影响模型的准确性和系统的性能。应对措施:建立完善的数据质量监控机制,对数据进行严格的质量检查和处理,确保数据的准确性和完整性。
- 时间风险:项目进度可能受到各种因素的影响,导致项目延期。应对措施:制定详细的项目计划,合理安排时间节点,加强项目进度的监控和管理,及时调整项目计划。
六、项目成果交付
- 系统源代码:包括数据采集、存储、处理、模型构建和应用界面开发等模块的源代码。
- 系统文档:包括系统需求说明书、设计说明书、测试报告、用户手册等。
- 学术论文:撰写并发表与项目相关的学术论文,阐述系统的设计思路、实现方法和实验结果。
七、项目验收标准
- 系统能够实现对多源交通数据的实时采集、存储、清洗和预处理。
- 构建的交通客流量预测模型具有较高的准确性和稳定性,预测误差在可接受范围内。
- 应用界面功能完善,操作便捷,能够实现交通客流量的实时预测、可视化展示和决策支持功能。
- 系统通过全面的测试,包括功能测试、性能测试和安全测试,满足上线运行的要求。
项目负责人(签字):__________________
日期:______年____月____日
运行截图
推荐项目
上万套Java、Python、大数据、机器学习、深度学习等高级选题(源码+lw+部署文档+讲解等)
项目案例










优势
1-项目均为博主学习开发自研,适合新手入门和学习使用
2-所有源码均一手开发,不是模版!不容易跟班里人重复!

🍅✌感兴趣的可以先收藏起来,点赞关注不迷路,想学习更多项目可以查看主页,大家在毕设选题,项目代码以及论文编写等相关问题都可以给我留言咨询,希望可以帮助同学们顺利毕业!🍅✌
源码获取方式
🍅由于篇幅限制,获取完整文章或源码、代做项目的,拉到文章底部即可看到个人联系方式。🍅
点赞、收藏、关注,不迷路,下方查看👇🏻获取联系方式👇🏻


















846

被折叠的 条评论
为什么被折叠?



