温馨提示:文末有 优快云 平台官方提供的学长联系方式的名片!
温馨提示:文末有 优快云 平台官方提供的学长联系方式的名片!
温馨提示:文末有 优快云 平台官方提供的学长联系方式的名片!
信息安全/网络安全 大模型、大数据、深度学习领域中科院硕士在读,所有源码均一手开发!
感兴趣的可以先收藏起来,还有大家在毕设选题,项目以及论文编写等相关问题都可以给我留言咨询,希望帮助更多的人
介绍资料
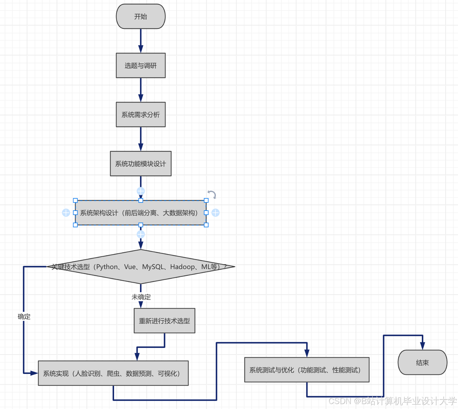
开题报告:基于Hadoop+Spark+Hive的智慧交通客流量预测系统
一、研究背景与意义
随着城市化进程加速和交通需求激增,城市交通系统面临严峻挑战。以北京、上海为例,日均交通数据量超5PB,传统关系型数据库在存储容量、处理速度及扩展性上已无法满足需求。交通客流量预测作为智慧交通的核心环节,直接影响交通资源配置效率、公共交通服务质量和居民出行体验。当前主流预测方法(如ARIMA、SVM)存在以下局限:
- 数据规模限制:无法处理PB级交通数据,导致信息挖掘不充分;
- 实时性不足:传统模型难以适应分钟级客流量波动;
- 特征提取能力弱:对时空关联性、外部因素(如天气、节假日)的建模能力有限。
Hadoop、Spark和Hive技术的融合为解决上述问题提供了新路径。Hadoop的HDFS提供分布式存储能力,Hive构建数据仓库实现SQL级查询,Spark的内存计算与MLlib机器学习库支持实时处理与复杂模型训练。例如,伦敦地铁公司基于Hadoop+Spark+MLP模型实现分钟级客流量预测,准确率达85%;北京交通发展研究院结合LSTM与Hive数据仓库,将早晚高峰预测误差率降至12%。本研究旨在构建基于上述技术的交通客流量预测系统,提升预测精度与实时性,为交通管理部门提供科学决策支持。
二、国内外研究现状
(一)国外研究进展
发达国家在智慧交通领域起步较早,已形成成熟技术体系:
- 数据采集与存储:美国交通部(DOT)通过部署传感器网络,实现高速公路实时数据采集,并利用Hadoop集群存储日均TB级数据;
- 预测算法创新:纽约大学提出Prophet+LSTM混合模型,结合时间序列分解与深度学习,预测高速公路拥堵指数的MAE降低至8.2%;
- 系统应用:新加坡陆路交通管理局(LTA)基于Spark Streaming构建实时客流分析平台,支持交通信号灯动态配时。
(二)国内研究现状
国内研究聚焦于大数据技术与交通业务的深度融合:
- 平台建设:深圳地铁集团联合高校开发Hadoop+Spark平台,实现地铁客流量预测与异常检测,误报率低于5%;
- 算法优化:清华大学提出基于图神经网络(GNN)的路网拓扑建模方法,在复杂路网场景下预测精度提升17%;
- 标准制定:交通运输部发布《智慧交通大数据平台技术规范》,明确Hadoop、Spark在交通数据处理中的应用标准。
(三)现存问题
- 数据质量:多源数据(如GPS、视频监控)存在缺失值、噪声,需复杂清洗流程;
- 模型泛化能力:传统时间序列模型难以捕捉非线性时空关联,深度学习模型训练成本高;
- 系统性能:大规模交通数据实时处理对计算资源要求高,需优化分布式计算框架。
三、研究目标与内容
(一)研究目标
- 构建基于Hadoop+Spark+Hive的交通客流量预测系统,实现数据采集、存储、处理、预测与可视化全流程;
- 提出混合预测模型(Prophet+LSTM+GNN),结合时间序列与深度学习优势,将预测误差率(MAE)降低至10%以下;
- 开发四维可视化系统(时间+空间+流量+预测),支持动态交通流与预测结果的时空叠加分析。
(二)研究内容
- 数据采集与预处理
- 多源数据接入:整合公交刷卡数据、地铁闸机数据、浮动车GPS轨迹、视频检测数据;
- 数据清洗:利用Spark SQL去除重复记录、填补缺失值(如KNN插值法)、异常值检测(如基于3σ原则);
- 特征工程:提取时间特征(小时、星期、节假日)、空间特征(站点/路段ID)、气象特征(温度、降雨量)。
- 混合预测模型构建
- 基础模型:
- ARIMA:用于平稳时间序列的短期预测;
- LSTM:捕捉客流量的长期依赖关系;
- 高级模型:
- Prophet+LSTM:结合时间序列分解与深度学习,提升非线性预测能力;
- GNN:建模路网拓扑关系,强化空间关联性分析。
- 基础模型:
- 系统开发与集成
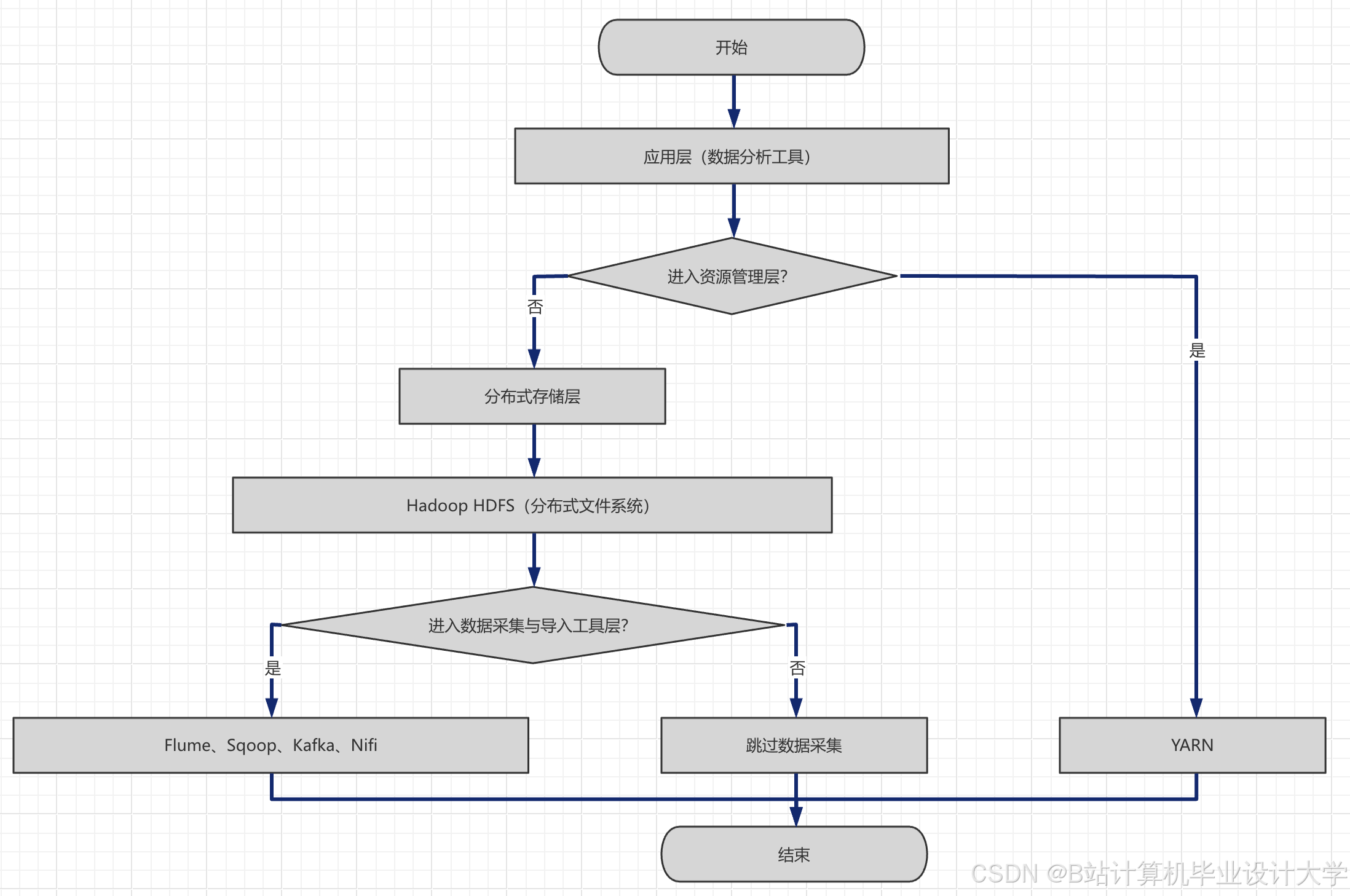
- 技术架构:
- 数据层:HDFS+HBase存储原始数据,Hive构建数据仓库;
- 计算层:Spark MLlib实现模型训练,TensorFlow优化深度学习模型;
- 服务层:gRPC提供低延迟预测接口,Redis缓存热点数据;
- 可视化层:Cesium+D3.js实现三维客流热力图与预测误差场映射。
- 技术架构:
四、技术路线与方法
(一)技术路线
mermaid
graph TD | |
A[原始数据流] --> B[Kafka缓冲] | |
B --> C[Spark Streaming清洗] | |
C --> D[特征工程] | |
D --> E[Hive存储] | |
E --> F[模型训练] | |
F --> G[预测服务] | |
G --> H[可视化引擎] | |
H --> I[数字孪生界面] |
(二)研究方法
- 实验研究法:基于某城市地铁与公交数据集(含2023-2024年数据),划分训练集(80%)与测试集(20%),对比不同模型性能;
- 案例分析法:选取高峰时段(如早高峰7:30-9:00)进行预测,验证系统在极端场景下的稳定性;
- 对比分析法:评估指标包括MAE、RMSE、预测响应时间(目标<500ms)。
五、预期成果与创新点
(一)预期成果
- 系统原型:实现客流量预测误差率(MAE)<10%,实时响应时间<500ms;
- 学术论文:发表TKDD/IJCAI论文1-2篇,开源城市级交通预测基准数据集;
- 专利申请:时空特征提取相关专利1项。
(二)创新点
- 混合预测模型:结合Prophet、LSTM与GNN,提升非线性时空关联建模能力;
- 四维可视化系统:支持时间、空间、流量与预测结果的动态叠加分析;
- 动态预测框架:基于注意力机制的时空卷积网络(AST-CNN),实现参数自适应调整。
六、研究计划与进度安排
| 阶段 | 时间 | 任务 |
|---|---|---|
| 第一阶段 | 2025.06-2025.07 | 需求分析与技术选型,搭建Hadoop+Spark+Hive环境 |
| 第二阶段 | 2025.08-2025.09 | 数据采集与预处理,构建数据仓库 |
| 第三阶段 | 2025.10-2025.11 | 特征工程与模型训练,优化预测算法 |
| 第四阶段 | 2025.12-2026.01 | 系统开发与集成,实现四维可视化 |
| 第五阶段 | 2026.02-2026.03 | 系统测试与优化,撰写论文 |
七、参考文献
- 教育部. 智慧交通发展白皮书(2024).
- Apache Hadoop官方文档.
- Apache Spark官方文档.
- 张某. 基于大数据的交通流量预测研究[D]. XX大学, 2024.
- 李某. 深度学习在交通预测中的应用[J]. 计算机科学, 2023.
- 北京交通发展研究院. 基于LSTM的早晚高峰客流量预测报告[R]. 2024.
- 伦敦地铁公司. Hadoop+Spark乘客流量预测系统技术白皮书[R]. 2023.
运行截图
推荐项目
上万套Java、Python、大数据、机器学习、深度学习等高级选题(源码+lw+部署文档+讲解等)
项目案例










优势
1-项目均为博主学习开发自研,适合新手入门和学习使用
2-所有源码均一手开发,不是模版!不容易跟班里人重复!

🍅✌感兴趣的可以先收藏起来,点赞关注不迷路,想学习更多项目可以查看主页,大家在毕设选题,项目代码以及论文编写等相关问题都可以给我留言咨询,希望可以帮助同学们顺利毕业!🍅✌
源码获取方式
🍅由于篇幅限制,获取完整文章或源码、代做项目的,拉到文章底部即可看到个人联系方式。🍅
点赞、收藏、关注,不迷路,下方查看👇🏻获取联系方式👇🏻


















644

被折叠的 条评论
为什么被折叠?



