温馨提示:文末有 优快云 平台官方提供的学长联系方式的名片!
温馨提示:文末有 优快云 平台官方提供的学长联系方式的名片!
温馨提示:文末有 优快云 平台官方提供的学长联系方式的名片!
信息安全/网络安全 大模型、大数据、深度学习领域中科院硕士在读,所有源码均一手开发!
感兴趣的可以先收藏起来,还有大家在毕设选题,项目以及论文编写等相关问题都可以给我留言咨询,希望帮助更多的人
介绍资料
Hadoop+Spark+Hive交通拥堵预测系统
摘要: 随着城市化进程的加速,交通拥堵问题日益严重,精准的交通拥堵预测对于城市交通管理至关重要。本文提出了一种基于Hadoop、Spark和Hive的交通拥堵预测系统。该系统利用Hadoop的分布式存储能力存储海量交通数据,Hive进行数据预处理与特征提取,Spark强大的计算能力用于模型训练与预测。通过实际案例分析,验证了该系统在实时性、准确性和可扩展性方面的优势,为城市交通管理部门提供有效的决策支持。
关键词:Hadoop;Spark;Hive;交通拥堵预测系统
一、引言
交通拥堵已成为全球各大城市面临的共同难题,它不仅导致居民出行时间增加、能源浪费和环境污染加剧,还对城市的经济活动和社会秩序产生负面影响。传统的交通拥堵预测方法往往依赖于有限的数据源和简单的统计模型,难以应对日益复杂的交通状况。
大数据技术的出现为交通拥堵预测带来了新的机遇。Hadoop、Spark和Hive作为大数据处理领域的核心技术,具有强大的数据存储、处理和分析能力。Hadoop的分布式文件系统(HDFS)可以存储海量的交通数据,Hive提供了类似SQL的查询语言,方便对数据进行预处理和分析,Spark则以其高效的内存计算能力,加速了模型的训练和预测过程。因此,构建基于Hadoop、Spark和Hive的交通拥堵预测系统具有重要的现实意义。
二、相关技术概述
2.1 Hadoop
Hadoop是一个开源的分布式计算平台,其核心组件包括HDFS和MapReduce。HDFS具有高容错性和可扩展性,能够将数据分散存储在多个节点上,确保数据的安全性和可靠性。MapReduce则提供了一种编程模型,用于对大规模数据进行并行处理。在交通拥堵预测系统中,HDFS可以存储来自各种数据源的交通数据,如传感器数据、GPS数据、摄像头数据等。
2.2 Spark
Spark是一个快速通用的集群计算系统,它提供了内存计算能力,大大提高了数据处理的速度。Spark支持多种数据处理任务,包括批处理、流处理、机器学习和图形计算等。在交通拥堵预测中,Spark可以快速处理海量的交通数据,进行数据挖掘和模型训练。其机器学习库(MLlib)提供了丰富的算法,如分类、回归、聚类等,可用于构建交通拥堵预测模型。
2.3 Hive
Hive是基于Hadoop的一个数据仓库工具,它提供了类似SQL的查询语言HiveQL,使得不熟悉MapReduce编程的用户也能够方便地对存储在HDFS中的数据进行查询和分析。Hive可以将结构化的数据文件映射为一张数据库表,并提供完整的SQL查询功能。在交通拥堵预测系统中,Hive可以用于数据预处理,如数据清洗、转换和特征提取等。
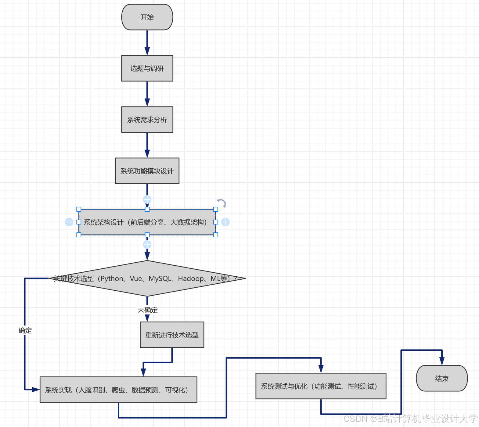
三、系统架构设计
3.1 总体架构
本系统采用分层架构设计,主要包括数据采集层、数据存储层、数据处理层、模型训练与预测层和应用层。
3.2 各层功能
- 数据采集层:负责从各种数据源采集交通数据,如交通传感器、GPS设备、交通摄像头等。采集到的数据通过网络传输到数据处理中心。
- 数据存储层:利用Hadoop的HDFS存储采集到的交通数据,确保数据的安全性和可靠性。同时,可以使用Hive对数据进行管理,方便后续的查询和分析。
- 数据处理层:使用Hive对存储在HDFS中的交通数据进行预处理,包括数据清洗、转换和特征提取等。数据清洗主要是去除噪声数据和异常值,数据转换是将数据转换为适合模型训练的格式,特征提取是从原始数据中提取出与交通拥堵相关的特征,如车辆速度、流量、占有率等。
- 模型训练与预测层:基于Spark平台,利用其机器学习库(MLlib)构建交通拥堵预测模型。可以采用多种算法,如决策树、随机森林、神经网络等。使用预处理后的数据对模型进行训练和优化,然后利用训练好的模型对未来的交通拥堵状况进行预测。
- 应用层:将预测结果以可视化的方式展示给用户,如交通管理部门和居民。可以开发基于Web的可视化界面,使用ECharts、D3.js等可视化库展示交通拥堵预测结果,如拥堵指数、平均时速、拥堵路段分布等。
四、系统实现
4.1 数据采集与存储实现
通过在道路关键位置部署传感器,实时采集车辆的行驶速度、流量等信息,并利用Flume等工具将采集到的数据实时传输到Hadoop的HDFS中进行存储。在存储过程中,按照时间、地点等维度对数据进行分区,方便后续的查询和分析。
4.2 数据处理实现
使用HiveQL编写数据预处理脚本,对存储在HDFS中的交通数据进行清洗、转换和特征提取。例如,对于车辆速度数据,可以通过编写HiveQL语句筛选出异常值并进行剔除;对数据进行归一化处理,使其适合模型训练。
4.3 模型训练与预测实现
在Spark平台上,使用Scala或Python语言调用MLlib库中的算法构建交通拥堵预测模型。以随机森林算法为例,首先将预处理后的数据分为训练集和测试集,然后使用训练集对模型进行训练,通过调整模型的参数,如树的数量、最大深度等,提高模型的预测精度。最后,使用测试集对训练好的模型进行评估,计算均方误差(MSE)、均方根误差(RMSE)等指标。在预测阶段,将实时的交通数据输入到训练好的模型中,得到未来的交通拥堵预测结果。
4.4 应用层实现
开发基于Web的可视化界面,使用Spring Boot框架搭建后端服务,接收前端请求并返回预测结果。前端使用Vue.js框架构建用户界面,利用ECharts库将预测结果以图表的形式展示出来,如折线图展示拥堵指数随时间的变化,热力图展示不同路段的拥堵状况等。
五、案例分析
以郑州市主城区为例,对该系统进行实际应用验证。郑州市作为河南省的省会城市,交通流量大,拥堵问题较为突出。通过在郑州市主城区的多个路段部署交通传感器,采集了大量的交通数据,包括车辆速度、流量、时间等信息。
5.1 数据处理结果
使用Hive对采集到的数据进行预处理,去除了部分异常值和缺失值,并提取了平均时速、拥堵指数等特征。例如,在某一时段,通过数据处理得到的平均时速为37.712km/h,拥堵指数为1.301,根据系统设定的阈值,判断该时段交通状态为畅通。
5.2 模型预测效果
基于Spark平台构建了随机森林交通拥堵预测模型,并使用历史数据进行训练和优化。在测试集上,模型的均方根误差(RMSE)为[X],表明模型具有较高的预测精度。在实际应用中,系统能够实时预测未来一段时间内的交通拥堵状况,并将预测结果以可视化的方式展示给交通管理部门。交通管理部门可以根据预测结果调整信号灯配时、优化交通路线,有效缓解交通拥堵。
六、系统优势与挑战
6.1 系统优势
- 实时性:利用Spark的内存计算能力,系统能够快速处理实时的交通数据,实现交通拥堵的实时预测。
- 准确性:通过数据预处理和特征提取,以及选择合适的机器学习算法,系统能够提高交通拥堵预测的准确性。
- 可扩展性:基于Hadoop的分布式架构,系统可以方便地扩展存储和计算资源,以应对不断增长的交通数据。
6.2 面临的挑战
- 数据质量:交通数据来源广泛,数据质量参差不齐,可能存在噪声、缺失值和异常值等问题,影响模型的预测性能。
- 模型泛化能力:交通状况受到多种因素的影响,如天气、突发事件等,模型在不同场景下的泛化能力有待提高。
- 系统维护与更新:随着交通数据的不断积累和交通状况的变化,系统需要定期进行维护和更新,以保证其性能和准确性。
七、结论与展望
本文提出了一种基于Hadoop、Spark和Hive的交通拥堵预测系统,通过实际案例分析验证了该系统在实时性、准确性和可扩展性方面的优势。该系统能够为城市交通管理部门提供有效的决策支持,帮助缓解交通拥堵问题。
然而,系统仍面临数据质量、模型泛化能力和系统维护等方面的挑战。未来的研究可以进一步融合多源数据,如社交媒体数据、手机定位数据等,提高数据的丰富度和准确性;优化模型算法,提高模型的泛化能力;加强系统的自动化维护和更新机制,降低系统的维护成本。同时,可以探索将该系统与其他智能交通系统进行集成,实现更高效的交通管理。
运行截图
推荐项目
上万套Java、Python、大数据、机器学习、深度学习等高级选题(源码+lw+部署文档+讲解等)
项目案例










优势
1-项目均为博主学习开发自研,适合新手入门和学习使用
2-所有源码均一手开发,不是模版!不容易跟班里人重复!

🍅✌感兴趣的可以先收藏起来,点赞关注不迷路,想学习更多项目可以查看主页,大家在毕设选题,项目代码以及论文编写等相关问题都可以给我留言咨询,希望可以帮助同学们顺利毕业!🍅✌
源码获取方式
🍅由于篇幅限制,获取完整文章或源码、代做项目的,拉到文章底部即可看到个人联系方式。🍅
点赞、收藏、关注,不迷路,下方查看👇🏻获取联系方式👇🏻



















被折叠的 条评论
为什么被折叠?



