进行接口测试时,我们需要连接到数据库中,对数据源进行备份、还原、验证等操作。
Python连接数据库常见模块
MysqlDB
python2时代最火的驱动库。基于C开发,对windows平台不友好。现在已经进入python3时代,基本不再使用
MysqlClient
它是重量级Web开发框架Django中ORM功能依赖工具
Pymysql
纯Python实现的驱动,性能比MysqlDb差,但是安装简单,容易使用
SQLAlchemy
即支持原生SQL也支持ORM的库
我们以pymysql为例
01 Pymysql使用方法
安装方法:pip install pymysql
Pymsyql使用流程
获取连接
获取游标 --游标的作用就是用于对查询数据库所返回的记录进行遍历,以便进行相应的操作
执行SQL语句
关闭游标
关闭连接


代码实现:
# 创建数据库连接对象
connect =
pymysql.Connect(
host='xxxxx',
port=3306,
user='root',
password='XXXX',
charset='utf8mb4',
cursorclass=pymysql.cursors.DictCursor
)
connect:接收Pymysql.connect方法返回的对象,建立连接对象
pymysql.Connect 建立连接方法
host=XXXX 连接数据库服务器
port=3306 连接数据库端口号
password="xxxxx":密码
charset="utf8mb4":建立连接的编码
cursorclass=pymysql.cursors.DictCursor:设置返回数据类型 返回字典
# 建立游标
cursor = conn.cursor()
# 执行核心SQL语句
# 关闭游标
cursor.close()
# 关闭连接
conn.close()
查询订单库
得到一个游标对象
cursor = connect.cursor()
查询库名加表名
mtxshop_trade.es_order
cursor.execute("SELECT order_id,trade_sn FROM mtxshop_trade.es_order WHERE order_id=47050 OR order_id=47049")
data = cursor.fetchall() #得到查询的所有结果
cursor.close()#关闭游标对象
02 日志的基本概念
提到日志,无论是写框架代码还是业务代码,都离不开日志的记录,他能给我们定位问题带来极大的帮助,最佳的做法是使用内置的logging模块, 因为 logging 模块给开发者提供了非常丰富的功能。
日志级别
日志级别是为了控制打印日志的信息程度的
首先,配置日志模块时,需要先设置日志模块的日志等级
例如,如果设置为INFO级别,那么打印日志用DEBUG就不会输出日志。
DEBUG
INFO
WARNING
ERROR
CRITICAL
日志输出模式
输出到控制台
输出到文件
日志格式
指定输出的日志的格式和内容常见的格式有:
%(levelno)s: 打印日志级别的数值
%(levelname)s: 打印日志级别名称
%(pathname)s: 打印当前执行程序的路径,其实就是sys.argv[0]
%(filename)s: 打印当前执行程序名
%(funcName)s: 打印日志的当前函数
%(lineno)d: 打印日志的当前行号
%(asctime)s: 打印日志的时间
%(thread)d: 打印线程ID
%(threadName)s: 打印线程名称
%(process)d: 打印进程ID
%(message)s: 打印日志信息
logging使用流程
第一步:实例化logging模块
第二步:设置日志等级
第三步:配置日志处理器、日志格式;日志处理器:控制日志的打印模式
第四步:打印日志
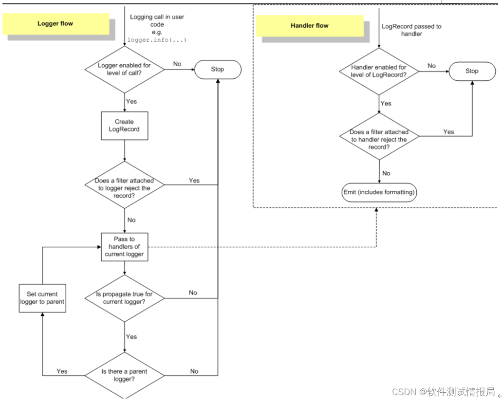
01 logging模块处理流程

接口测试框架实现日志收集功能
编写日志配置函数代码
这个函数配置了输出日志到控制台和文件,并且设置了日志打印格式
def logging_init():
# 初始化日志器
logger = logging.getLogger()
# 设置日志等级
logger.setLevel(logging.INFO)
# 添加控制器
stream_handler = logging.StreamHandler()
file_handler = logging.handlers.TimedRotatingFileHandler(config.BASE_DIR + "/logs/lagou_log.log", when='h',
interval=1,backupCount=3, encoding="utf-8")
# 设置日志格式
fmt = "%(asctime)s %(levelname)s [%(name)s] [ %(filename)s %(funcName)s % (lineno)d ] %(message)s "
formatter = logging.Formatter(fmt)
# 将日志格式添加到控制器
stream_handler.setFormatter(formatter)
file_handler.setFormatter(formatter)
# 将控制器添加到日志器
logger.addHandler(stream_handler)
logger.addHandler(file_handler)
return logger
然后在api. init .py 中调用这个函数,完成日志的初始化
from utils import logging_init
# 初始化日志配置函数
logging_init()
# 测试打印日志
import logging
logging.debug("测试debug级别的日志打印") #不会打印
在api. init .py 初始化日志配置的原因:
execute执行script中的用例,script中的用例是调用api 的接口实现接口测试,按照模块语法,调用模块时,会自动执行模块下的 init .py 代码
后续,只需要在需要打印日志的模块,导入logging安装包,就可以输出我们配置好日志格式和日志等级的日志信息了

最后: 可以在公众号:伤心的辣条 ! 自行领取一份216页软件测试工程师面试宝典文档资料【免费的】。以及相对应的视频学习教程免费分享!,其中包括了有基础知识、Linux必备、Shell、互联网程序原理、Mysql数据库、抓包工具专题、接口测试工具、测试进阶-Python编程、Web自动化测试、APP自动化测试、接口自动化测试、测试高级持续集成、测试架构开发测试框架、性能测试、安全测试等。
学习不要孤军奋战,最好是能抱团取暖,相互成就一起成长,群众效应的效果是非常强大的,大家一起学习,一起打卡,会更有学习动力,也更能坚持下去。你可以加入我们的测试技术交流扣扣群:914172719(里面有各种软件测试资源和技术讨论)
喜欢软件测试的小伙伴们,如果我的博客对你有帮助、如果你喜欢我的博客内容,请 “点赞” “评论” “收藏” 一键三连哦!


被折叠的 条评论
为什么被折叠?



