第13章 远程监测作为核心组件加强远程生物反馈控制系统
13.1 引言
远程监控是一项至关重要的能力,在大多数情况下甚至是为人群提供医疗援助的唯一手段。无法进入或进入受限的环境由多种情况造成:危机情况(e.g. 洪水、地震、人道主义援助、核电站、etc.)、太空探索、近海航行与勘探、居住在沙漠中的人群、etc.此外,慢性疾病(e.g.,糖尿病、帕金森病、etc.)需要持续的医疗援助,这反过来增加了人群的经济压力。
因此,在过去的几十年中,远程医疗领域一直在研究、开发和测试新解决方案,这些方案能够将巨大的技术进步与当前的医疗实践相结合,以提供更便宜、更高效且更有效的医疗服务。
在这方面,诺里斯(2002)指出,远程医疗利用信息和电信技术传输医疗信息,用于诊断、治疗和教育。此外,世界卫生组织(WHO)定义远程医疗是一个包含(i)与医疗保健相关的远程临床服务以及(ii)从业者与患者之间的教育,以优化流程效率的领域。
关于分类学分类,远程医疗包括以下子学科:远程会诊、远程干预、远程监测和远程教育。为了实现这些广泛的学科领域,远程医疗位于医学、信息系统、计算机科学、计算机通信、社会问题等知识领域的交叉点。etc 然而,与远程医疗使用相关的社会和伦理问题日益受到关注,因此需要科学界和工业界作出回应。
回顾远程监测问题,我们将本研究定位在使用控制系统和远程监测核心概念进行概念化的范畴内。
一方面,我们从动态系统控制(DSC)理论的角度来考虑该研究,如 富兰克林等人(1991)、贝塔朗菲(1969) 所述。在DSC中,通常认为实现一个完整的控制系统需要以下组件:被控过程、观测、控制动作集、需遵循的参考输入以及控制器。控制系统的主要目的是在干扰影响系统行为或建立新的输入时作出响应。换句话说,当系统未能根据 富兰克林等人(1991)所定义的输入产生期望的输出时。反馈控制模式根据输出与输入之间实际存在的偏差来计算系统输入。在此模式中,控制执行的计算会考虑干扰因素和系统动态特性。因为系统输出取决于施加于系统的干扰以及系统本身的动态特性。此外,所有控制系统要产生效果,都需要具备观测和执行的能力。
另一方面,将分布式控制系统实例化为远程监控特定场景的做法,被斯佩尔梅赞等人(2009)称为一种生物反馈控制方案。例如,当一个人在行走或跑步时,通过智能手机消息(声音、图形显示或文本)在运行过程中收到关于错误动作的警告,以纠正其步态模式,从而降低受伤的可能性。因此,这将引发一种预防性的行为改变,而非反应性纠正行为。张和戴维斯(2011)、克劳威尔和戴维斯(2011)、诺伊伦等人(2010)提出了利用反馈改变跑者步态可行性的实例。
在这一程度上,我们认识到有必要开发新的方法,以加强患者与从业者及医疗保健人员远程分离的生物反馈控制系统。本文首先对市场现有的理论方法和实际应用进行了最新技术综述。该最新进展综述由一个团队小组完成,并选择了不同应用,以涵盖内源性和外源性人体因素,e.g.,糖尿病和太空探索。随后,指出了先前最新进展的局限性和机遇。
接下来,提出一个本体以界定远程生物反馈控制系统的核心概念及其相互关系。该本体进一步用于映射实际的(i)技术限制和(ii)所涉及的伦理与社会方面与先前已识别概念之间的关联。因此,一方面,我们能够识别出当前技术以及伦理与社会视角下已经覆盖的本体部分;另一方面,也能识别出仍处于研究阶段的本体部分。最后,本文进行了总结并指出了未来工作。
关于方法论,本文采用设计科学研究(DSR)的原则,如 von Alan 等人(2004)、Winter(2008)所述,以此来确定当前问题的约束条件和边界。图13.1 展示了设计科学研究(DSR)的基本阶段。首先,提出提高对当前远程监测差距认识的设计目标;其次,在第二阶段中进行概念图设计,使用概念图(CMaps);最后,对技术以及伦理与社会问题进行评估。设计并随后评估该设计是一项旨在发现未来研究机遇的研究举措。此外,将解决方案的概念层与具体的技术实现细节分离,有助于实现未来的技术独立发展。使用概念图(CMaps)还有助于不同背景的研究人员之间共享对相关概念的共同理解,正如 Grandry 等人(2013)和 Gaaloul 等人(2014)所解释和举例说明的那样。最终应设计出一种具有简洁性、全面性、一致性和连贯性的单一表示形式来解决该问题。
本文的其余部分组织如下。首先,在第13.2节中,介绍了与动态控制系统和概念图相关的背景概念。接着,在第13.3节中,介绍并讨论了与远程监测相关的最新进展应用程序。然后,在第13.4节中,利用前述的最新进展,通过概念图设计对远程生物反馈控制系统的应用领域进行建模。第13.5节对概念图进行了讨论。最后,在结尾的第13.6节总结了全文并指出了未来工作。
13.2 背景
本节介绍了在本文其余部分中使用到的背景领域。首先,介绍了关于动态系统控制的一般概念:发展、主要科学方法和核心概念。其次,简要介绍了概念图。概念图将在第13.4节中用于界定远程生物反馈控制系统的核心概念及其关系。
13.2.1 动态系统控制
控制动态系统的目标是提高其运行效率,从而以更少的资源消耗实现相同的结果。从历史角度来看,自动控制领域的首次重要工作是詹姆斯·瓦特在十八世纪为蒸汽机转速控制所发明的离心调速器(奥加塔,1997年)。自那以后,系统控制理论的研究取得了重大进展,其中许多进展得益于数字计算机的出现。詹姆斯·瓦特的转速控制系统是控制系统的最早实例之一。在此系统中,被控系统是发动机,被控变量是发动机转速。本例中,通过传感器检测离心力来观测发动机转速。期望转速与实际转速之间的差值即为误差信号。
本例中的控制信号是供给发动机的燃料量。驱动动力气缸打开或关闭阀门的指令包含了误差信号与控制信号之间的关系。
控制系统主要由自动化领域开发,源于工业革命以来实现自动监控的需求。控制方法包含两个主要部分:控制器和
受控过程。控制器负责控制该过程,其中反馈控制系统是通过比较输出与参考输入,并利用它们之间的差值作为控制手段来维持输出与参考输入之间预定关系的系统(弗兰克林等,1991)。这种差值的产生源于两个原因:(i)受控过程与外源性1因素(例如干扰)的相互作用,以及 (ii)内源性2因素(例如故障)。分布式控制系统的主要科学方法包括:
分析法是对过程模型和控制器模型定义的数学形式化尝试。它需要完整的过程描述来定义相应的控制器。这些尝试的例子包括:布罗克特(1993)或Recht 和 D’Andrea (2004年)。
控制论,是自动控制器,这些控制器以机器依赖形式进行设计和实现。该术语源于70年代。它们的执行只能通过机器完成。目前存在三类不同的控制论控制器:(i)经典控制理论(里贝罗,2002;奥加塔,1997年),(ii)专家系统(乌赖库尔等,2007年)以及 (iii)基于代理(卡斯特罗和奥利维拉,2011年)。
黑箱被视为人与机器之间的集成机制,旨在通过黑箱视角或称为功能导向视角来优化企业绩效。识别出三类不同的黑箱控制器:(i)知识管理(马托斯,2006;马加良斯,2005),(ii)稳态(耶格尔和巴利加,1985)以及(iii)数据驱动(力美公司,2001)。霍夫斯泰德(1978)认为仅存在两种控制系统形式:控制论和稳态。然而,鉴于知识管理领域(马加良斯,2005)、数据驱动(力美公司,2001)以及分析法视角(雷希特和达安德烈亚,2004)的重要性,这些也被视为控制系统的主要形式,因此在本研究中作为不同方法被纳入。
根据定义,控制系统的目的是在干扰影响系统行为或建立新输入时做出反应,如富兰克林等人(1991)所述。换句话说,当系统处于
1起源于外部。2从内部 产生。
未产生预期的输出以响应施加的输入。在干扰影响系统的同时,控制作用也施加在输入上。
从这个意义上说,控制系统存在一些不同的配置。图13.2 描绘了古埃雷罗(2014)中讨论的控制系统的经典设计模式集合。图 13.2(A)显示了一个未受控制的系统。干扰始终会影响系统输出的结果。在这种模式下,无法保证系统输出的行为。例如,考虑一个室内空调系统,不加控制就相当于设定一个固定风扇速度,因此任何温度波动都不会被考虑在内。在中间部分,图13.2(B)展示了一种前馈模式,其中系统输入会根据实际干扰进行相应调整。因此,系统动态并未包含在控制执行之中。以室内空调为例,这表示风扇速度取决于外界空气温度感知到的波动。图13.2(C)描绘了一种反馈控制模式,该模式根据输出与输入之间的实际偏差来计算系统输入。在这种模式中,控制执行的计算考虑了干扰和系统动态,因为系统输出既依赖于施加在系统上的干扰,也依赖于系统本身的动态特性。回到前面的例子,空调风扇的速度取决于
来自内部空气体温的实际测量。每一对 构成一个控制模式。
13.2.2 概念图
概念图用于呈现任何知识领域的概念集及其关系,如卡尼亚斯等人 (2005)所述。其主要优势包括(i)在新领域或未探索的领域中创建知识模型,(ii)能够创建知识可视化,(iii)补充先前已有的知识模型,以及(iv)当利益相关者对某一领域存在不同理解时,促进他们的讨论。
概念图的一个有前景的应用是支持信息系统的数据挖掘解决方案,这些方案源于商业交易环境中可用的复杂、大规模且分布式的數據集。例如,威滕和弗兰克(2005)所述的数据挖掘技术、劳顿和劳顿(2016)所述的大数据技术,以及范德阿尔斯特(2011)所述的流程挖掘技术。正如杜多克等人(2015)所指出的,这些解决方案需要精确的领域概念化,以提供与商业交易环境相一致的算法能力。诸如e.g.抽取、转换、发现、加载、评估等数据操作的支持只有在数据于更高抽象层次上被情境化后才可能实现。这种能力由概念图提供。
更复杂的地图由主题地图(主题地图, 2015)提供,它将现实世界中的事件与概念分离开来。主题地图实际上是ISO/IEC 13250‐6:2010 标准。
13.3 远程监测最新进展
本节介绍并讨论与远程监测相关的最新进展。远程监测被包含在远程医疗的分类学分类中(Norris, 2002)。其他类别包括:远程会诊、远程干预和远程教育。本节首先介绍远程监测领域的最新进展,并列举了一些应用实例;其次,指出了其局限性与机遇。
13.3.1 远程监测应用程序
远程监测被定义为利用信息与通信技术对患者进行远程监控。这种远程医疗的变体具有无数的应用程序,例如住院患者、居家患者、在太空、偏远地区以及冲突情况下的患者。例如,正如梅斯特 (2005)所指出的,在远程监测范围内已有大量参数被提及:心血管参数:心率、胎儿心率、血压、心电图、听诊器;血液学参数:凝血;呼吸参数:血氧测定、肺量测定、呼吸速率、CO2生成、 CO2消耗;神经学参数:心电图、肌电图、颅内压;代谢参数:体重、基础代谢、葡萄糖、乳酸和血液中的乙醇及体温;泌尿系统参数:膀胱内压力;妇科参数:宫内压;其他参数:地理位置等
13.3.1.1 帕金森病远程监测
全球老龄化人口几个世纪以来持续增长,且增速迅速,如布斯塔曼特等人(2010)所述。其直接后果是疾病数量的增加。影响这一人群的主要疾病类别之一是神经退行性疾病,例如帕金森病(PD)。根据布斯塔曼特等人(2010)的研究,预计到2020年病例数将翻倍。这些患者的适当医疗护理正变得日益复杂和昂贵。患者在医院长时间住院进行监测和治疗,以及与此类住院相关的问题,导致成本上升和死亡率增加。提高受神经退行性疾病影响人群的生活质量和寿命的最佳方法是改进治疗方式。而在之前,应首先改进这些疾病的诊断和监测。
因此,一个实际的挑战是开发易于使用的设备,使患者能够定期进行测试,而无需前往医院来监测其健康状况。对人体友好的设备会激励患者定期使用,从而为随访这些患者的医师提供更大量的数据。
在 勒莫因等人(2009)中,帕金森病被描述为一种影响运动的慢性疾病。该病最初由詹姆斯·帕金森于1817年描述。根据美国的统计数据,运动障碍影响约一百万人,其发病率与年龄成正比,通常
通常在55岁左右发病。该疾病的主要症状表现为肌张力增高、步态拖曳、平衡能力下降以及静止性震颤。然而,在进行自主运动时,震颤可能会减轻甚至消失。典型的静止性震颤频率约为每秒4‐5次。
目前,临床实践中对帕金森病运动功能障碍的评估主要依赖于患者在诊所就诊期间接受的神经系统检查。然而,这些检查无法向神经科医生提供某些重要信息,因为部分评估受限于患者的内存和对自身症状的感知。此外,大多数患者可能并未意识到某些症状的存在,或无法准确识别早期症状,可能会无意中夸大或低估症状的严重程度。Tzallas等(2014年)提出了一种通过客观评估来解决这些问题的方法,即统一帕金森病评定量表(UPDRS),这是评估该疾病的传统方法。然而,该量表存在一定的局限性,因为其评估需要高度专业化的医疗设施,且不可避免地受到限制,从而影响了分类质量。此外,该量表的另一个问题是疾病评估结果会受到特定日期的特定时间的影响。因此,已设计出移动设备以克服这些问题,使得疾病评估可以持续方式进行,并相对独立于医疗资源,如Surangsrirat 和 Thanawattano(2012)所述。
治疗该疾病的三种替代方案是: (i)药物治疗,(ii)苍白球切开术,以及 (iii)脑深部电刺激。该疾病的药理学治疗通过给予左旋多巴实现,可改善患者运动障碍。由于多巴胺无法穿过血脑屏障,因此给予多巴胺的前体左旋多巴3(左旋多巴)。这种化合物能够穿过该屏障。药物治疗的有效性最终会降低,并产生诸如药物引起的异动症等副作用。另一种用于药物难治性情况的替代方法是苍白球切开术,即对苍白球内侧部进行手术,如勒莫因等人(2009)所述。第三种替代方法是使用脑深部电刺激,适用于对药物治疗具有抵抗性或出现不良反应的患者。脑深部电刺激装置的一般组件,例如美敦力系统,包括电极、长导线和控制电极的植入式脉冲发生器。
多巴胺的前体。
勒莫因等人(2009)展示了用于最佳效果的临床任务刺激器设备同步,可应用于四个参数:电极极性、幅度、脉冲宽度和频率。
其他方法,例如Surangsrirat和Thanawat‐tano(2012年)提出的方法,有助于诊断过程,并改善早期帕金森病病例的检测及其严重程度评估。该研究报道了螺旋分析可能对帕金森病患者的运动功能障碍诊断有用。基于开放式螺旋设计的方法可实现对帕金森病患者手部运动的定量评估,例如王等人(2010)所述。基于移动应用程序实现的螺旋设计在检测运动障碍方面具有安全、低成本和易于使用的优势。
一种评估帕金森病的替代策略涉及在无线系统中使用基于 iPhone的加速度计的应用程序,相关内容可参见LeMoyne 等人 (2010)。该应用程序能够随时记录帕金森病特征性震颤,并通过加速度计系统传输信号,随后通过电子邮件发送至远程位置进行后处理。
此外,开发一种定量评估系统的需求日益迫切,该系统需具备低成本、小型化特点,并能提供大量信息,这促使了基于加速度计的手指触摸测量系统的出现。这种运动可轻松应用于临床或家庭环境。手指触摸运动的特征以及触控手指范围、幅度和速度被认为是帕金森病诊断的重要指标,如 大久野等人(2007),横江等人(2009) 所述。Surangsrirat 和 Thanawattano(2012)通过研究发现,患者绘制螺旋线所需时间几乎是健康个体的两倍。
LeMoyne 等人(2010) 开发了一款iPhone应用程序,该程序可作为加速度计系统使用,从而通过典型震颤更简便有效地监测疾病。结果显示,健康个体能够将手保持在相对静止的位置,因此加速度图显示相对于1g重力的轻微波动。该个体的变异系数为0.075。而对于帕金森病患者,则发现其值在1g重力附近显著波动,这些个体的变异系数为0.307,与健康个体相比为显著更高的值。
布斯塔曼特等人(2010) 为帕金森病患者开发了两种新型检测设备。其中一种测试基于手指敲击(FTT),另一种基于手动力量测量。在FTT测试中,要求患者用同一只手的两个手指尽可能快速地相互触碰,医生需要测量的主要参数是敲击频率。在手动力量测量测试中,需测量的参数是患者抓握物体时的力量。所提供的数据显示,这些参数对医师而言具有精确和准确的数值。作者认为,该系统易于使用,可实现更频繁的测试,从而使对患者运动功能变化的监测更加精确。
在大久野等人(2007)的另一项研究中,开发了一种用于帕金森病患者手指触碰的接触力测量系统,以展示该系统在定量诊断中的有效性。该系统由两个基于压电元件的三轴加速度计、一个由薄不锈钢板制成的触觉传感器、一个模数转换器和一个个人计算机组成。确定了在手指接触阶段表示接触力与加速度计输出之间关系的传递函数。对27名健康受试者和16名帕金森病患者进行了手指触碰测试。每项参数的测试结果均由神经科医生进行评估。受试者执行持续60秒的连续运动,并估算接触力。结果显示,在统一帕金森病评分量表中得分最高的参数,其手指触碰测试的接触力较低。
在Yokoe等(2009年)的研究中,开发了一种由触觉传感器和加速度计组成的系统,用于获取与速度相关的手指触碰测试(FT)的客观参数。该系统测量帕金森病患者的手指触碰幅度、速率和手指触碰次数。作者认为,在FT测试性能分析中,准确性与可重复性对于评估帕金森病的严重程度至关重要。
13.3.1.2 战场远程监测
一个战场设备的例子是高级护理与便携式远程医疗警报监测仪( AMON)(安利克等人,2004)。该便携式远程监控系统可对呼吸和心脏人体系统的问题发出警告。
格里申等人(2012)为用于士兵的远程监控解决方案提出了以下要求: (i)被监测个体是处于高强度活动情况下的健康人,有可能会遭遇
受伤(无论是否致命);(ii)需监测的参数包括心电图、呼吸频率、体温、身体活动、睡眠质量、血液中血红蛋白氧饱和度、脑电图和位置;(iii)监测的目的是实时自动且自主地评估士兵的状态(判断其是存活还是死亡、清醒还是昏迷、受伤还是移动);(iv)通过自动算法访问采集的信息,以确定士兵的功能状态,并使其能够自行监控自身状态;(v)监测持续时间为小时和天;(vi)信息具有高精度;以及(vii)对独立评估有高度需求。
其他作者,弗罗因德(2008)提出了实现士兵远程监护系统所需要考虑的一系列物理因素:(i)重量轻、体积小、功耗低;(ii)简单的计算机架构以便于升级;(iii)采用模块化或螺旋式进行流程开发;(iv)结构简单且小巧;(v)最小化后勤需求;以及(vi)生产成本低。根据该作者的观点,该系统应能确定以下事件:(i)硬件是否已连接?(ii)电池状态如何?电源是否充足?(iii)设备为何断开?(iv)士兵的位置在哪里?(v)通信与攻击;以及(vi)随装备运行。
基于具有战斗经验的军医的意见,塔里昂和考希克(2006)建议采用具备以下特性的图形用户界面(GUI):(i)区分系统颜色,能够区分需要紧急救治的人员(红色)、需要非优先救治的人员(黄色)、无需援助的人员(绿色),并设有因传感器断开而状态未知的指示(蓝色);(ii)包含心率和呼吸频率、体位和运动、皮肤温度及深层器官(肝脏、心脏等)和睡眠时间的信息;(iii)包含数据位置(地图距离)、时钟和警报、弹药撞击检测系统( BIDS)按钮以激活求救信号、液体消耗登记、疏散状态和患者登记信息;以及(iv)提供认知状态、热状态、水合状态和生命体征的信息。
此应用中的另一个当前研究项目是数据传输。如今,大多数远程医疗系统通过移动网络(全球移动通信系统,GSM)或互联网传输其数据,如塞尔马克(2006)所述。在偏远地区执行任务时严重依赖卫星链路,传输持续时间和信号接收(即所谓的 ¨延迟¨)通常相对较大。在选择系统时有一些基本参数
通过何种方式发送信息:(i)覆盖需求:本地、区域或全球;(ii) 可用性:临时或永久;(iii)信息传输方式和紧急程度:实时或存储转发;(iv)最小和最大带宽(上传和下载);(v)传输协议类型;(vi)与多个发射器和接收器的兼容性;(vii)数据加密与安全;(viii)单位信息传输成本;(ix)考虑采购和数据流量成本的系统平均成本。
近年来,无线传感器网络技术(WSNs)的发展取得了巨大进展。通常,它们由大量小型传感器节点组成,成本低廉且能耗低。这些设备包含微控制器、内存和无线电收发器。体域传感器网络(BSN)是这类WSN的一个专门化分支。如Lim等(2010)所述,它由多个生理传感器节点组成,部署在人体附近或体内,用于监测体温、心率、脑电图、心电图等参数。等。与BSN相关,Cho等 (2008)指出,通过点对点(P2P)的信息交换系统可实现各设备之间的信息交换。然而,仍需将信息传输至指挥中心。为此,无人机(UAV)通过无线生命体征采集对士兵进行实时监测,从而降低救援响应时间。无人机还可定位士兵,并在士兵与指挥中心之间实现短距离通信(Ba和Wang,2012)。
13.3.1.3 危机响应远程监测
当灾难情况发生时,会触发危机响应管理。根据Abchir等(2003) 的观点,当社区或社会的运作受到严重扰乱,造成人员伤亡、物质、经济或环境的大范围损失,且其影响超出了受灾社区或社会利用自身资源应对的能力时,即被视为灾难。灾难可分为人为和自然灾害两类。人为或人为造成的灾难源于人类行为和或人类任务,与人类自身进行的各种活动相关。一些例子包括战争、飞机失事(在某些情况下)、交通事故、火灾、河流污染或大坝破裂。自然灾害具有不可预测性,是高强度自然现象的不可避免的结果。大多数情况下,这些事件由地球内部和外部动力学引发。那些由此产生
来自内部动力的有地震、海啸、火山活动和海啸,而外部动力则包括风暴、龙卷风、洪水、滑坡等。一些近期的例子包括2005年在北美发生的卡特里娜飓风(Kost 等,2006;Klein 和 Nagel,2007年; Blackwell 和 Bosse,2007年),2008年在大安的列斯群岛和北美发生的艾克飓风(Vo 等,2010),2010年海地地震(Adelakun,2014),2011年日本海啸以及2010年埃亚菲亚德拉冰盖火山喷发。
灾难情况下远程监测的首次有记录的使用可参考 加什内克和伯克尔(1999):1985年墨西哥城地震和1988年亚美尼亚地震。当时,远程监测实现了与美国的音视频交流,以尽量减少这些不可预测的自然现象带来的负面影响。
阿贾米和拉穆奇(2014)指出,偏远地区的远程监测主要目标是(i)获取这些受灾地区受伤人员的信息,以及(ii)通过使用移动设备将信息传输至研究中心(或其他救援组织)。卫星通信被视为解决地面通信线路中断依赖性的核心技术之一,因为在灾害情况下这些线路可能受到影响。此外还提到了其他问题,包括公众教育,以确保专业人员事先接受必要培训,并制定前期培训计划,以获取关于偏远地区的相关知识。
关于远程医疗的广泛范围,灾难情况会导致偏远地区的形成,这些地区通信能力有限且可用的基础设施较少。因此,文献中提到了多种远程医疗实践:远程放射学(Scheinfeld等,2003)、远程精神病学(Doze等,1999)、远程教育(Binks和Benger,2007年)以及虚拟医院(Gorini等,2011年)。
13.3.1.4 糖尿病远程监测
糖尿病是一组与多种代谢紊乱相关的疾病,其特征是由于胰岛素分泌、胰岛素作用或两者同时存在缺陷而导致的高血糖。其发病机制涉及遗传和环境因素。代谢紊乱的长期持续可导致易发生特定并发症,并促进动脉粥样硬化的发展。糖尿病的慢性高血糖与长期损害(加文等人,1997)相关。
根据斯通等人(2012)的研究,糖尿病(DM)影响了约8.3% 的美国人口,并与高昂的医疗费用相关。强化血糖控制已被用于延缓或预防糖尿病微血管并发症的发生。然而,估计有43.2%至 55.6%的糖尿病成人患者未能达到美国糖尿病协会提出的血糖控制目标。随着2型糖尿病发病率的上升,该疾病的影响也在增加。尽管存在并使用多种抗糖尿病疗法,糖尿病患者的发病率和死亡率仍然较高(普雷斯曼等人,2014)。
该疾病与多种临床表现相关。这些表现从胰腺β细胞的自身免疫性破坏及其导致的胰岛素缺乏,到引起胰岛素抵抗的各种异常均有涉及。根据久保田等人(2002)的观点,糖尿病中碳水化合物、脂肪和蛋白质代谢异常的基础是靶组织中的胰岛素作用受损。胰岛素作用受损是由于胰岛素分泌不足和/或在激素作用复杂通路中的一个或多个环节上,组织对胰岛素的反应不足所致。胰岛素分泌不足和胰岛素作用缺陷常在同一患者中共存,且通常难以明确哪种异常是高血糖的主要原因。一方面,高血糖的症状包括多尿、多饮、体重减轻,有时伴有多食和视力模糊。生长发育障碍以及对某些感染的易感性也可能伴随慢性高血糖出现。糖尿病最严重的后果是高血糖引发的酮症酸中毒或高渗性非酮症综合征。另一方面,糖尿病的长期并发症包括可能导致视力丧失的视网膜病变;导致肾功能衰竭的肾病;周围神经病变引起的足部溃疡、截肢和神经性关节病风险,以及胃肠道、泌尿生殖系统、心血管系统和性功能障碍(Gavin etal., 1997)。
广义上,糖尿病远程监测包括将血糖记录传输给医疗保健提供者,并改善血糖控制(普雷斯曼等人,2014)。这些作者指出,基于移动设备的多项监测研究显示,糖尿病患者的糖化血红蛋白( HbA1c)、血压(BP)和低密度脂蛋白(LDL)均有所改善。本研究的目的是评估一种在家使用的研究用遥测设备,以改善2型糖尿病患者在六个月内的血糖和血压控制情况。该设备用于每周传输血糖、体重和血压读数,供专门从事糖尿病治疗的医生查看。
DiaTel系统(Stone等人,2012年)是一种远程监控解决方案,包括每日传输血糖数据,并在24–72小时内进行药物调整(也称为主动护理管理:ACM),与通过电话呼叫协调每月护理(CC)、提供糖尿病自我管理教育以及转诊至初级保健提供者(PCP)进行药物治疗调整相比,在3个月时糖化血红蛋白HbA1c显著降低(1.7% vs 0.7%),6个月时也显著降低(1.7% vs 0.8%;p< 0.001,每组均如此)。DiaTel的目标是评估这些初步改善效果是否能在参与的DiaTel系统中持续维持,即使在相同或较低程度的运营条件下,在重新加入的6个月研究扩展期间是否仍然有效。特别是评估了连续数据传输、初始主动护理管理( ACM)以及持续进行每月电话呼叫的影响。
此外,移动设备的出现提供了大量应用程序,例如,Glooko、 OnTrack、dbees.com、Glucool糖尿病,等。这些应用程序通常具备以下功能:与执业医师共享数据、数据采集提醒、饮食和运动控制、可视化历史数据,等。
13.3.1.5 皮肤科远程监测
远程皮肤病学是远程医疗的一个子类别,皮肤科医生通过它来评估患者提供的患者皮肤的视频或图像,并结合患者提供的相关信息。远程皮肤病学的基本目的是使偏远地区能够获得皮肤专科医学服务。次要目标是提高医院的诊断效率,减少患者的就诊次数(如 Wurm等人(2008年)所述)。
根据 Heffner等人(2009年) 的研究显示,皮肤科医生在使用两阶段评估时在诊断和治疗方面更为成功: (i)通过视频会议系统实时评估皮肤问题的图像,随后 (ii)分析图片。该研究还实现了对疾病早期的评估。在无法与皮肤科医生进行面对面会诊的情况下,由全科医生(非皮肤科专业)使用的远程皮肤病学系统可提高诊断的可靠性。
Wurm等人(2008年)指出挪威是首个引入远程皮肤病学系统的欧洲国家。1989年,建立了通过实时连接大学医院的远程皮肤病学服务
特罗姆瑟和约800公里远(相当于约12小时车程)的希尔克内斯初级医疗中心之芬间兰。在远程皮肤病学的发展中也发挥了重要作用。患者及其全科医生参与了伊卡利宁初级医疗中心与55公里外的坦佩雷大学医院 (TAUH)皮肤科医生的会诊。会诊使用标准的商用视频会议设备、 改装相机和皮肤镜进行。在一项八个月的研究期间,共有25名患者参与了这些远程皮肤病学会诊。在远程会诊后,19例(76%)患者的治疗方案发生了改变,13例(52%)的诊断被修改,18名患者(72%)无需再前往坦佩雷大学医院(如Wurm等人(2008年)所述)。
从大众市场的角度来看,目前有许多可用于远程皮肤病学实践的移动应用程序,例如,远程皮肤科试点 ,患者、学生和皮肤科医生可以在其中提问并交流信息;数字皮肤博士 可将皮肤照片发送给皮肤科医生,并承诺48小时回复;皮肤乌托邦 解释痤疮治疗和基础皮肤病治疗;以及电子皮肤镜 ,该应用可拍摄高质量的偏振和非偏振图像,放大质量高达20x。此外,它还为国际皮肤科专家团队提供第二诊疗意见平台。医生可通过电子系统直接将任何可疑图像发送给专家团队,以获得第二诊疗意见。
13.3.1.6 心脏疾病远程监测
冠状动脉疾病非常常见,与胆固醇在动脉壁内层积聚有关,这会阻碍血流通过(美国国家心肺血液研究所,2015年);当心脏血流中断时间足够长,导致心肌收缩性心肌受损时,就会发生心脏病发作 (美国心脏协会,2015年);不稳定型心绞痛是由于冠状动脉阻塞或痉挛引起,导致心肌供氧减少而引发胸痛(美国国家心肺血液研究所,2015年);心脏杂音提示存在心脏瓣膜功能障碍或心腔之间隔膜出现孔洞的问题(美国心脏协会,2015年);最后,心房颤动发生在心率快速且不规则,且心脏收缩不协调的情况下
耳(美国国家心肺血液研究所,2015年)。其他情况可能对患者的健康具有同样严重的后果。
克莱兰等人(2005)指出,远程监测作为远程医疗的覆盖领域,通过持续监控个体状况,使医疗专业人员能够预测和/或预防可能发生紧急并发症,从而延长并改善患者的健康状况。
13.3.1.7 太空探索远程监测
尼科戈西安等人(2001)指出,在太空探索计划的运行中,对(i)机组人员健康、(ii)航空航天飞行器以及(iii)周围环境的远程监控被认为是至关重要的。航天员安全和任务成功面临诸多挑战。因此,需要持续开发具有更高控制能力和性能的新型远程监控技术。随着太空任务持续时间的增加和复杂性的提高,远程医疗依赖性趋于增强,同时这也为解决地球上的问题提供了新的解决方案,例如,通过调整技术以改善偏远地区的医疗服务。如今,工程师、技术人员和从业者的共同努力,提供了能够不仅监测健康状况,还能监测飞船功能和环境参数的集成系统。这三个因素共同为任务提供了积极的反馈。
关于生理性的机组人员健康反应,阿萨德和德韦克(2015)研究了自1961年以来的可用数据,并比较了短期任务和长期任务中的适应情况。对于短期任务,适应更快,症状消失得也更迅速。而对于长期任务,则可能需要数年时间,并需要物理治疗来恢复。如今,正在开发新的设备以尽量减少对人类健康造成的上述影响。
此外,据阿蓬特等人(2006)报道,太空飞行会引发不同的免疫反应,其中许多可能有害,一些在返回地球后立即发生,而另一些则在任务期间逐渐发展。导致这些变化的一些因素包括微重力、压力、骨密度降低和辐射。直到目前 日期,
来自内部动力的有地震、海啸、火山活动和海啸,而外部动力则包括风暴、龙卷风、洪水、滑坡等。一些近期的例子包括2005年在北美发生的卡特里娜飓风(Kost 等,2006;Klein 和 Nagel,2007年; Blackwell 和 Bosse,2007年),2008年在大安的列斯群岛和北美发生的艾克飓风(Vo 等,2010),2010年海地地震(Adelakun,2014),2011年日本海啸以及2010年埃亚菲亚德拉冰盖火山喷发。
灾难情况下远程监测的首次有记录的使用可参考 加什内克和伯克尔(1999):1985年墨西哥城地震和1988年亚美尼亚地震。当时,远程监测实现了与美国的音视频交流,以尽量减少这些不可预测的自然现象带来的负面影响。
阿贾米和拉穆奇(2014)指出,偏远地区的远程监测主要目标是(i)获取这些受灾地区受伤人员的信息,以及(ii)通过使用移动设备将信息传输至研究中心(或其他救援组织)。卫星通信被视为解决地面通信线路中断依赖性的核心技术之一,因为在灾害情况下这些线路可能受到影响。此外还提到了其他问题,包括公众教育,以确保专业人员事先接受必要培训,并制定前期培训计划,以获取关于偏远地区的相关知识。
关于远程医疗的广泛范围,灾难情况会导致偏远地区的形成,这些地区通信能力有限且可用的基础设施较少。因此,文献中提到了多种远程医疗实践:远程放射学(Scheinfeld等,2003)、远程精神病学(Doze等,1999)、远程教育(Binks和Benger,2007年)以及虚拟医院(Gorini等,2011年)。
13.3.1.4 糖尿病远程监测
糖尿病是一组与多种代谢紊乱相关的疾病,其特征是由于胰岛素分泌、胰岛素作用或两者同时存在缺陷而导致的高血糖。其发病机制涉及遗传和环境因素。代谢紊乱的长期持续可导致易发生特定并发症,并促进动脉粥样硬化的发展。糖尿病的慢性高血糖与长期损害(加文等人,1997)相关。
根据斯通等人(2012)的研究,糖尿病(DM)影响了约8.3% 的美国人口,并与高昂的医疗费用相关。强化血糖控制已被用于延缓或预防糖尿病微血管并发症的发生。然而,估计有43.2%至 55.6%的糖尿病成人患者未能达到美国糖尿病协会提出的血糖控制目标。随着2型糖尿病发病率的上升,该疾病的影响也在增加。尽管存在并使用多种抗糖尿病疗法,糖尿病患者的发病率和死亡率仍然较高(普雷斯曼等人,2014)。
该疾病与多种临床表现相关。这些表现从胰腺β细胞的自身免疫性破坏及其导致的胰岛素缺乏,到引起胰岛素抵抗的各种异常均有涉及。根据久保田等人(2002)的观点,糖尿病中碳水化合物、脂肪和蛋白质代谢异常的基础是靶组织中的胰岛素作用受损。胰岛素作用受损是由于胰岛素分泌不足和/或在激素作用复杂通路中的一个或多个环节上,组织对胰岛素的反应不足所致。胰岛素分泌不足和胰岛素作用缺陷常在同一患者中共存,且通常难以明确哪种异常是高血糖的主要原因。一方面,高血糖的症状包括多尿、多饮、体重减轻,有时伴有多食和视力模糊。生长发育障碍以及对某些感染的易感性也可能伴随慢性高血糖出现。糖尿病最严重的后果是高血糖引发的酮症酸中毒或高渗性非酮症综合征。另一方面,糖尿病的长期并发症包括可能导致视力丧失的视网膜病变;导致肾功能衰竭的肾病;周围神经病变引起的足部溃疡、截肢和神经性关节病风险,以及胃肠道、泌尿生殖系统、心血管系统和性功能障碍(Gavin etal., 1997)。
广义上,糖尿病远程监测包括将血糖记录传输给医疗保健提供者,并改善血糖控制(普雷斯曼等人,2014)。这些作者指出,基于移动设备的多项监测研究显示,糖尿病患者的糖化血红蛋白( HbA1c)、血压(BP)和低密度脂蛋白(LDL)均有所改善。本研究的目的是评估一种在家使用的研究用遥测设备,以改善2型糖尿病患者在六个月内的血糖和血压控制情况。该设备用于每周传输血糖、体重和血压读数,供专门从事糖尿病治疗的医生查看。
DiaTel系统(Stone等人,2012年)是一种远程监控解决方案,包括每日传输血糖数据,并在24–72小时内进行药物调整(也称为主动护理管理:ACM),与通过电话呼叫协调每月护理(CC)、提供糖尿病自我管理教育以及转诊至初级保健提供者(PCP)进行药物治疗调整相比,在3个月时糖化血红蛋白HbA1c显著降低(1.7% vs 0.7%),6个月时也显著降低(1.7% vs 0.8%;p< 0.001,每组均如此)。DiaTel的目标是评估这些初步改善效果是否能在参与的DiaTel系统中持续维持,即使在相同或较低程度的运营条件下,在重新加入的6个月研究扩展期间是否仍然有效。特别是评估了连续数据传输、初始主动护理管理( ACM)以及持续进行每月电话呼叫的影响。
此外,移动设备的出现提供了大量应用程序,例如,Glooko、 OnTrack、dbees.com、Glucool糖尿病,等。这些应用程序通常具备以下功能:与执业医师共享数据、数据采集提醒、饮食和运动控制、可视化历史数据,等。
13.3.1.5 皮肤科远程监测
远程皮肤病学是远程医疗的一个子类别,皮肤科医生通过它来评估患者提供的患者皮肤的视频或图像,并结合患者提供的相关信息。远程皮肤病学的基本目的是使偏远地区能够获得皮肤专科医学服务。次要目标是提高医院的诊断效率,减少患者的就诊次数(如 Wurm等人(2008年)所述)。
根据 Heffner等人(2009年) 的研究显示,皮肤科医生在使用两阶段评估时在诊断和治疗方面更为成功: (i)通过视频会议系统实时评估皮肤问题的图像,随后 (ii)分析图片。该研究还实现了对疾病早期的评估。在无法与皮肤科医生进行面对面会诊的情况下,由全科医生(非皮肤科专业)使用的远程皮肤病学系统可提高诊断的可靠性。
Wurm等人(2008年)指出挪威是首个引入远程皮肤病学系统的欧洲国家。1989年,建立了通过实时连接大学医院的远程皮肤病学服务
特罗姆瑟和约800公里远(相当于约12小时车程)的希尔克内斯初级医疗中心之芬间兰。在远程皮肤病学的发展中也发挥了重要作用。患者及其全科医生参与了伊卡利宁初级医疗中心与55公里外的坦佩雷大学医院 (TAUH)皮肤科医生的会诊。会诊使用标准的商用视频会议设备、 改装相机和皮肤镜进行。在一项八个月的研究期间,共有25名患者参与了这些远程皮肤病学会诊。在远程会诊后,19例(76%)患者的治疗方案发生了改变,13例(52%)的诊断被修改,18名患者(72%)无需再前往坦佩雷大学医院(如Wurm等人(2008年)所述)。
从大众市场的角度来看,目前有许多可用于远程皮肤病学实践的移动应用程序,例如,远程皮肤科试点 ,患者、学生和皮肤科医生可以在其中提问并交流信息;数字皮肤博士 可将皮肤照片发送给皮肤科医生,并承诺48小时回复;皮肤乌托邦 解释痤疮治疗和基础皮肤病治疗;以及电子皮肤镜 ,该应用可拍摄高质量的偏振和非偏振图像,放大质量高达20x。此外,它还为国际皮肤科专家团队提供第二诊疗意见平台。医生可通过电子系统直接将任何可疑图像发送给专家团队,以获得第二诊疗意见。
13.3.1.6 心脏疾病远程监测
冠状动脉疾病非常常见,与胆固醇在动脉壁内层积聚有关,这会阻碍血流通过(美国国家心肺血液研究所,2015年);当心脏血流中断时间足够长,导致心肌收缩性心肌受损时,就会发生心脏病发作 (美国心脏协会,2015年);不稳定型心绞痛是由于冠状动脉阻塞或痉挛引起,导致心肌供氧减少而引发胸痛(美国国家心肺血液研究所,2015年);心脏杂音提示存在心脏瓣膜功能障碍或心腔之间隔膜出现孔洞的问题(美国心脏协会,2015年);最后,心房颤动发生在心率快速且不规则,且心脏收缩不协调的情况下
耳(美国国家心肺血液研究所,2015年)。其他情况可能对患者的健康具有同样严重的后果。
克莱兰等人(2005)指出,远程监测作为远程医疗的覆盖领域,通过持续监控个体状况,使医疗专业人员能够预测和/或预防可能发生紧急并发症,从而延长并改善患者的健康状况。
13.3.1.7 太空探索远程监测
尼科戈西安等人(2001)指出,在太空探索计划的运行中,对(i)机组人员健康、(ii)航空航天飞行器以及(iii)周围环境的远程监控被认为是至关重要的。航天员安全和任务成功面临诸多挑战。因此,需要持续开发具有更高控制能力和性能的新型远程监控技术。随着太空任务持续时间的增加和复杂性的提高,远程医疗依赖性趋于增强,同时这也为解决地球上的问题提供了新的解决方案,例如,通过调整技术以改善偏远地区的医疗服务。如今,工程师、技术人员和从业者的共同努力,提供了能够不仅监测健康状况,还能监测飞船功能和环境参数的集成系统。这三个因素共同为任务提供了积极的反馈。
关于生理性的机组人员健康反应,阿萨德和德韦克(2015)研究了自1961年以来的可用数据,并比较了短期任务和长期任务中的适应情况。对于短期任务,适应更快,症状消失得也更迅速。而对于长期任务,则可能需要数年时间,并需要物理治疗来恢复。如今,正在开发新的设备以尽量减少对人类健康造成的上述影响。
此外,据阿蓬特等人(2006)报道,太空飞行会引发不同的免疫反应,其中许多可能有害,一些在返回地球后立即发生,而另一些则在任务期间逐渐发展。导致这些变化的一些因素包括微重力、压力、骨密度降低和辐射。直到目前 日期,已确定对免疫系统有一些影响,导致减少 T细胞计数的变化, NK细胞浓度的降低以及 其功能,由细胞因子介导的免疫力下降以及一些 修饰的免疫球蛋白,增加感染易感性。这 在考虑行星际任务(外部)时,这一问题更为相关
地球轨道)。地球表面受到大气层和地球磁场的保护,从而免受宇宙辐射和太阳辐射的影响,而其他行星则不具备这些条件。月球作为我们的天然卫星,既没有大气层也没有磁场,形成了不同的环境状况。然而,由于距离较近,风险相对较低,使得可以通过远程医疗进行近乎实时的月球基地医疗支持,并且撤离也相对较快。另一方面,像火星这样的行星大气极其稀薄,存在强烈的辐射,没有磁场,且会导致免疫反应减弱,带来极大的风险。火星与地球之间的距离遥远且不断变化,随着两颗行星公转运动而改变,导致任务中止变得极为困难,返回地球需要数月时间。此外,双向信号传输可能需要长达46分钟,使得实时操作(如视频会议或远程干预)无法实现,只能采用存储转发系统。因此,医疗干预必须更加自主,减少对地面控制的依赖,这将需要更多的资源和设备,以及加强机组人员的医学培训工作量。
鉴于这些要求,文献中存在许多与空间探索远程监测应用程序相关的研究项目,例如费等人(2010)提出的太空袜,该系统由4 个非侵入式传感器组成;蒙特等人(2005)开发的生命卫士,旨在对远程环境中运行期间的人员进行实时定位;希尔(2011)提出的星座计划,提供一种可根据任务编程的宇航服;杜达等人(2015)研发的V2宇航服,通过粘滞阻力来补偿失重环境;以及卡尼纳等人(2006)提出的生物宇航服,该项目由麻省理工学院开发,旨在集成生物传感器并保持舒适性和运动自由。
13.3.2 局限性与机遇
表13.1 总结了每种远程监测应用所带来的局限性与机遇。此外,针对每种应用还提供了文字描述。
帕金森病远程监控
新技术的主要缺点是人们不可避免地会产生抵触情绪,尤其是老年人。此外,用于监测帕金森病的设备常常被弃用,最终导致
部分功能原型。尽管针对不同监测技术的研究结果均声称是积极的,但这些技术永远不会取代神经科医生或任何医疗保健提供者。
螺旋评估研究尚处于初步阶段,可为其他未来研究改进该技术 提供基础。此外,研究中使用的人群受限,严重限制了结果在其他个体中的适用性。还应注意的是,当所获得的数据发送给负责患者病例报告的医生时,其优势在于可以在患者无需离开其舒适区的情况下访问其健康状况。
关于使用加速度计系统的移动应用程序相关研究也十分近期,且尚处于早期阶段。速度、数据存储内存、电池、物理尺寸的缩小、使用寿命等etc.问题仍有待解决。该设备提供的数据还应进一步用于选择最合适的治疗方案。此外,应开展针对更大人群的更多研究,而不是仅使用两名受试者(一名健康人和一名患者)。对于用于手指触碰运动的传感器设备,未来工作应侧重于PC应用程序,以改善用户界面并提供新的数据分析功能。目前计划实现的主要功能之一是计算FTT手指敲击征。这将为医师和临床医生提供有关该信号相关参数以及测试本身的更精确信息。
战场远程监测
由于在文献中存在较少的参考,该应用的衰退是有限的。我们注意到这一问题,并主要将其与保密问题相关联。然而,对于战场系统而言,一个主要关注点是能耗。系统必须在战斗时间段内保持可用并正常工作。一些作者将蓝牙视为未来可考虑的一项有前景的技术。
此外,战场上士兵与指挥中心之间可靠的数据传输系统是加强决策的基础。无人机系统提出了一种实用的解决方案,能够从士兵和指挥中心收集信息。无人机能够解决某个信息节点丢失的问题,通过另一个节点进行替代。最后,使用轻量化设备进行生命体征的快速数据传输是一个有前景的研究领域。
危机响应远程监控
受灾地区的破坏通常非常严重,以至于完全无法进入,使得即时医疗援助变得困难。在此类情况下,远程医疗的主要目标是尽可能挽救更多的生命。远程医疗有望改善医疗保健的可及性,特别是在存在地理障碍且需要降低成本的地区。然而,远程医疗的主要问题并非缺乏技术,而是如何应用它(西蒙斯等人,2008)。能否在创伤事故中存活取决于立即获得的医疗救治,而灾难应对的成功与否往往取决于能否立即获得通信和可靠的信息,如 钱托里等人(2012)所述。特别是,远程医疗可以帮助那些卫生和个人服务匮乏的偏远或农村社区,因为它克服了医疗提供者与患者之间的距离和时间障碍。
一方面,文献中确定的关键成功因素包括:制定明确的项目目标;赢得政府和机构的支持;采用现有友好的界面;确定可访问性和连接性的限制;实施标准和方案;以及传播评估结果。另一方面,缺乏记录远程医疗应用经济效益和成本效益的研究也是一个局限性。
糖尿病远程监测
可能导致血糖控制不佳的因素包括:(i)家庭血糖监测不足,(ii)药物
治疗或生活方式改变不正确,(iii)患者对疾病的教育不足,以及(iv)
糖尿病控制方面就医渠道受限。由于缺乏精确的数据和充足的家庭血糖值,医疗服务提供者可能因担心发生低血糖而不敢积极开具口服降糖药或胰岛素治疗方案。此外,虚拟医疗服务还减少了专业人员与医疗患者之间的人际互动,因此在没有注册专业人员参与的情况下提供医疗服务时,出错的风险增加。根据文献,人们日益关注电子健康信息隐私泄露的问题。因此,需要采取数据加密、存储介质保护以及受控访问的数字环境等措施。另外,患者血糖值记录可能不完整,并存在潜在的质量保证风险。
皮肤科远程监测
根据文献,我们将远程皮肤病学视为远程监测的一个专业分支,并将其纳入国家医疗保健战略,这是推动该技术发展的关键建议。此外,远程皮肤病学需要新的材料(e.g.移动设备获取的图像质量) 以便所有医疗保健参与者能够轻松接受。
心脏疾病远程监测
即使假设心脏病可以更好地被预测和/或预防(如克莱兰等人( 2005)所述),在文献中仍很少遇到相关解决方案。目前大量研究集中在远程手术技术上,然而针对远程监测在远程手术中辅助作用的研究却很少。将两者结合可产生协同效应,并在术前和术后方面均带来显著效益。
太空探索远程监测
医疗紧急情况和治疗的策略类似于偏远地区策略:稳定病情并进行撤离(如有必要)。由于缺乏执行复杂医疗程序的条件和可用资源,基本和高级生命支持有限,且会消耗大量人力资源。另一方面,所有宇航员均接受过40至60小时的医疗培训,但即便有远程医疗的支持,医疗干预条件仍无法与地球上的条件相媲美。因此,由于机组人员生存是首要任务,在某些情况下,撤离可能成为必要选择。文献中提到,发展太空探索远程监测有三个关键点:纳米技术、生物技术和信息系统。预计自主纳米设备将在远程监测中发挥关键作用,作为嵌入纺织品中的生物传感器、处理元件和信号分析工具。此外,还将出现用于设备设计的新材料。在信息系统领域,也预期实现医疗决策支持以及数据收集与存储,使宇航员能够更好地控制和管理信息及医疗事件。
13.4 远程生物反馈控制系统:本体设计
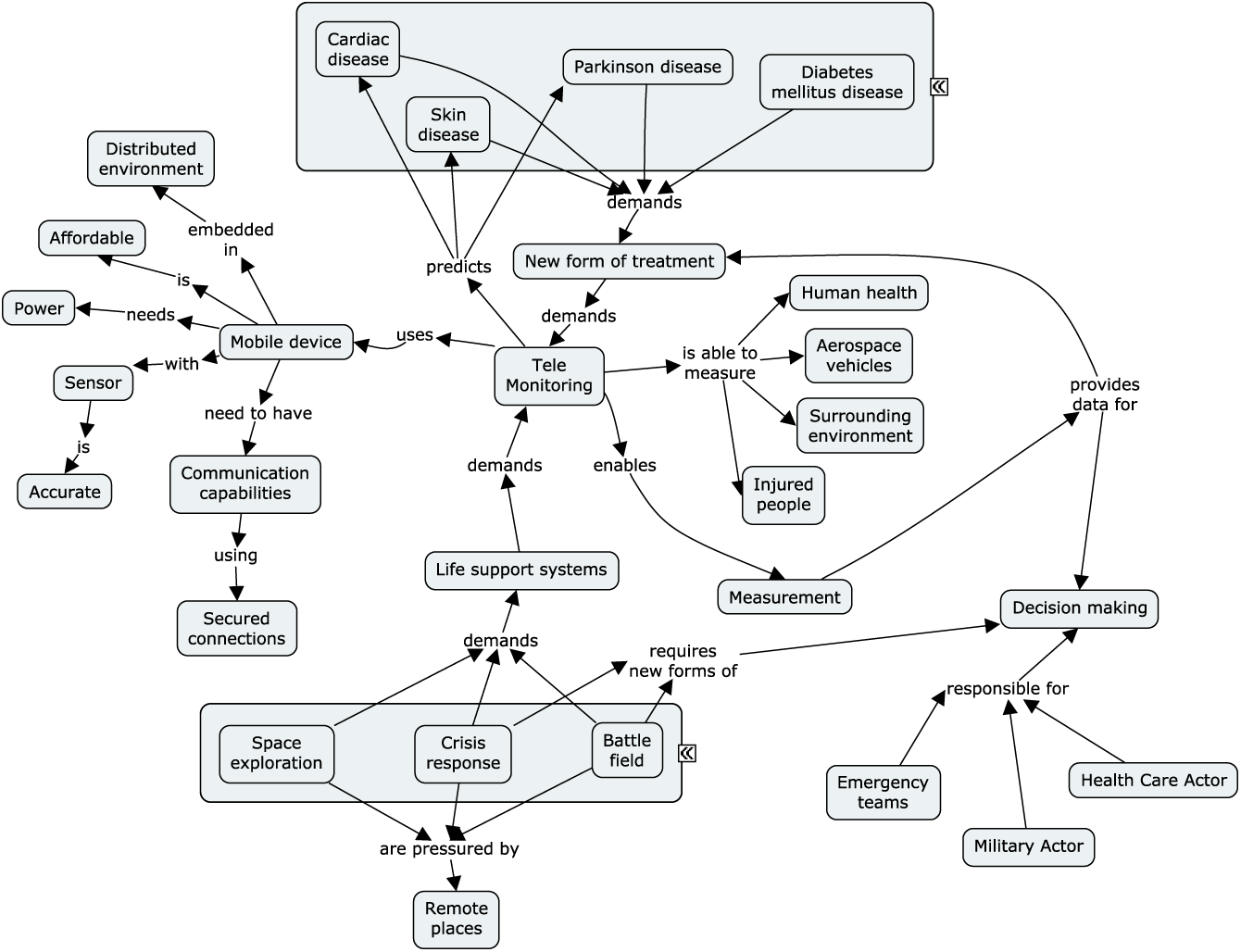
本节展示了作者利用概念图设计开展的研究,该研究围绕远程监测相关工作,基于以下两部分内容:(i)从第13.3节提取知识的综合,以及(ii)来自第13.2.1小节的动态控制系统。下述概念和关系通过文字描述进行定义,旨在提出一种独立于信息与通信技术实现方式的智力解决方案。最终,所设计的本体刻画了本文的研究目标:远程生物反馈控制系统的核心组件是什么?
13.4.1 概念和关系
七个概念是所设计的概念映射的起源(如图13.3中的阴影框所示): 心脏、皮肤、帕金森和糖尿病疾病;太空探索;危机响应;以及战场。
这些初始概念代表了最新进展部分所研究的应用程序。在此基础上,每条文献参考都经过审查,其相关概念被提取到一个列表中。4此外,这些概念之间的关系也被设计出来。当任何参考文献中存在将两个或多个概念关联起来的文字说明时,便使用箭头表示。该方法促成了如图13.3所示的概念图的创建。5以下概念是从
从这些关系中,我们得出以下结论。首先识别出相似性。一方面,根据文献,糖尿病、帕金森、皮肤 和心脏 疾病需要新的治疗形式,而这反过来又需要远程监测。另一方面,危机响应、战场和太空探索需要生命支持系统(受偏远地区位置的影响),而这反过来也同样需要
远程监测。在两组应用程序中,远程监测都被视为解决现有问题的方案。
同样重要的是,TeleMonitoring在文献中也被提及为一种可能的解决方案,用于加强预测Parkinson、skin和cardiacdisease状况。
文献指出,医疗保健、军事 和 应急团队 的参与者负责决策。然而,在文献中,战场和 危机响应应用程序反复要求新的决策形式。
从能力角度来看,远程监测能够实现对人类健康、受伤人员、航
空航天飞行器以及周围环境的测量,使用的是移动设备。相反,这些测量为新型治疗方法和决策提供了新的数据来源。
最后,为了获得测量,移动设备被视为大量的数据来源。这些设备具有可负担性,并配备了传感器,这些传感器是精确的,但严重依赖于使用安全连接的通信能力以及能源。此外,如今移动设备已嵌入到分布式环境中。
13.4.2 概念映射
图13.3 展示了远程生物反馈控制系统中的概念映射。这种映射的主要效益包括: (i)从文献中捕捉隐性知识,(ii)以研究人员易于理解的形式促进对大量书面信息的理解,以及 (iii)发现知识结构中的空白,从而定义新的研究机遇。此外,遵循设计科学研究方法所要求的严谨性,该概念图将依据 (i)抽象性、(ii)原创性、(iii)合理性以及 (iv)效益这四项原则进行分析,这些原则由 Österle 等人 (2011)提出。
基于此,图13.3 中的概念地图得出以下结果:
- 抽象性 (概念地图必须适用于一类问题)——所提出的概念地图可用于评估其他远程监测应用程序,因为它基于七个不同应用程序的综合,并得到49个参考文献的支持。这些应用程序首先按医学背景分类:心脏病、皮肤病、帕金森病和糖尿病;其次按主要提及的社会背景分类:太空探索、危机响应和战场。该分类法基于最
从所使用的科学数据库 IEEE Xplore、ACM 和 PubMed 中获取的相关上下文。
-
原创性 (概念地图必须实质性地促进知识体系的进步)——通过整合广泛的最新技术成果与动态系统控制原理,所提出的概念地图展示了当前科学界和工业界最需要的远程监控解决方案。
-
合理性 (概念地图必须以易于理解的方式进行合理化说明,并允许验证)—— 所呈现的概念地图标识了动态系统控制的实施原则,如第13.2.1节所述,即观测由测量支持,控制执行由新型治疗方法和决策支持。从控制模式的角度来看(参见图13.2),所引用的参考文献对应于前馈模式,其中人体是被控系统,测量用于产生控制执行。这一观点符合生物反馈控制系统的形式化要求:使用生命体征信号
以确定要采取的最佳执行方案。此外,该概念地图识别出一个可评估的概念网络,推动这些概念的实施:需要使用mobiledevice,测量哪些内容measure,以及涉及的利益相关者是谁。
- 效益 (概念地图必须为相关利益相关者群体立即或未来带来效益)—— 所提出的概念地图使生物反馈远程监测控制系统领域的研究人员受益,明确了该领域存在的局限性、机遇以及亟待解决的空白,从而推动新解决方案的提出。类似的方法可参考 Guerreiro 和 Tri‐ bolet (2013)。从这个意义上讲,本文提出的概念化模型可作为后续该领域研究的指导。
13.5 讨论
采用劳顿和劳顿(2016)的多维方法,本节讨论在最新进展综述过程中所涉及的技术、伦理和社会方面。
13.5.1 技术限制
根据帕金森病远程监测文献,部分功能原型有时会被弃用。此外,在技术方面,存在以下问题:(i)移动设备传感器收集的大量数据,目前被认为是难以确定最适当数据处理方法的问题,(ii)能耗日益增加,(iii)无法获取某些类型的信号,例如人类情绪,(iv)对电信依赖以实现可靠的数据传输,以及(v)技术开发涉及的高成本。
生命体征采集结合轻量化设备(嵌入纺织品中)和设备,成为一个有前景的研究领域。
13.5.2 伦理与社会方面
电子健康信息的隐私似乎是许多研究中的核心问题。这一问题在未来几年将需要新的解决方案。数据加密、存储介质保护和质量保证风险被确定为技术解决方案。然而,需要设计一种与所有相关子系统集成的完整访问控制模型。
在远程监控解决方案中。这一要求对许多科学领域提出了研究挑战: 计算机科学、信息系统、远程医疗等。
一方面,在移动设备应用程序领域,人们对知识产权的关注尤为强烈。另一方面,在战场远程监测这一特定情况下,军事机密限制了可获得的信息。
技术解决方案与社会环境的适应性被视为一个关键成功因素。例如,作者指出需要(i)明确项目目标,(ii)让政府和机构参与,以及 (iii)传播评估结果。此外,值得注意的是,一些国家已将远程监测纳入其国家医疗保健战略中,例如芬兰。
在远程监测文献中也提到了对移动技术的抵触。这种抵触在老年人中更为明显。此外,文献指出,无需离开家即可将数据直接发送给医疗保健参与者,被视为一种舒适性提升。
此外,远程监测并不会取代医疗保健参与者,而是作为初步评估,通过提供更多数据来支持专业人员,辅助决策过程。
13.6 结论与未来工作
远程医疗领域正在研究、开发和测试新解决方案,这些方案能够将巨大的技术进步与当前的医疗实践相整合,以提供更廉价、更高效、更有效的医疗服务。在此背景下,远程监测作为远程医疗的一个子学科,旨在利用信息与通信技术对患者进行远程监测。
本文旨在提高人们对远程监测知识体系现有差距和机遇的认识。具体而言,本文分析了支持人类情境的七种远程监测控制系统解决方案的最新研究现状,这些情境包括帕金森病、战场、危机应对、糖尿病、皮肤科、心脏疾病和太空探索。
此次衰退支持了使用概念图来设计一个本体,以界定远程监测控制系统解决方案中的核心概念及其关系。该研究成果有助于在不同主体之间共享对这些概念的共同理解。
具有不同背景的研究人员。为了获得这一结果,我们分析了包含在 49篇参考文献中的最新进展,并综合了其中的共同概念和关系。
为此,采用设计科学研究方法,其中(i)设计目标是提高对当前远程监测差距的认识,(ii)构建的人工制品是概念地图,最后(iii)通过对技术限制、伦理和社会方面的论证性讨论对人工制品进行评估。
未来工作将包括(i)更广泛的文献综述,(ii)增加基于半结构化访谈的其他评估策略以交叉验证本体,以及(iii)使用更精细的本体模型, e.g.,WOSL 或 DEMO。
53

被折叠的 条评论
为什么被折叠?



