作者简介:大家好,我是smart哥,前中兴通讯、美团架构师,现某互联网公司CTO
联系qq:184480602,加我进群,大家一起学习,一起进步,一起对抗互联网寒冬
学习必须往深处挖,挖的越深,基础越扎实!
阶段1、深入多线程
阶段2、深入多线程设计模式
阶段3、深入juc源码解析
码哥源码部分
码哥讲源码-原理源码篇【2024年最新大厂关于线程池使用的场景题】
码哥讲源码-原理源码篇【揭秘join方法的唤醒本质上决定于jvm的底层析构函数】
码哥源码-原理源码篇【Doug Lea为什么要将成员变量赋值给局部变量后再操作?】
码哥讲源码【谁再说Spring不支持多线程事务,你给我抽他!】
打脸系列【020-3小时讲解MESI协议和volatile之间的关系,那些将x86下的验证结果当作最终结果的水货们请闭嘴】
CGLIB代理方法执行基本流程

CGLIB代理的事务
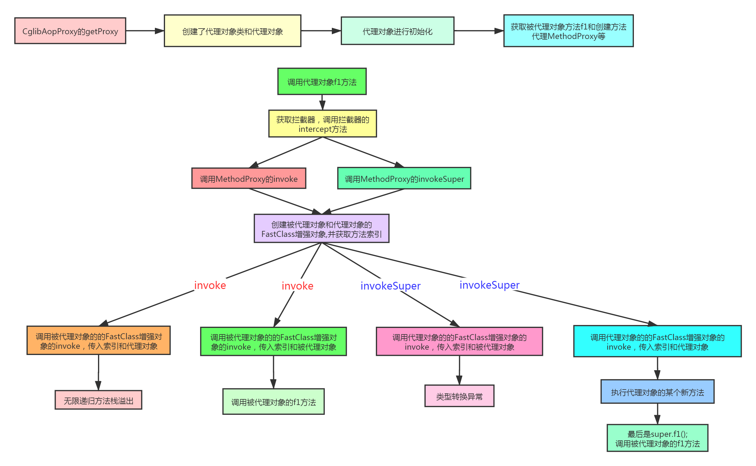
CglibAopProxy的getProxy
在进行增强的时候会去获取拦截器:

CglibAopProxy的getCallbacks
这个里面的方法拦截器内部是我们的事务相关的通知器,里面还有事务拦截器:

DynamicAdvisedInterceptor的intercept
内部跟JdkDynamicAopProxy的invoke很像,都是获取拦截链,其实就是事务拦截器:

但是JdkDynamicAopProxy封装了一个ReflectiveMethodInvocation,最后是用反射调用被代理对象的方法的,这个前面讲过,不多说了。

而CglibAopProxy用的是CglibMethodInvocation是ReflectiveMethodInvocation的子类,这里很重要的就是前几篇说的方法代理MethodProxy:

还有个很重要的就是他覆盖了invokeJoinpoint方法:

因为默认的invokeJoinpoint最后是用方法的反射调用:

CglibMethodInvocation的invokeJoinpoint
他覆盖了这个方法,如果方法代理存在就走代理的,否则还反射。

这里要注意,传入的参数,是被代理对象,不是代理对象,跟我们前面讲的不一样:


话说回来,这里没调用invokeSuper,前面不是说不是要调用invoke这个么,其实是看你传入的obj是什么,比如这里的obj就是被代理对象,而fci.f1就是被代理对象索引增强对象,传进去就直接调用方法啦,比如前面的这样,传进去如果就是CglibObj对象本身,那就直接调用方法了,如果是代理对象,那就无限循环f1方法了:

看下前面的错误用法,传入参数o是代理对象:

一般的拦截器里obj是代理对象,如果直接执行调用方法,就会执行到覆盖的方法,然后就无限循环了。这里也解释了,用CGLIB对象内部方法调用也不会进行事务拦截,因为最终还是调用被代理对象的方法,跟JDK代理反射一样,被代理对象内部方法调用不存在拦截。
为什么这里不能调用invokeSuper
因为这里的传入参数是被代理对象,如果调用了就会去调用下面的方法,首先类型转换就报异常了,因为父类没办法转换到子类,看我们前面生成的代理类的方法索引增强类:

ef630afc是什么鬼,就是代理类啦,你看代理类的静态方法和实例方法就明白了:

在前面生成的代理类CglibObj$$EnhancerByCGLIB$$ef630afc.class中有:


制造类型转换异常
根据上面说的,我人为制造一个对象传进去,虽然不是被代理对象,但是类型一样,只是为了验证上面的类型转化那边就有问题:

结果跟我猜的一样,当然还有无限递归的异常,我就不演示了:

如果你能明白这里为什么报转换异常,说明你懂了CGLIB到底怎么调用方法的。基本上整个流程都讲完了,稍微有点复杂,耐心看看理解下就好了。主要是方法代理中会进行方法索引增强,提升性能。其他的一些细节我就不说了,有需要再研究,精力有限,不可能全部讲完。可见CGLIB创建的时候可能耗点性能,毕竟有字节码生成,而且生成的增强类相对复杂一点,如果你不需要每个方法都拦截,记得配上拦截过滤器就行,CGLIB调用方法肯定比JDK动态代理快,因为有FastClass方法索引的帮助。
644

被折叠的 条评论
为什么被折叠?



