java-springboot基于的穿搭推荐系统twd3p31v计算机毕业设计(配套有源码 程序 mysql数据库 论文)
本套源码可以在文本联xi,先看具体系统功能演示视频领取,可分享源码参考。
在“颜值经济”与“短视频种草”双重冲击下,每日穿什么的决策成本被无限放大;海量的电商平台 SKU 与碎片化的时尚信息让用户陷入“买了不会搭、搭了不好看”的焦虑循环。与此同时,Java 生态的微服务技术已高度成熟,SpringBoot 以“开箱即用”的姿态降低了算法落地的门槛,使得“轻量级、可扩展、高颜值”的穿搭类 Web 应用成为可能。于是,一套以 SpringBoot 为底座、MyBatis 为骨架、MySQL 为仓、Thymeleaf/Vue 为镜的穿搭推荐系统顺势而生,试图用代码解决“今天穿什么”的世纪难题。
系统把“推荐”拆成三步:先让用户画像落库,再让单品与搭配规则落库,最后让反馈数据回流校正算法。围绕这三步,前端把交互做轻,后端把业务做薄,却把功能做全——
用户端可见:
-
首页瀑布流(热门/最新/关注)
-
智能推荐(风格标签 × 场合 × 季节 × 体型)
-
穿搭分享(图文/短视频上传、点赞、收藏、评论、转发)
-
论坛交流(发帖、回帖、置顶、搜索)
-
公告信息(图文公告、点赞、收藏)
-
个人中心(注册/登录、资料修改、密码修改、我的发布、我的收藏、我的评论、历史足迹)
-
即时搜索(全文检索、热词联想)
-
消息提醒(评论、点赞、系统通知)
管理端幕后:
-
用户管理(增删改查、冻结、批量导入)
-
风格类型管理(增删改查、图标、权重排序)
-
穿搭分享管理(上下架、精华、审核、评论审核)
-
论坛交流管理(板块管理、帖子/回复审核、敏感词过滤)
-
公告信息管理(发布、编辑、定时上下线)
-
系统管理(轮播图、关于我们、系统简介、配置参数、操作日志)
-
数据面板(PV/UV、用户增长、内容占比、互动趋势)
整套功能把“选衣-试衣-晒衣-聊衣”闭环打通:用户进来就能快速获得推荐,满意即可一键收藏,灵感爆发还能随手发帖;运营人员则在后台实时审核、动态置顶、灵活配置,用最少的人力把内容池保持在“高质+高颜”水位。简洁的 B/S 架构让系统像普通网站一样即开即用,却内藏个性化推荐的“小算盘”,把每一次点击都悄悄算进下一次的更优搭配里。
注:以上是纯课题毕业设计功能介绍,并非实际开发完成,最终开发完成的毕业设计程序以下面的的环境软件、功能图和界面为准。
系统所需要的环境软件:idea、eclipse+mysql5.7、8.0+Navicat+JDK1.8+tomcat7.0
3系统需求分析
穿搭推荐系统是穿搭推荐信息的重要组成部分,穿搭推荐信息清晰、详细、准确,能够有效地促进穿搭推荐系统的运行。基础设定函数是对整个系统的总体布局进行合理安排,功能包括用户管理、风格类型管理、穿搭分享管理、论坛交流、系统管理、我的信息等。通过对各类资料进行查询,并依据这些资料进行业务分析。
3.1系统可行性分析
3.1.1技术可行性
该系统使用Eclipse开发工具,Mysql数据库,Springboot框架联合开发并实现。对于以上描述的技术或开发工具,在当代都是较为成熟的技术和平台,虽然它们都有自已的体系,但在程序员的眼里,它们的配合度是很高的,网上的相关博客中每个创建项目的帖子,它们都会出现,数据库负责管理数据,开发工具负责管理项目,技术负责代码的框架,既相互独立,又相互依赖。以上描述的工具、技术都已转化为自身的技能,所以从技术角色考虑是可行的,工作人员对于技术的关注度并不高,只要程序可用即可。
3.1.2经济可行性
经济可行性,可分为两种,支出和收入,该系统属于研究型毕业设计,所以收入部分暂不考虑。支出可分为,设备、场地、开发环境、人力、时间等一切需考虑的因素,所有信息都是影响形成系统的一部分。设备:只需一台笔记本电脑,配套的输入设备;场地:暂定为图书馆与校内的自习室;开发环境:良好;人力:自身、指导老师、同学;时间:从选题到毕业为止,大约8个月。从以上描述可知,大部分条件已经满足,所以该系统不会存在经济方面的问题,所以是可行的。
3.1.3社会可行性
社会可行性,广义而讲可涉及到道德方面、法律方面、社会方面,每个方面都会影响系统的形成。本系统的是独立且没有任何传播性质的信息,更涉及不到道德层面,法律层面;本系统也没有触发法律,没有赌博、黄色等类型信息,同时也是遵从国家法律,不会显示任何触发法律层面的信息;社会方面,该系统是为人们带来快速并有效查询的功能,也是具有贡献意义的。总体而言,该系统也是具有社会可行性的。
3.1.4法律可行性分析
穿搭推荐系统是自己独立设计的,该系统是本人开发出来做毕业设计之用,并不会侵犯他人、集体和国家的利益。该系统使用正版软件开发,所有参考资料都是正规网站查询分析得出,开发的技术完全是开源免费的工具,百分百遵守国家法律法规。不会出现任何违反国家的政策和法律的。
3.1.5操作可行性分析
系统的登录界面和业务逻辑简洁明了,采用一般的界面窗口来登录界面,首页有导航栏,通过导航栏我们可以很快找到我们要去的页面,导航栏左侧有搜索框,我们可以通过搜索框搜索信息,使得整个系统更加人性化,用户操作更加简洁方便。本系统具有易操作、易管理、交互性好的特点,在操作上是非常简单的。因此,本系统可以进行设计开发。通过电脑进行访问操作,用户一定能够很快就会对系统熟悉,尤其对老年群体,稍微简单了解下本系统,就能很快上手。
3.2 系统需求分析
需求的分析中用户需求就是比较的重要,而且可以通过各种的路径,以及各每个用户对于系统的功能需求,你需要对这些内容做出整理以及分类,然后分析这些需求的现实情况下的可能原因,还需要有认真的分析过程,结合现实的情况下最终做出一系列的需求资料。在有关用户的期望分析中能够明确一些可能实现的情况,穿搭推荐系统功能是许多个可以测试的功能相结合的,正是由于这些功可以使得用户能够更加积极的提供出需求,让系统功能可以变得更加的完善。这样就可以保证所有设计的功能模块都是可以用到的,而且也是可测试的,对于后续系统的开发能够有比较关键的作用,也能快速完成用户所提供的需求。
本课题要求实现一套穿搭推荐系统,系统主要包括管理员和用户两大功能模块。
(1)管理员主要功能包括用户管理、风格类型管理、穿搭分享管理、论坛交流、系统管理、我的信息等,管理员用例图如下所示:

图3-1管理员用例图
(3)用户主要包括个人中心、修改密码、穿搭分享、我的发布、我的收藏等功能,用户用例图如下所示:

图3-2用户用例图
3.3 系统流程分析
3.3.1后台管理流程图设计

图3-3后台管理流程图
3.3.2管理员修改信息流程图设计

图3-4 管理员修改信息流程图
3.3.3管理员查询信息流程图设计

图3-5 查询信息流程图
4功能结构
为了更好的去理清本系统整体思路,对该系统以结构图的形式表达出来,设计实现该穿搭推荐系统的功能结构图如下所示:

图4-1 系统总体结构图
4.1 数据库设计
在电脑资讯系统中,以资料库为基础。当前计算机体系中最重要的是数据库。数据库的发展好坏,直接关系到整个系统的性能与运行效率。
4.1.1 基于MySQL数据库的存储设计
在MySQL数据库管理平台上进行了系统的开发。在进行了系统架构的基础上,结合MySQL应用的特性,开发了相应的数据库,并对其进行了存贮和总体的体系架构。数据技术要求数据删除,修改,添加,查询等功能,并对数据进行维护与管理。并针对特定组织优化程序级应用服务。习惯统一管理和维护删除、修改、添加、查询功能[10]。
MySQL数据库主要包括两个部分:指令行和操作接口。该方法利用SQL语句和数据库操作指令来建立数据库,并设计并存储数据库表。但是,命令行的运行模式对操作员的技术要求很高,而且在整个系统中也很难被发现。
4.1.2 数据库设计原则
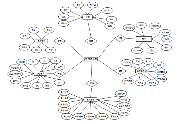
利用 ER模式进行数据库的概念结构设计。E-R模型法的组成元素有:实体、属性、联系,E-R模型用E-R图表示,是一个关于工作环境中的事件的信息,而一个属性是关于物理特征的说明。在系统的设计过程中,资料库发挥了关键作用。下面设计出这几个关键实体的实体—关系图。
4.1.2 数据库E/R图
在一个资料模式中,一个被称作“实例”的实体,与真实的“事件”或者“物体”相匹配,可以与其它物体区分开来。例如,公司中的每个员工,家里中的每个家具。ER图是由实体及其关系构成的图,通过E/R图可以清楚地描述系统涉及到的实体之间的相互关系。在系统中对一些主要的几个关键实体如图:以下将“用户、穿搭分享、论坛交流、公告信息、系统简介、收藏”等作为实体,它们的局部E-R图,如图4-2所示:

图4-2局部E-R图
5详细设计与实现
5.1系统功能实现
在注册流程中,用户在Vue前端填写必要信息(如用户名、密码等)并提交。前端将这些信息通过HTTP请求发送到Java后端。后端处理这些信息,检查用户名是否唯一,并将新用户数据存入MySQL数据库。完成后,后端向前端发送注册成功的确认,前端随后通知用户完成注册。这个过程实现了新用户的数据收集、验证和存储。如图5-1所示:

图5-1 系统注册界面
当人们打开系统的网址后,首先看到的就是首页界面。在这里,人们能够看到系统的导航条,通过导航条导航进入穿搭分享、论坛交流、公告信息、个人资料等功能展示详细页面进行操作。系统首页界面如图5-2所示:

图5-2系统首页界面
穿搭分享:在穿搭分享页面的输入栏中输入穿搭名称、风格类型、穿搭季节进行查询,可以查看到穿搭分享详细信息,并根据需要进行评论操作;穿搭分享页面如图5-3所示:

图5-3穿搭分享详细界面
公告信息:在公告信息页面的输入栏中输入标题进行查询,可以查看到公告信息详细信息,并根据需要进行点赞或收藏操作;公告信息页面如图5-4所示:

图5-4公告信息界面
个人中心:在个人中心页面输入个人信息可以进行更新操作,并根据需要对个人中心、修改密码、穿搭分享、我的发布、我的收藏进行详细操作;如图5-5所示:

图5-5个人中心界面
5.2后台管理员模块实现
在登录流程中,用户首先在Vue前端界面输入用户名和密码。这些信息通过HTTP请求发送到Java后端。后端接收请求,通过与MySQL数据库交互验证用户凭证。如果认证成功,后端会返回给前端,允许用户访问系统。这个过程涵盖了从用户输入到系统验证和响应的全过程。如图5-6所示:

图5-6后台登录界面
管理员进入主页面,主要功能包括对用户管理、风格类型管理、穿搭分享管理、论坛交流、系统管理、我的信息等进行操作。如图5-7所示:

图5-7管理员主界面
用户管理;在用户管理页面输入用户账号、用户姓名、兴趣风格进行查询、添加或删除用户管理列表,并对用户管理详细信息进行查看、修改或删除操作;如图5-8所示:

图5-8用户管理界面
风格类型管理;在风格类型管理页面输入风格类型进行查询、添加或删除风格类型管理列表,并对风格类型管理详细信息进行查看、修改或删除操作;如图5-9所示:

图5-9风格类型管理界面
穿搭分享管理功能在视图层(view层)进行交互,比如点击“查询或删除”按钮或填写穿搭分享管理表单。这些穿搭分享管理表单动作被视图层捕获并作为请求发送给相应的控制器层(controller层)。控制器接收到这些请求后,调用服务层(service层)以执行相关的业务逻辑,例如验证输入数据的有效性和与数据库的交互。服务层处理完这些逻辑后,进一步与数据访问对象层(DAO层)交互,后者负责具体的数据操作如查看、修改、查看评论或删除穿搭分享信息,并将操作结果返回给控制器。最终,控制器根据这些结果更新视图层,以便穿搭分享管理功能可以看到最新的信息或相应的操作反馈。如图5-10所示:

图5-10穿搭分享管理界面
论坛交流功能在视图层(view层)进行交互,比如点击“查询或删除”按钮或填写论坛交流表单。这些论坛交流表单动作被视图层捕获并作为请求发送给相应的控制器层(controller层)。控制器接收到这些请求后,调用服务层(service层)以执行相关的业务逻辑,例如验证输入数据的有效性和与数据库的交互。服务层处理完这些逻辑后,进一步与数据访问对象层(DAO层)交互,后者负责具体的数据操作如查看、修改、查看评论或删除论坛交流信息,并将操作结果返回给控制器。最终,控制器根据这些结果更新视图层,以便论坛交流功能可以看到最新的信息或相应的操作反馈。如图5-11所示:

图5-11论坛交流界面
系统管理功能在视图层(view层)进行交互,比如点击“查询、添加或删除”按钮或填写系统管理的关于我们表单。这些系统管理表单动作被视图层捕获并作为请求发送给相应的控制器层(controller层)。控制器接收到这些请求后,调用服务层(service层)以执行相关的业务逻辑,例如验证输入数据的有效性和与数据库的交互。服务层处理完这些逻辑后,进一步与数据访问对象层(DAO层)交互,后者负责具体的数据操作如查看或修改系统的给我们信息,并将操作结果返回给控制器。最终,控制器根据这些结果更新视图层,以便系统管理功能可以看到最新的信息或相应的操作反馈。如图5-12所示:

图5-12系统管理界面
源码无偿分享,文未领取

被折叠的 条评论
为什么被折叠?



