一、Android的四大组件
活动、服务、广播接收器、内容提供器
二、项目简介
是一个比较简单的课程设计项目,移动端是使用Android Studio用Java语言开发。简单使用了一些Android基本的控件和布局。
一款答题的App。主要功能:注册登录,查看课本、课后题,查看习题,进行习题练习,收藏习题等等。
数据库操作使用了LitePal,网络操作使用OkHttp,数据格式使用GSON,在子线程中更新UI使用runOnUiThread、计时模块使用的是Timer、Message、Handler。
主界面使用的是滑动菜单NavigationView+ViewPager+Fragment。
答题模块使用的是DrawerLayout+ViewPager+Fragment
收藏使用的是RecyclerView
三、活动的生命周期
活动状态
1、运行状态
当一个活动位于返回栈的栈顶时,这时活动就处于运行状态。系统最不愿意回收的就是处于运行状态的活动,因为这会带来非常差的用户体验。
2、暂停状态
当一个活动不再处于栈顶位置,但仍然可见时,这时活动就进入了暂停状态,比如对话框形式的活动只会占用屏幕中间的部分区域,你还可以看到后边的界面,这是,后面的活动就处于暂停状态
3、停止状态
当一个活动不在处于栈顶位置,并且完全处于不可见的时候,就进入了停止状态,就是进入了一个完全不透明的活动,上个活动会处于停止状态,这时系统仍然会为这种活动保存相应的状态和成员变量,但是这并不是完全可靠的,当其他地方需要内存时,处于停止状态的活动有可能会被系统回收
4、销毁状态
当一个活动从返回栈中移除后就变成了销毁状态,系统倾向于回收处于这种状态的活动,从而保证手机内存充足
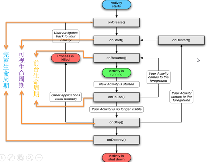
活动的生存期
Activity类中定义了七个回掉方法,覆盖了活动生命周期的每一个环节:
1、onCreate()
每个活动中都重写这个方法,他会在活动第一次被创建的时候调用,你应该在这个方法中完成活动的初始化操作,比如加载布局、绑定事件。
2、onStart()
这个方法在活动由不可见变为可见的时候调用
3、onResume()
活动准备好和用户进行交互时调用,此时的活动一定位于返回栈的栈顶,并且处于运行状态
4、onPause()
在系统准备去启动或者恢复另一个活动的时候调用
5、onStop()
这个方法在活动完全不可见的时候调用
6、onDestroy()
这个方法在活动被销毁之前调用,之后活动的状态将变为销毁状态
7、onRestart()
这个方法咋活动由停止状态变为运行状态之前调用,也就是活动被重新启动了。
以上七个方法除了onRestart()方法,其他都是两两相对的,从而又可以将活动分为三种生存期
一、完整生存期
活动在onCreate()方法和onDestroy()方法之间所经历的,就是完整生存期
二、可见生存期
活动在onStart()方法和onStop()之间所经历的,在可见生命期内,活动对于用户总是可见的,即便有可能无法和用户进行交互。
三、前台生存期
活动在onResume()方法和onPause()方法之间所经历的,这个生存期内,活动总是处于运行状态,此时的活动是可以和用户进行相互的,我们平时看到和接触最多的也是这个状态下的活动。
活动生命周期示意图:


Activity的启动模式
standard 标准模式
每次启动都会打开新的实例
singleTop 栈顶唯一
如果要启动的activity处于栈顶,则不再新建实例
singleTask 栈内唯一
如果要启动的activty在Task已经存在,则不再新建实例
singleInstance 事例唯一
如果要启动的activity已经存在,则不再新建实例
四、RecyclerView
(1)复用
- layoutmanager向列表填充item时,都会向Recycler索取ViewHolder
- 在索取时,Recycler先从一级缓存即mAttachedScrap和mChangedScrap中查找是否有可复用的ViewHolder,它们是屏幕内的ViewHolder,不需要重新绑定数据
- 如果在一级缓存找不到,则会在mCacheViews二级缓存中找,如果找到了,还要进行位置的判断,如果位置不变,则表示刚滑出屏幕的被滑回来了,不需要重新绑定数据,否则则比如是向上滑的item需要使用复用的ViewHolder,这种情况需要重新绑定数据
- 如果二级缓存找不到,则需要在三级缓存也就是开发这自定义的扩展mViewCacheExt中查找(很少被使用).
- 最后都找不到,只能在四级缓存mRecyclerPool里查找,在RecyclerPool里是根据viewType去查找,如果有则返回,没有就会调用Adapter类的onCreateViewHolder去创建ViewHolder并返回
五、ViewPager
六、Fragment

七、遇到的困难
(1)Litepal 数据库使用 id 作为默认主键,导致设计的后端Bean类的主键 id 被覆盖,增加了一列主键复制列。
(2)viewPager的notifyDataSetChanged()的方法无法刷新页面。
getItemPosition():
意思是如果item的位置如果没有发生变化,则返回POSITION_UNCHANGED。如果返回了POSITION_NONE,表示该位置的item已经不存在了。默认的实现是假设item的位置永远不会发生变化,而返回POSITION_UNCHANGED。
在适配器中重写getItemPosition(),使之返回POSITION_NONE达到刷新页面的目的。
本文探讨了Android应用的核心组件如活动、服务、广播接收器和内容提供器,介绍了简单项目的设计,重点讲解了活动生命周期管理、RecyclerView的复用机制,以及ViewPager和Fragment的运用。还涵盖了遇到的技术挑战和解决方法,如数据库主键调整和ViewPager的数据刷新问题。
2157

被折叠的 条评论
为什么被折叠?



