java-springboot基于Web的宿舍管理系统r5157raa计算机毕业设计(配套有源码 程序 mysql数据库 论文)
本套源码可以在文本联xi,先看具体系统功能演示视频领取,可分享源码参考。
高校年年扩招,宿舍楼越建越多,可宿管科的人手却没增加。纸质登记、Excel 统计、微信群报修,信息不同步,床位空置了没人知道,学生换了宿舍数据对不上,月底统计水电费更是噩梦。SpringBoot+MySQL 的轻量组合,把“床位、学生、报修、活动、公告”全部搬到线上:学生手机申请入住、扫码报修、活动报名;后台实时看到床位占用率、报修进度、维修评价,一键生成月度报表。数据跑在浏览器里,宿管再也不用抱着一摞纸跑上跑下。
系统功能清单
-
学生注册/登录/修改密码
-
个人资料维护(头像、性别、电话)
-
宿舍信息维护(楼号、宿舍号、类型、床位号、床位状态、图片、介绍)
-
宿舍申请(申请编号、目标宿舍、床位、申请时间、审核状态、回复)
-
学生入住(入住编号、宿舍、床位、入住时间、状态)
-
报修类型管理(类型名称)
-
宿舍报修(报修编号、类型、宿舍、图片、详情描述、报修时间、状态、审核回复)
-
宿舍维修(维修内容、维修时间、关联报修单)
-
宿舍活动(活动编号、名称、图片、时间、状态、详情)
-
活动报名(报名编号、活动名称、报名时间、学生信息)
-
公告栏分类(分类名称)
-
公告栏(标题、简介、分类、发布人、头像、点击、点赞、收藏、图文内容)
-
轮播图管理(名称、值、跳转链接)
-
关于我们/系统简介(标题、副标题、图文、多图)
-
配置文件(参数名、参数值、URL)
-
Token 鉴权(用户 ID、角色、过期时间)
-
我的收藏(宿舍、活动一键收藏)
-
浏览历史记录
-
数据统计(入住率、报修量、维修进度、活动参与度)
-
首页推荐(基于协同过滤的个性化推荐床位与活动)
一句话总结:把“床位申请—入住—报修—维修—活动”串成一条线,宿管省心,学生省事,数据自己说话。
注:以上是纯课题毕业设计功能介绍,并非实际开发完成,最终开发完成的毕业设计程序以下面的的环境软件、功能图和界面为准。
系统所需要的环境软件:idea、eclipse+mysql5.7、8.0+Navicat+JDK1.8+tomcat7.0
3系统分析
3.1系统需求分析
在当下社会的生活中,互联网已经非常普遍和十分重要。利用好互联网大数据等技术,可以帮助解决很多问题。当下宿舍管理方面都面临各自的问题。根据这一常见现象,本宿舍管理系统的出现就有很大的需求。该系统可以很好地解决这些麻烦和问题。系统中两类用户的数据极为关键,所以系统数据要整理好,因为数据的存储是按一定格式,但并非无序的,其概念是:按长期的稳定格式,可共享的存放在电脑内存上。数据库管理系统,主要是指数据保存、更改和添加以及数据库的设置。为保证系统数据管理的顺利操作,一些有能力的处理者可以进行管理而不需要专业的人来处理。资料表的建立,可对资料表中的数据加以调整,数据的重新组合和重新建立,确保资料的可靠性。介于数据库系统的功能与强大等性质之间本数据库系统的设计中主要使用了MySQL实现对数据的集中管理。各个方面都具有不错的性能。
3.2系统可行性分析
3.2.1技术可行性
在系统可行性分析中,技术可行性分析是十分重要的分析角度。本宿舍管理系统是在Windows 11系统上进行开发与运行,该系统是目前比较先进,应用范围比较广的电脑系统。开发该系统的电脑的客户端也都配置较高的硬件设施,性能强大。系统开发所使用的各种技术也都来自PC端,也都十分的先进。与普通的Web服务器相比,具有非常明显的优势。开发的技术也都来自也专业方面,有据可依,具有较强的理论性和权威性。
(1)硬件可行性分析
宿舍管理系统的操作运行和数据处理跟大多数系统一样,大同小异,没有特殊的地方,对于硬件也没有过多的要求。无论是公司的办公电脑,还是家里的私人电脑,只要能够进行正常的代码编写和网页浏览就可以。该系统的“苛刻”条件是针对于服务器,服务器的优劣是该系统的关键,所以拥有一个良好的服务器至关重要。对于服务器的选择应慎重,必须选择具有良好的完整性,安全可靠的服务器,以确保打开浏览器执行一系列操作时能够流畅的运行,不会出现卡顿的现象,最后安全方面也有所保障。
(2)软件可行性分析
该系统运用的软件是一些完全免费且常用的,操作简单易上手,只要是有点计算机基础的用户只要花上很少的时间就能掌握相关技能;同时无论是从经济上还是安全上都能使系统得到充分的保障。
技术可行性从硬件可行性分析和软件可行性分析这两个方面进行了可行性研究,可以看出该宿舍管理系统的开发没有问题,所以在技术这一方面,本系统没有阻碍,会顺利执行。
3.2.2经济可行性
宿舍管理系统开发之前,通过互联网、广播以及新闻等渠道得出了关键信息,对于现有的宿舍管理的系统和平台不多且大都不太健全,该系统的开发可以给这个领域增加新的血液,具有良好的前景。
宿舍管理系统开发的时候,对一些相关事于进行了充分的调查。调查都是开发人员亲自做的,没有花钱雇佣他人,接近零成本。开发过程遇到困难时,通过互联网搜索,或者向指导老师求助来进行解决的,没有造成成本损失。
宿舍管理系统开发完成后,该系统是基于springboot来开发的,采用了MySQL数据库。两者都具有较强的稳定性和安全性,在后续的维护与更新中,也能够减少成本浪费。
综上所述,开发前、中、后期成本和要求非常小,具有较高的经济可行性。而且,该系统的开发成功也会有不错的市场前景。
3.3项目设计目标
宿舍管理系统的主要开发目标如下:
(1)对零碎化、分布散的宿舍管理信息进行收纳、整理,通过网络服务平台使这些信息内容更加调理,更加方便化和清晰化,让访问该系统的每个用户享受浏览的过程。
(2)生活中存在的一些现象:人员冗余。宿舍管理系统应尽量减少用户的需求压力,给他们提供省时省力省心的服务平台,降低其工作量。
(3)便于查询信息及管理信息等。
(4)通过计算机网络技术,提升解决管理问题和技术工作的质量,为用户一种规范方便的服务。
(5)该系统的设计风格应该简约整洁,操作容易上手,目标信息明确,避免花里胡哨。
(6)为社会稳定和发展贡献一份力量。
3.4功能需求分析
系统的目标是为管理员和学生搭建一个网上沟通平台,保证双方的安全,并使双方的利益最大化。
3.4.1管理员需求分析
管理员的功能主要是开放给系统的管理人员使用,能够对学生的进行管理,包括对他们的账号管理等并进行查看,修改和删除等,对系统整体运行情况进行了解。管理员用例分析图,如图3-1所示。
图3-1管理员用例分析图
3.4.2学生需求分析
学生主要是对宿舍信息、宿舍活动、公告栏、个人中心、修改密码、宿舍申请、学生入住、宿舍报修、宿舍维修、活动报名、我的收藏等功能进行管理。学生用例分析图,如图3-2所示。
图3-2学生用例分析图
3.5系统流程分析
3.5.1操作流程
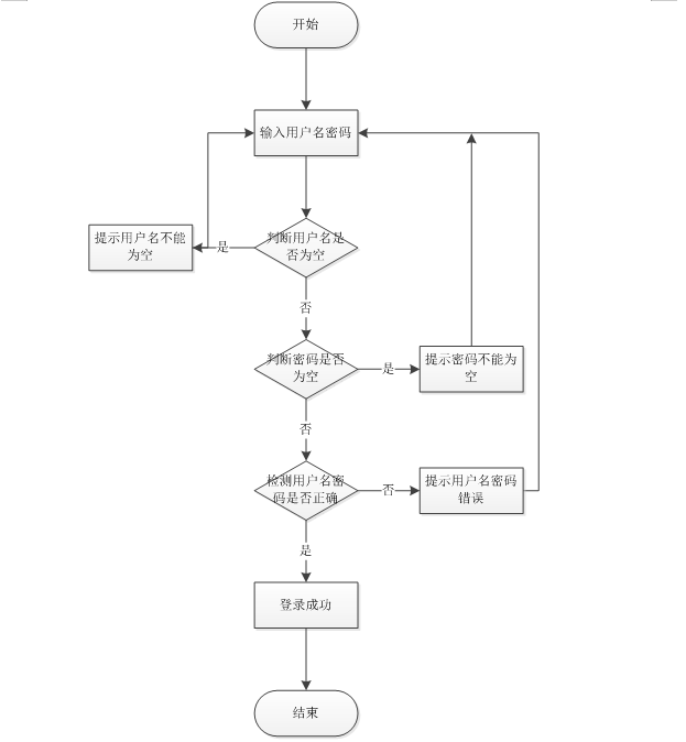
首先为系统登录页面。进入页面后,用户可进行登录和注册的操作。点击登录后,页面就会出现一个登录提示框,向用户传达信息:要进行用户名和密码的输入,完成后才可以进行下一步的操作。用户输入完成后,系统会将输入的信息提交给后台,与数据库中的信息记录进行比较判断。判断比较内容主要分为三个方面:从用户名是否为空、输入的密码是否为空、用户名和密码是否匹配三方面进行判断。只有上述三个条件同时满足,数据库中的信息匹配正确,才视为登陆成功,方可完成后续的操作。若以上三种情况有一条不满足,则会提示该次登录错误,就需要进行重新登录。系统登录流程图如图3-3所示:
图3-3登录流程图
3.5.2添加信息流程
然后是添加信息的页面。进入该页面后,页面会出现一个提示框,示意操作者可以进行信息的添加,从而进行下一步的操作。用户输入想要添加的信息后提交,系统会对输入的内容进行检测。如果检测后输入的信息正确,则会出现“添加成功”的提示框,从而可以进行下一步操作;如果系统检测后检测到想要添加的信息不符合规范要求,则会提示报错,需要进行修改后重新添加。添加信息流程图如图3-4所示:
图3-4添加信息流程图
3.5.3删除信息流程
最后为删除信息页面。进入该页面后,用户可以对所要删除的信息进行选择,选择好删除的内容后,会有一个“是否确认删除”的提示框,操作者可以根据自己的意愿来选择“是”或“否”。完成上述操作,系统会自动的对删除的内容进行判断,如果符合删除要求则会成功删除数据记录,并且更新数据库的内容信息;如果删除的数据记录不符合要求,则会有一个“删除失败”的提示框,操作人员需要根据提示来进行修改,修改完成后重新删除知道删除成功。删除信息流程图如图3-5所示:
图3-5删除信息流程图
4 系统设计
4.1系统体系结构
基于Web的宿舍管理系统的结构图4-1所示:

图4-1系统结构
登录系统结构图,如图4-2所示:

图4-2登录结构图
4.2系统总功能结构设计
系统按照用户的实际需求开发而来,贴近生活。从管理员通过正确的账号的密码进入系统,可以使用相关的系统应用。管理员总体负责整体系统的运行维护,统筹协调。
系统整体模块设计:系统分为管理员和学生两大角色,系统管理员有最大的权限,整体功能展示如图4-3所示。

图4-3 系统整体功能图
4.3开发流程设计
系统开发流程的分析是一个至关重要的过程,它是指通过系统的设计开发目的初衷、面向使用用户的范围、系统运行和操作的安全性、各种问题的处理以及后台数据的分析能力等各个角度,来对宿舍管理系统进行设计、开发、搭建和调节,以保证该系统能够顺利的完成,达到预期的工作状态。上述每个环节、每个步骤一开始就要下足功夫,从各个方面、各个角度进行调查研究,进行大量的测试和评估,来保证宿舍管理系统的正常和该系统的后台数据库的完整性以及安全性,从而把控系统所包含信息的安全性、确保信息进入、出口顺利过渡。然后,对系统和数据进行操作和分析,根据每一步的执行步骤,完成信息的流程图制作过程。
系统的开发对管理模型和系统应用中的数据库进行了分类,创建代码,以及系统测试,如图4-4所显示。

图4-4开发系统流程图
4.4数据库设计原则
学习程序设计,如果要了解数据库管理系统或者是根据需求而制定的系统接口,就必须创建一种数据库管理系统的模式,用来保存数据资料,这样当在应用编程过程中时候,就不需要再向操作系统页面上加载信息,进而增加了整个系统的工作效率。信息库管理系统中保存着许多数据,应该说是一个管理信息系统建设的中心和基础,而信息库管理系统也为管理信息系统建设提出了新增、删除、更改和搜索的操作功能,使管理信息系统建设能够迅速地查询所需要的数据,而不会直接从程序代码中查找。信息库管理系统通过将信息表的各个组成部分按照特定的方法准确地合并,排序和组成信息库管理系统。
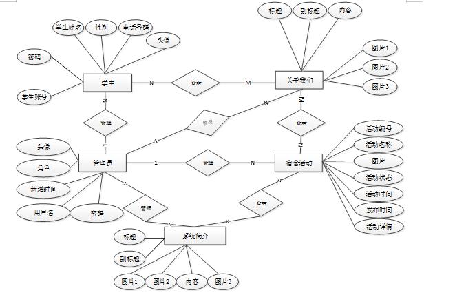
通过对宿舍管理系统的主要功能信息进行规划并分为若干功能实体信息,实体信息将使用E-R图加以表示,将“学生、宿舍活动、管理员、关于我们、系统简介”等作为实体,它们的局部E-R图,如图4-5所示:

图4-5局部E-R图
5系统详细设计
5.1系统模块实现
当人们打开系统的网址后,首先看到的就是首页界面。在这里,人们能够看到宿舍管理系统的导航条。系统首页界面如图5-1所示:

图5-1 系统首页界面
系统注册:在注册流程中,用户在Vue前端填写必要信息(如用户名、密码等)并提交。前端将这些信息通过HTTP请求发送到Java后端。后端处理这些信息,检查用户名是否唯一,并将新用户数据存入MySQL数据库。完成后,后端向前端发送注册成功的确认,前端随后通知用户完成注册。这个过程实现了新用户的数据收集、验证和存储。系统注册界面如图5-2所示:

图5-2系统注册界面
宿舍信息:在宿舍信息页面可以看到宿舍信息详情,并根据需要进行申请宿舍操作;宿舍信息界面如图5-3所示:

图5-3宿舍信息详细界面
宿舍活动:在宿舍活动页面的输入栏中输入活动名称进行查询,可以查看到宿舍活动详情,并根据需要进行立即报名操作;宿舍活动界面如图5-4所示:

图5-4宿舍活动详细界面
个人中心:在学生个人中心页面可以对个人中心、修改密码、宿舍申请、学生入住、宿舍报修、宿舍维修、活动报名、我的收藏进行详细操作;个人中心界面如图5-5所示:

图5-5个人中心界面
5.2管理员模块实现
在登录流程中,用户首先在Vue前端界面输入用户名和密码。这些信息通过HTTP请求发送到Java后端。后端接收请求,通过与MySQL数据库交互验证用户凭证。如果认证成功,后端会返回给前端,允许用户访问系统。这个过程涵盖了从用户输入到系统验证和响应的全过程。如图5-6所示。

图5-6管理员登录界面
管理员进入主页面,主要功能包括对学生管理、宿舍信息管理、宿舍申请管理、学生入住管理、报修类型管理、宿舍报修管理、宿舍维修管理、宿舍活动管理、活动报名管理、系统管理、我的信息等进行操作。管理员主界面如图5-7所示:

图5-7管理员主界面
学生管理功能在视图层(view层)进行交互,比如点击“搜索、新增或删除”按钮或填写学生信息表单。这些学生信息动作被视图层捕获并作为请求发送给相应的控制器层(controller层)。控制器接收到这些请求后,调用服务层(service层)以执行相关的业务逻辑,例如验证输入数据的有效性和与数据库的交互。服务层处理完这些逻辑后,进一步与数据访问对象层(DAO层)交互,后者负责具体的数据操作如详情、修改或删除学生信息,并将操作结果返回给控制器。最终,控制器根据这些结果更新视图层,以便学生管理功能可以看到最新的信息或相应的操作反馈。如图5-8所示:

图5-8学生管理界面
宿舍信息管理功能在视图层(view层)进行交互,比如点击“搜索、新增或删除”按钮或填写宿舍信息表单。这些宿舍信息动作被视图层捕获并作为请求发送给相应的控制器层(controller层)。控制器接收到这些请求后,调用服务层(service层)以执行相关的业务逻辑,例如验证输入数据的有效性和与数据库的交互。服务层处理完这些逻辑后,进一步与数据访问对象层(DAO层)交互,后者负责具体的数据操作如详情、修改或删除宿舍信息,并将操作结果返回给控制器。最终,控制器根据这些结果更新视图层,以便宿舍信息管理功能可以看到最新的信息或相应的操作反馈。如图5-9所示:

图5-9宿舍信息管理界面
管理员点击宿舍申请管理。进入宿舍申请页面输入宿舍号或选择是否通过可以搜索、审核或删除宿舍申请列表,并根据需要对宿舍申请进行详情或删除操作。如图5-10所示:

图5-10宿舍申请管理界面
管理员点击学生入住管理。进入学生入住页面输入宿舍号可以搜索、删除或入住情况学生入住列表,并根据需要对学生入住进行详情、修改或删除操作。如图5-11所示:

图5-11学生入住管理界面
管理员点击报修类型管理。进入报修类型页面输入报修类型可以搜索、新增或删除报修类型列表,并根据需要对报修类型进行详情、修改或删除操作。如图5-12所示:

图5-12报修类型管理界面
管理员点击宿舍报修管理。进入宿舍报修页面输入报修类型或选择是否通过可以搜索、审核、删除或维修情况宿舍报修列表,并根据需要对宿舍报修进行详情、维修或删除操作。如图5-13所示:

图5-13宿舍报修管理界面
管理员点击宿舍维修管理。进入宿舍维修页面输入报修类型可以搜索或删除宿舍维修列表,并根据需要对宿舍维修进行详情、修改或删除操作。如图5-14所示:

图5-14宿舍维修管理界面
管理员点击宿舍活动管理。进入宿舍活动页面输入活动名称可以搜索、新增或删除宿舍活动列表,并根据需要对宿舍活动进行详情、修改或删除操作。如图5-15所示:

图5-15宿舍活动管理界面
源码无偿分享,文未领取

被折叠的 条评论
为什么被折叠?



