计算机毕业设计springboot高校人事管理系统97gzc9(配套有源码 程序 mysql数据库 论文)
本套源码可以在文本联xi,先看具体系统功能演示视频领取,可分享源码参考。
随着信息技术的飞速发展,高校的人事管理也迎来了数字化转型的契机。传统的高校人事管理方式面临着诸多挑战,如信息更新不及时、数据查询繁琐、管理效率低下等问题。为了提升高校人事管理的效率和准确性,开发一套基于现代技术框架的人事管理系统显得尤为重要。本系统采用Spring Boot框架,结合Java编程语言和MySQL数据库,旨在构建一个高效、便捷、安全的高校人事管理平台。
系统的主要功能包括:
-
个人中心:教师可以查看和更新个人信息。
-
教师管理:管理员可以对教师信息进行查询、添加、修改和删除。
-
院系管理:管理各个院系的基本信息。
-
入职登记管理:记录新教师的入职信息。
-
离职信息管理:管理教师的离职信息。
-
培训记录管理:记录教师的培训经历和证书。
-
奖惩信息管理:记录教师的奖励和惩罚情况。
-
教师绩效管理:评估和记录教师的工作绩效。
-
教师请假管理:处理教师的请假申请和审批。
-
评奖评优管理:管理教师的评奖评优申请和审核。
-
职称申请管理:处理教师的职称申请和审核。
-
教师工资管理:记录和管理教师的工资信息。
-
招聘信息管理:发布和管理高校的招聘信息。
-
系统管理:包括用户权限管理、通知公告发布等。
这些功能的实现,不仅能够极大地减轻管理人员的工作负担,还能提高信息管理的准确性和效率。通过系统化的管理,高校能够更好地发挥人力资源的优势,提升整体的管理水平和教学质量。
注:以上是纯课题毕业设计功能介绍,并非实际开发完成,最终开发完成的毕业设计程序以下面的的环境软件、功能图和界面为准。
系统所需要的环境软件:idea、eclipse+mysql5.7、8.0+Navicat+JDK1.8+tomcat7.0
3.1需求分析
要想在实际的情况下,开发出一套符合使用者要求的高校人事管理系统,首先要了解使用者的需求。对高校人事管理的需求有深刻的了解,无论设计与开发工作多么优秀,都是一个成功的先决条件,也可以这么说,要不能满足用户需求的程序,是创造不出非常大的使用价值的,而且还给设计者带来很多的不利。需求分析是高校人事管理系统设计时期的比较重要的一个阶段,它的基本内容是准确地解释出系统将会能够做些什么事情的关键问题,最终完成的是一份完整的系统使用说明。
(1)有一些功能方面的需求,通过需求分析,可以找出需要完成的几个基本功能模块。性能要求也是指在系统设计的时候,需要满足一定的要求和限制,比如响应时间、信息处理、内存容量、磁盘容量、安全等等。
(2)系统的可靠性要求也是一个必须考虑的问题,它可以将可用性和可靠性结合起来,显示了用户在使用时经常遇到的问题。硬件要求也包括需要处理错误,以表明系统如何应对环境错误。如果自己的系统收到来自其他系统的信息,这些信息违背了某些格式,这时系统应该会有什么样的响应情况。
(3)软件方面的需求还有一些逆向的需求,就是系统不能做的事情。可以说,有很多种不同的要求,而开发人员应该能够准确的理解他们的真正需要,并且可以应用到高校人事管理系统中。还有应该明确地找出一些虽然不属于当前高校人事管理系统开发的情况,但是据现在的分析,将来是非常可能会需要的可能需求。经过这个需求的分析,在设计过程中对高校人事管理系统将来有机会出现的问题有所准备,要能够确实需要的时候可以更加轻松的修改。
3.2可行性分析
为了系统的完整,必须要有可行性分析的,系统的可行性关系到生存问题,分析其意义可否利用本系统来弥补高校人事管理模式中的不足之处等,通过本系统来减少工作量,使管理者的工作和管理效率更高。对此体现出更多的意义和价值,系统完成后,进行具体的实际分析看是否能够达到期望的要求,确定之后再开始系统的搭建开发工作。对于高校人事管理系统开发的搭建中,对相关技术、实际情况和操作等一系列方面进行可行性分析;
3.2.1经济可行性
本系统所用软件均为微软软件,开发周期短,因而可节约大量时间与资源,达到降低成本之功效。并且具有很好的安全性、可靠性以及可扩展性。同时发展该平台需要的智能计算机配置很低,即使网吧中被淘汰掉的配置不高的计算机也能满足需要,因此具有充分的可行性。
3.2.2技术可行性
本系统开发的程序需具有网络功能,从而可以不受地点限制。由于采用了B/S模式,降低了成本,提高了效率。本平台以java, MYSQL数据库为设计工具,能够方便的学习与应用。所以将java与MYSQL集成而研制的智能系统具有可行性和有效性。
3.2.3运行可行性
运行可行性也可以说是系统可用性的体现,高校人事管理系统本身具有运行可行性的特点,其界面的设计清晰、功能权限分配合理、操作方便。本论文讲述的是高校人事管理系统,通过技术的结合提出一套切实可行的解决方案。不同的用户接入之后不需要经过特殊的训练就可以运行到对应功能模块中。
3.3 系统功能分析
高校人事管理系统主要有管理员和教师两个功能模块。以下将对这两个功能的作用进行详细的剖析。
管理员模块:管理员是系统中的核心用户,管理员登录后,可以对系统进行管理。主要功能有个人中心、教师管理、院系管理、入职登记管理、离职信息管理、培训记录管理、奖惩信息管理、教师绩效管理、教师请假管理、评奖评优管理、职称申请管理、教师工资管理、招聘信息管理、系统管理等功能。管理员用例如图3-1所示。

图3-1 管理员用例图
教师模块:教师进入系统可以实现对个人中心、入职登记管理、离职信息管理、培训记录管理、奖惩信息管理、教师绩效管理、教师请假管理、评奖评优管理、职称申请管理、教师工资管理、招聘信息管理、系统管理等功能进行操作,教师用例如图3-2所示。

图3-2 教师用例图
3.4流程设计
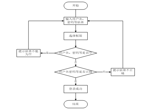
3.4.1用户登录流程
登录流程实现了管理员和教师的登录,在登录页面需要用户填写自己的信息,前端页面会将信息传递给后端接口,然后查询数据库确定该身份有效后登录成功,否则此用户登录失败,需要重新填写信息,进行再次验证,如图3-3所示。

图3-3登录流程
3.4.2添加信息流程图设计
在添加信息的时候,会判断是哪类用户,并根据用户类型判断执行是否合法,合法者可以进行添加,不合法者则不能进行此操作。管理员登录账号后可以对内容进行添加,拥有着最高的权限,其他用户权限次于管理员。添加信息流程图如图3-4所示:

图3-4系统添加流程图
3.4.3删除信息流程图设计
删除数据时与添加数据功能类似,删除数据具体流程如图3-5所示:

图3-5系统删除流程图
4 系统的设计
4.1系统总功能模块设计
系统整体模块设计:系统分为管理员和教师两大用户角色,系统管理员有最大的权限,整体功能展示如图4-1所示。

图4-1 系统整体功能图
4.2系统数据库设计
4.2.1数据库系统概要设计
从设计到制作研发一个系统,需要用到的技术很多,对于开发程序语言、数据库和框架布局都有严格的要求[5]。该系统数据存放使用MySql的数据库,该数据库轻便快速,日常使使用系统十分稳定,更容易维护运行[6]。
4.2.2 E-R模型结构设计
E-R图由实体与有关实体关联相结合构成的图,利用E-R图对清楚地表达出系统内的实体之间的关联。在系统中对一些主要的几个关键实体如下图。
(1) 教师请假实体属性图如下图4-2所示。

图4-2教师请假实体属性图
(2) 教师绩效实体属性图如下图4-3所示。

图4-3教师绩效实体属性图
(3) 职称申请实体属性图如下图4-4所示。

图4-4职称申请实体属性图
(4) 教师实体属性图如下图4-5所示。

图4-5教师实体属性图
(5) 招聘信息实体属性图如下图4-6所示。

图4-6招聘信息实体属性图
5.1系统登录模块实现
系统登录,在登录页面选择需要登录的角色,再正确输入用户名和密码后,进入操作系统进行操作;如图5-1所示。

图5-1 系统登录界面
5.2管理员模块实现
管理员进入主页面,主要功能包括对个人中心、教师管理、院系管理、入职登记管理、离职信息管理、培训记录管理、奖惩信息管理、教师绩效管理、教师请假管理、评奖评优管理、职称申请管理、教师工资管理、招聘信息管理、系统管理等进行操作。管理员主界面如图5-2所示:

图5-2 管理员主界面
管理员点击教师管理。在教师页面输入教师工号、教师姓名、选择职称和院系进行查询、新增或删除教师列表,并根据需要对教师详情信息进行详情、修改或删除操作;如图5-3所示:

图5-3教师管理界面
管理员点击入职登记管理。在入职登记页面选择教师工号、学历和入职时间进行查询、新增或删除入职登记列表,并根据需要对入职登记详情信息进行详情、修改或删除操作;如图5-4所示:

图5-4入职登记管理界面
管理员点击离职信息管理。在离职信息页面选择教师工号、输入院系和离职类型进行查询、新增或删除离职信息列表,并根据需要对离职详情信息进行详情、修改或删除操作;如图5-5所示:

图5-5离职信息管理界面
管理员点击培训记录管理。在培训记录页面输入教师姓名、院系、职称和培训日期进行查询、新增或删除培训记录列表,并根据需要对培训记录详情信息进行详情、修改或删除操作;如图5-6所示:

图5-6培训记录管理界面
管理员点击奖惩信息管理。在奖惩信息页面输入教师姓名、选择奖惩类型和奖惩时间进行查询、新增或删除奖惩信息列表,并根据需要对奖惩详情信息进行详情、修改或删除操作;如图5-7所示:

图5-7奖惩信息管理界面
管理员点击教师请假管理。在教师请假页面选择请假类型、输入教师工号、教师姓名和是否通过进行查询、删除或批量审核教师请假列表,并根据需要对教师请假详情信息进行审核、详情、修改或删除操作;如图5-8所示:

图5-8教师请假管理界面
管理员点击职称申请管理。在职称申请页面选择申请职称、学历、工作年限、输入教师工号和是否通过进行查询、删除或批量审核职称申请列表,并根据需要对职称申请详情信息进行审核、详情、修改或删除操作;如图5-9所示:

图5-9职称申请管理界面
管理员点击招聘信息管理。在招聘信息页面输入岗位名称、选择招聘类型和工作地点进行查询、新增或删除招聘信息列表,并根据需要对招聘详情信息进行详情、修改或删除操作;如图5-10所示:

图5-10招聘信息管理界面
管理员点击系统管理,在通知公告页面输入标题进行查询、新增或删除通知公告列表,并根据需要对通知公告详细信息进行详情、修改或删除操作;如图5-11所示:

图5-11系统管理界面
5.3教师模块实现
教师进入主页面,主要包括对个人中心、入职登记管理、离职信息管理、培训记录管理、奖惩信息管理、教师绩效管理、教师请假管理、评奖评优管理、职称申请管理、教师工资管理、招聘信息管理、系统管理等进行详细操作。教师主界面如图5-12所示:

图5-12教师主界面
教师点击教师请假管理。在教师请假页面选择请假类型、输入教师工号、教师姓名和是否通过进行查询、新增或删除教师请假列表,并根据需要对教师请假详情信息进行详情、修改或删除操作;如图5-13所示:

图5-13教师请假管理界面
教师点击职称申请管理。在职称申请页面选择申请职称、学历、工作年限、输入教师工号和是否通过进行查询、新增或删除职称申请列表,并根据需要对职称申请详情信息进行详情、修改或删除操作;如图5-14所示:

图5-14职称申请管理界面
教师点击招聘信息管理。在招聘信息页面输入岗位名称、选择招聘类型和工作地点进行查询招聘信息列表,并根据需要对招聘详情信息进行详情操作;如图5-15所示:

图5-15招聘信息管理界面
源码无偿分享,文未领取
1324

被折叠的 条评论
为什么被折叠?



