计算机毕设 java 汽车租赁系统 kck04(配套有源码 程序 mysql 数据库 论文)本套源码可以先看具体功能演示视频领取,文末有联 xi 可分享
随着汽车租赁行业规模化发展,传统租赁依赖人工记录,存在车辆信息混乱、订单跟踪难、还车流程繁琐等问题,难以满足管理员统筹运营、用户便捷租车的需求。在此背景下,开发一套覆盖 “车辆管理 - 订单跟踪 - 还车统计” 的汽车租赁系统,成为提升租赁效率、优化用户体验的关键。
该系统以 Java 为开发语言,采用 SSM 框架构建,搭配 MySQL 数据库存储数据,支持管理员与用户两类角色协同操作,核心功能全面覆盖汽车租赁场景,具体包括:
- 基础功能模块
- 注册登录:用户注册需填写姓名、联系方式、身份证信息;管理员账号预设,登录后可管理全系统功能;
- 个人中心:两类角色均可维护个人信息(修改密码、更新联系方式);用户可查看订单记录、还车状态;管理员可配置系统参数;
- 信息同步:管理员发布车辆信息、租赁价格;用户实时获取车辆状态、订单审核结果,确保信息透明;
- 核心功能模块
- 车辆与订单管理:车辆管理(管理员录入车辆编号、品牌、车牌号、日租价、状态,上传图片;按类型 / 地区分类,便于用户查询);订单跟踪(用户选择车辆,提交租赁申请,填写租赁天数、备注;管理员审核订单,确认支付状态,生成租赁订单);还车管理(用户提交还车申请,填写还车时间、备注;管理员审核还车,检查车辆状况,生成还车记录);
- 故障与评价管理:故障反馈(用户租赁期间发现车辆故障,提交故障内容、反馈日期;管理员审核反馈,安排维修,回复处理结果);评价管理(用户还车后对车辆、服务评分,填写评价内容;管理员查看评价,优化服务质量);
- 角色专属功能模块
- 管理员功能:统筹管理(管理用户、车辆、订单、还车全流程,监管租赁业务);数据统计(统计车辆租赁率、每日租赁人数、收入金额,辅助运营决策);系统维护(发布公告、管理轮播图,处理在线客服咨询);
- 用户功能:租车操作(查询车辆信息,提交租赁申请,跟踪订单进度);还车操作(提交还车申请,反馈车辆故障,评价租赁服务)。
这些功能围绕 “租车 - 用车 - 还车” 全周期设计,形成管理员高效统筹、用户便捷租车的闭环,有效解决传统租赁中 “信息乱、流程繁、统计难” 的问题,为汽车租赁信息化提供有力支撑。
注:以上是纯毕业设计介绍,并非实际开发完成,最终开发完成的毕业设计程序以下面的的环境软件、功能图和界面为准。
系统所需要的环境软件:idea、eclipse+mysql5.7、8.0+Navicat+JDK1.8+tomcat7.0
3.5系统流程分析
(1)个人信息流程图
用户在成功进入系统以后,可以获得姓名,性别,年龄等个人信息。获得个人信息的流程见图3-1所示。

图3-1个人信息流程图流程图
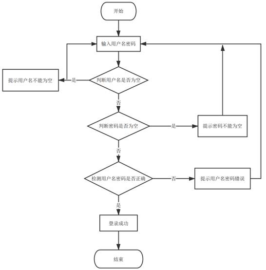
用户进行登录操作的流程图如图3-2。

图3-2 登录界面流程图
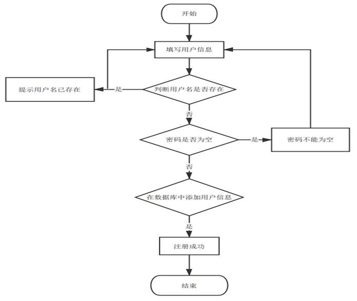
用户进行注册操作的流程图如图3-3。

图3-3 用户注册流程图
3.6系统用例分析
汽车租赁系统综合网络空间开发设计要求。目的是将汽车租赁系统将传统管理方式转换为在网上管理,完成汽车租赁管理的方便快捷、安全性高、交易规范做了保障,目标明确。汽车租赁系统可以将功能划分为管理员功能和用户功能。
(1)管理员功能包含系统首页、个人中心、用户管理、类型管理、汽车信息管理、租赁租赁订单管理、还车信息管理、车辆故障管理、系统管理等进行管理。管理员用例如下:

图3-4 管理员用例图
(2)用户功能包含首页、汽车信息、公告信息、后台管理、在线客服、个人中心等进行管理。用户用例如下:

图3-5 用户用例图
3.7本章概述
本章主要介绍汽车租赁系统的使用案例和系统的相关可行性要求。我已经从技术、经济、法律和运营四个方面确认了该系统可以在线运行。
4 系统设计
4.1系统结构图
汽车租赁系统分为两个部分,即管理员管理和用户管理。该系统是根据用户的实际需求开发的,贴近生活。从管理员处获得的指定账号和密码可用于进入系统和使用相关的系统应用程序。管理员拥有最大的权限,其次是用户。管理员一般负责整个系统的运行维护和总体协调。
系统结构如图4-1所示。

图4-1系统结构图
4.2数据库设计
所有的网站设计但凡有数据都离不开数据库,数据库是所有项目想实现如数据获取,数据传输等功能的基石。只有合理化的数据库设计才能满足商业化的要求,数据库的主键外键连接方式特别的重要,尽量避免多对多的复杂性,字段名合理规范,且通俗易懂等,字段应根据业务进行设定,不允许操作多字段而对系统产生占用多余的内存[12]。
4.2.1数据库设计原则
设计原则自然就是要符合范式的要求,多表之间的关系要合理,理应符合系统的实际情况。
4.2.2数据库的概念设计
概念设计是将整体分为在地面上表达出来的单个个体。E-R图形象的连接了实体模型和概念模型。因此,E-R图需要根据数据库表和表字段进行合理设计,表达的概念知识点用图形描述,可以直观地让相应人员清楚,并分解整个E-R图[13]。我们通常表达不清晰没有概念的东西。但是通过E-R之间的联系,E-R模型法是对这种模糊概念的事务最简单、最常用的设计方法。
(1) 车辆故障实体属性图如下图4-2所示。

图4-2车辆故障实体属性图
(2) 还车记录实体属性图如下图4-3所示。

图4-3还车记录实体属性图
(3) 车辆实体属性图如下图4-4所示。

图4-4车辆实体属性图
5系统的实现
5.1系统功能实现
当人们打开系统的网址后,首先看到的就是首页界面。在这里,人们能够看到系统的导航条,通过导航条导航进入各功能展示页面进行操作。系统首页界面如图5-1所示:

图5-1 系统首页界面
系统注册:在系统注册页面的输入栏中输入用户注册信息进行注册操作,系统注册页面如图5-2所示:

图5-2系统注册页面
汽车信息:在汽车信息页面的输入栏中输入汽车品牌、类型和状态进行查询,可以查看到汽车详细信息,并根据需要对汽车详细信息进行租赁操作,汽车信息页面如图5-3所示:

图5-3汽车信息详细页面
公告信息:在公告信息页面的输入栏中输入标题进行查询,可以查看到公告详细信息,公告信息页面如图5-4所示:

图5-4公告信息页面
个人中心:在个人中心页面通过填写个人详细信息进行信息更新操作,还可以对我的收藏进行详细操作;如图5-5所示:

图5-5个人中心界面
5.2后台模块实现
后台登录,在登录页面选择需要登录的角色,在正确输入用户名和密码后,进入操作系统进行操作;如图5-6所示。

图5-6后台登录界面
5.2.1管理员模块实现
管理员进入主界面,主要功能包括对个人中心、用户管理、类型管理、汽车信息管理、租赁租赁订单管理、还车信息管理、车辆故障管理、系统管理等进行操作。管理员主界面如图5-7所示:

图5-7管理员主界面
管理员点击用户管理。在用户页面输入账号和姓名进行查询、新增或删除用户列表,并根据需要对用户详情信息进行详情、修改或删除操作;如图5-8所示:

图5-8用户管理界面
管理员点击类型管理。在类型页面输入类型进行查询、新增或删除类型列表,并根据需要对类型详情信息进行详情、修改或删除操作;如图5-9所示:

图5-9类型管理界面
管理员点击汽车信息管理。在汽车信息页面输入汽车品牌、类型和状态进行查询、新增、删除、汽车分类统计或汽车状态统计等汽车信息列表,并根据需要对汽车详情信息进行详情、修改、查看评论或删除操作;如图5-10所示:

图5-10汽车信息管理界面
管理员点击租赁订单管理。在租赁订单页面输入汽车品牌、品牌号、姓名、租赁状态和是否通过进行查询、删除或每日租赁人数统计订单列表,并根据需要对租赁订单详情信息进行详情或删除操作;如图5-11所示:

图5-11租赁订单管理界面
管理员点击系统管理。在公告信息页面输入标题进行查询、新增或删除公告信息列表,并根据需要对公告详情信息进行详情、修改或删除操作;还可以对在线客服、关于我们、系统简介、轮播图管理进行详细操作;如图5-12所示:

图5-12系统管理界面
5.2.2用户模块实现
用户进入主界面,主要功能包括对个人中心、租赁租赁订单管理、还车信息管理、车辆故障管理等进行操作。用户主界面如图5-13所示:

图5-13用户主界面
源码无偿分享,文末领取

被折叠的 条评论
为什么被折叠?



