学习计划包括按周划分的学习内容,涵盖推荐的学习方法、预计学习时间、重点学习的课程主题、相关实验室、重点实验室、挑战实验室以及可以选择的补充材料来加深学习。
学习计划PDF版本私信我
在 OffSec 学习平台(OLP)中找到OSA-PEN-200 录制视频,这些视频提供了全面的指导和实验室概念演示。

第一周 第二周

第三周 第四周

第五周 第六周

领取学习计划PDF版本私信我,offsec考试券11000
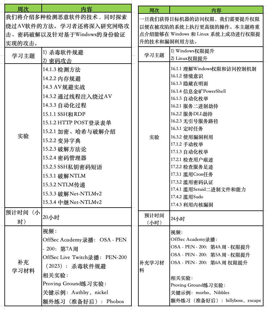
第七周 第八周

第九周 第十周

第十一周 第十二周

要访问 Proving Ground 练习实验机,您需要拥有 Proving Ground Practice、Learn One、Learn Unlimited 或 Learn Enterprise 订阅。
2143

被折叠的 条评论
为什么被折叠?



