java+vue计算机毕业设计的停车场管理系统v3l299
(配套有源码 程序 mysql数据库 论文)本套源码可以先看具体功能演示视频领取,文末有联xi 可分享
随着社会经济的快速发展,城市化进程不断加速,人们对高效、便捷的停车管理需求日益增长。传统的停车场管理模式不仅效率低下,还容易出现信息管理混乱、车位利用率低等问题。为了提升停车场管理的效率和用户体验,开发一个现代化的停车场管理系统显得尤为重要。该系统通过互联网技术实现停车场信息的实时管理和用户交互,为用户提供便捷的停车服务,同时也为停车场管理者提供高效的管理工具。
本文将介绍一个基于Java语言、MySQL数据库和Spring Boot框架开发的停车场管理系统。该系统采用B/S架构,通过网络实现停车场信息的全流程管理。系统的主要功能包括:
-
用户管理:支持用户注册、登录、信息修改及密码更新。
-
停车场管理:管理员可以管理停车场信息,包括停车场名称、位置、车位总数等。
-
车位管理:管理员可以管理车位信息,包括车位编号、位置、状态等。
-
停车记录管理:管理员可以查看和管理停车记录,包括停车时间、出场时间、费用等。
-
车辆管理:管理员可以管理车辆信息,包括车辆品牌、型号、车牌号等。
-
临时停车管理:管理员可以管理临时停车信息,包括停车时间、费用等。
-
固定用户管理:管理员可以管理固定用户信息,包括用户账号、姓名、车牌号等。
-
固定停车管理:管理员可以管理固定用户的停车信息,包括停车时间、车位编号等。
-
车辆出场管理:管理员可以管理车辆出场信息,包括出场时间、费用等。
-
公告信息管理:管理员可以发布和管理公告信息。
-
系统管理:包括配置文件管理、数据备份与恢复等。
-
个人中心:用户可以查看和更新个人信息,管理自己的停车记录和收藏。
这些功能的实现,使得停车场管理系统不仅能够满足用户和管理员的基本需求,还能提供高效、便捷的管理方式。通过系统化的管理,用户可以轻松找到合适的停车位,管理员也能高效地处理停车场信息和日常管理任务。
功能总结
停车场管理系统通过整合用户管理、停车场管理、车位管理、停车记录管理、车辆管理等功能,为用户和管理员提供了一个全面、便捷的管理平台。系统不仅支持用户的基本操作,如注册、登录和信息管理,还提供了强大的停车场信息展示和管理功能,满足了不同用户的需求。通过系统化的管理,用户可以轻松找到合适的停车位,管理员也能高效地处理停车场信息和日常管理任务。总体而言,该系统的设计和实现充分考虑了用户的便利性和管理的高效性,是现代停车场管理的一个优秀解决方案
注:完成的毕业设计程序以下面的的环境软件、功能图和界面为准。
系统所需要的环境软件:idea、eclipse+mysql5.7、8.0+Navicat+JDK1.8+tomcat7.0
3.5系统流程分析
(1)个人信息流程图
用户在成功进入系统以后,可以获得姓名,性别,年龄等个人信息。获得个人信息的流程见图3-1所示。

图3-1个人信息流程图流程图
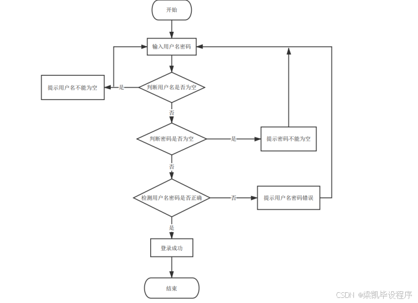
用户进行登录操作的流程图如图3-2。

图3-2 登录界面流程图
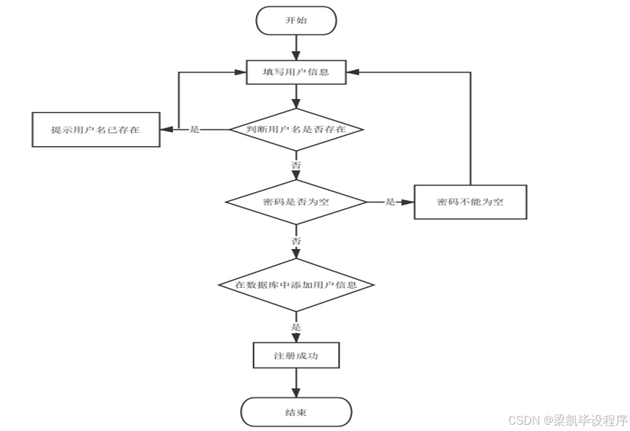
用户进行注册操作的流程图如图3-3。

图3-3 用户注册流程图
3.6本章概述
本章主要介绍停车场管理系统的使用案例和系统的相关可行性要求。我已经从技术、经济、法律和运营四个方面确认了该系统可以在线运行
4 系统设计
4.1系统结构图
停车场管理系统分为三个部分,即管理员管理、固定用户管理和临时用户管理。该系统是根据用户的实际需求开发的,贴近生活。从管理员处获得的指定账号和密码可用于进入系统和使用相关的系统应用程序。管理员拥有最大的权限,其次是固定用户。管理员一般负责整个系统的运行维护和总体协调。
系统结构如图4-1所示。

图4-1系统结构图
4.2数据库设计
所有的网站设计但凡有数据都离不开数据库,数据库是所有项目想实现如数据获取,数据传输等功能的基石。只有合理化的数据库设计才能满足商业化的要求,数据库的主键外键连接方式特别的重要,尽量避免多对多的复杂性,字段名合理规范,且通俗易懂等,字段应根据业务进行设定,不允许操作多字段而对系统产生占用多余的内存[12]。
4.2.1数据库设计原则
设计原则自然就是要符合范式的要求,多表之间的关系要合理,理应符合系统的实际情况。
4.2.2数据库的概念设计
概念设计是将整体分为在地面上表达出来的单个个体。E-R图形象的连接了实体模型和概念模型。因此,E-R图需要根据数据库表和表字段进行合理设计,表达的概念知识点用图形描述,可以直观地让相应人员清楚,并分解整个E-R图[13]。我们通常表达不清晰没有概念的东西。但是通过E-R之间的联系,E-R模型法是对这种模糊概念的事务最简单、最常用的设计方法。
(1) 停车场实体属性图如下图4-2所示。

图4-2停车场实体属性图
(2) 固定停车实体属性图如下图4-3所示。

图4-3固定停车实体属性图
(3) 车辆出场实体属性图如下图4-4所示。

图4-4车辆出场实体属性图
(4) 临时用户车辆实体属性图如下图4-5所示。

图4-5临时用户车辆实体属性图
5.1系统前台模块实现
5.1.1系统首页页面实现
当人们打开系统的网址后,首先看到的就是首页界面。在这里,人们能够看到停车场管理系统的导航条,通过导航条导航进入各功能展示页面进行操作。系统首页界面如图5-1所示:

图5-1 系统首页界面
停车场:在停车场页面的输入栏中输入停车场名称进行查询,可以查看到停车场详细信息,并进行收藏操作,页面如图5-2所示:

图5-2停车场详情信息页面
个人中心:在个人中心页面可以更新个人详细信息,并根据需要对我的收藏进行收藏操作;如图5-3所示:

图5-3 个人中心界面
5.1.2固定用户模块实现
固定用户进入主页面,主要功能包括对个人中心、停车场管理、固定停车管理、固定用户出场管理、固定用户车辆管理等功能进行操作。固定用户主页面如图5-4所示:

图5-4 固定用户主界面
固定用户点击固定用户车辆管理。进入固定用户车辆页面输入车辆名称、车辆品牌和车牌号可以查询、新增或删除固定用户车辆列表,并根据需要对固定用户车辆信息进行查看详情、修改或删除操作。如图5-5所示:

图5-5固定用户车辆管理界面
5.1.3临时用户模块实现
临时用户进入主页面,主要功能包括对个人中心、停车场管理、临时停车管理、车辆出场管理、临时用户车辆管理等功能进行操作。临时用户主页面如图5-6所示:

图5-6 临时用户主界面
临时用户点击临时用户车辆管理。进入临时用户车辆页面输入车辆名称、车辆品牌和车牌号可以查询、新增或删除临时用户车辆列表,并根据需要对临时用户车辆信息进行查看详情、修改或删除操作。如图5-7所示:

图5-7临时用户车辆管理界面
5.2管理员功能实现
管理员登录,在登录页面正确输入用户名和密码后,点击登录进入操作系统进行操作;如图5-8所示。

图5-8 管理员登录界面
管理员进入主页面,主要功能包括对个人中心、固定用户管理、临时用户管理、停车场管理、临时停车管理、车辆出场管理、固定停车管理、固定用户出场管理、固定用户车辆管理、临时用户车辆管理、系统管理等进行操作。管理员主页面如图5-9所示:

图5-9 管理员主界面
管理员点击固定用户管理。进入固定用户页面输入用户账号可以查询,新增或删除固定用户列表,并根据需要对固定用户信息进行查看详情,修改或删除操作。如图5-10所示:

图5-10固定用户管理界面
管理员点击临时用户管理。进入临时用户页面输入用户账号可以查询,新增或删除临时用户列表,并根据需要对临时用户信息进行查看详情,修改或删除操作。如图5-11所示:

图5-11临时用户管理界面
管理员点击停车场管理。进入停车场页面输入停车场名称可以查询,新增或删除停车场列表,并根据需要对停车场信息进行查看详情、临时停车、固定停车、修改、查看评论或删除操作。如图5-12所示:

图5-12停车场管理界面
管理员点击临时停车管理。进入临时停车页面输入停车场名称、区域和车牌号可以查询或删除临时停车列表,并根据需要对临时停车信息进行查看详情、出场、修改或删除操作。如图5-13所示:

图5-13临时停车管理界面
管理员点击车辆出场管理。进入车辆出场页面输入停车场名称、区域、车牌号和选择是否通过可以查询或删除车辆出场列表,并根据需要对车辆出场信息进行查看详情,修改或删除操作。如图5-14所示:

图5-14车辆出场管理界面
管理员点击临时用户车辆管理。进入临时用户车辆页面输入车辆名称、车辆品牌和车牌号可以查询、新增或删除临时用户车辆列表,并根据需要对临时用户车辆信息进行查看详情,修改或删除操作。如图5-15所示:

图5-15临时用户车辆管理界面
源码无偿分享,文未领取
683

被折叠的 条评论
为什么被折叠?



