计算机毕业设计基于Android的校园网上拍卖平台12dbg9
(配套有源码 程序 mysql数据库 论文)本套源码可以先看具体功能演示视频领取,文末有联xi 可分享
在数字化时代,校园生活正逐渐被各种智能应用所改变。传统的校园交易方式往往依赖于线下交流或简单的社交媒体群组,效率低下且信息不透明。为了满足校园内日益增长的二手交易需求,同时提升交易的便捷性和安全性,开发一款校园网上拍卖平台显得尤为重要。该平台旨在通过技术手段,为学生提供一个高效、透明且安全的在线交易环境,同时促进校园资源的循环利用。
在系统设计方面,校园网上拍卖平台采用了Java语言和Spring Boot框架进行开发,结合MySQL数据库和B/S架构,确保系统的高效性和稳定性。平台的功能设计覆盖了用户、管理员和发布者的多方面需求,具体功能如下:
功能列表:
-
用户注册与登录:支持用户通过账号密码完成注册和登录。
-
个人信息管理:用户可以查看和修改个人资料,如姓名、联系方式、头像等。
-
竞拍商品管理:用户可以浏览竞拍商品的详细信息,包括商品编号、名称、类型、品牌、规格、起拍价、加价幅度等,并参与竞拍或出价。
-
商品搜索与筛选:用户可以通过关键词搜索或筛选功能快速找到感兴趣的竞拍商品。
-
留言板功能:用户可以在留言板上发表留言或回复他人留言,支持上传图片。
-
校园论坛:用户可以发布帖子、参与讨论,分享校园生活或交易经验。
-
订单管理:用户可以查看自己的竞拍记录和订单状态,管理员可以管理订单信息。
-
收藏功能:用户可以收藏感兴趣的竞拍商品,方便后续查看。
-
发布者管理:发布者可以发布竞拍商品,管理自己的商品信息。
-
管理员管理:管理员可以对用户、发布者、竞拍商品、订单等进行管理,维护平台的正常运行。
-
消息通知:系统会向用户推送竞拍成功、出价提醒、订单状态更新等通知。
通过以上功能,校园网上拍卖平台不仅为学生提供了一个便捷的二手交易渠道,还通过信息透明化和管理规范化,提升了交易的安全性和信任度。平台的开发充分考虑了用户体验和管理效率,旨在为校园生活注入新的活力,推动校园二手市场的健康发展。
注:完成的毕业设计程序以下面的的环境软件、功能图和界面为准。
系统所需要的环境软件:idea、eclipse+mysql5.7、8.0+Navicat+JDK1.8+tomcat7.0
2.5系统流程分析
(1)个人信息流程图
用户在成功进入系统以后,可以获得用户账号、用户姓名等个人信息。获得个人信息的流程见图2-4所示。

图2-4个人信息流程图
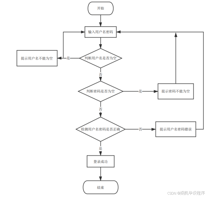
用户进行登录操作的流程图如图2-5。

图2-5 用户登录界面流程图
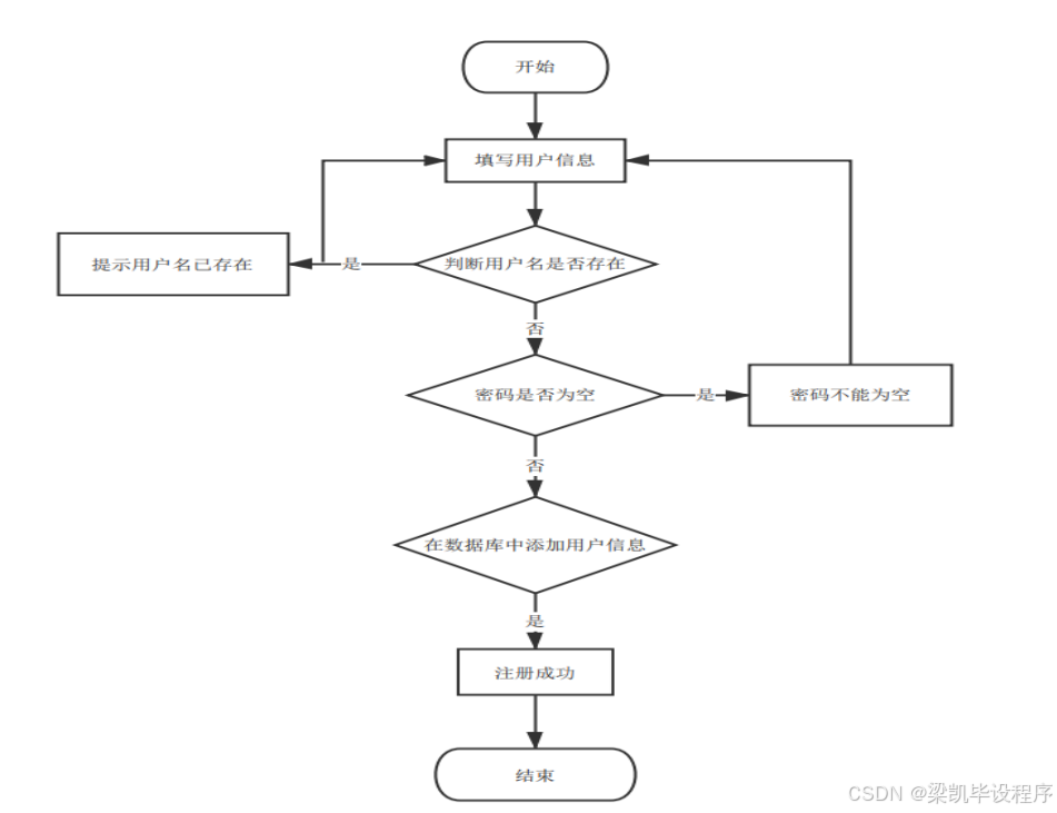
用户进行注册操作的流程图如图2-6。

图2-6 用户注册流程图
&n

最低0.47元/天 解锁文章

被折叠的 条评论
为什么被折叠?



