软件介绍
Beremiz是一个开源的、符合IEC 61131-3标准的软件PLC编程环境,为工程师们提供了丰富的编程功能、友好的界面以及强大的调试能力,极大地提高了工业自动化项目的开发效率和程序稳定性。

功能描述:
- 1.多样的编程语言支持:Beremiz支持五种主流的编程语言,包括IL、ST、LD、FBD和SFC,使工程师可以根据项目需求选择最适合的编程方式。
- 2.强大的调试功能:Beremiz提供强大的调试和模拟功能,工程师可以在不连接实际硬件的情况下对程序进行详尽的测试和调整,降低了开发成本,提高了开发效率。
- 3.跨平台能力:Beremiz可以在Windows和Linux操作系统上运行,采用Python、C、C++等跨平台语言编写,确保了稳定性和可扩展性,提供了稳定的编程体验。

功能特点:
- 1.友好的用户界面:Beremiz的图形化用户界面易于操作,工程师能够轻松地创建和编辑PLC程序,提高了编程的灵活性。
- 2.通信协议支持:支持多种通信协议,如ModBus、EtherCAT、CANopen等,实现与各种设备和系统的无缝集成,提升了系统的灵活性和可扩展性。
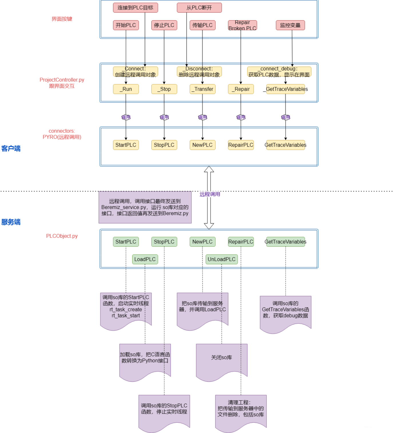
- 3.分布式系统调用:通过TCP连接和数据序列化,Beremiz实现了远程调用的功能,使工程师能够轻松调用其他服务器上的函数和方法,进一步提升了系统的扩展性。
使用场景:

- 1.工业自动化项目:Beremiz适用于各种工业自动化项目,提供丰富的编程功能和调试工具,帮助工程师们快速开发稳定可靠的PLC程序。
- 2.跨平台开发:由于Beremiz支持跨平台运行,工程师们可以在不同操作系统下进行编程,适用于需要多平台支持的项目。
- 3.远程调用需求:对于需要远程调用其他系统功能的项目,Beremiz的分布式系统调用功能提供了便利的解决方案,增加了系统的灵活性和扩展性。
Beremiz作为一个功能强大的软件PLC编程环境,为工程师们提供了丰富的功能和工具,帮助他们有效地开发和管理自动化项目,提升了工作效率和项目稳定性。
作者介绍:
90后资深架构师,深耕工业可视化,数字化转型,深度学习技术在工业中的应用。深入研究Web3D,SCADA ,深度学习开发应用。开发语言技能JAVA/C#/Python/Golang/Vue3/TypeScript, 关注【工业可视化】带你一起学~

Beremiz是一个支持多种编程语言、具备强大调试功能的开源PLC编程环境,可在Windows和Linux上运行。其友好的界面、通信协议支持和分布式调用功能,广泛应用于工业自动化项目,提高开发效率和项目稳定性。
1025





