问题:将Sketchup中导出的su模型,导入arcgis并得到面shp文件,进而获取各建筑的高度、面积等信息。
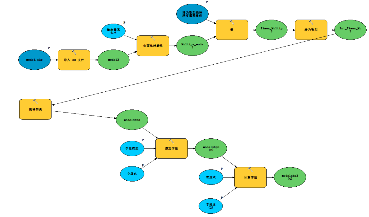
思路: (1)导入arcgis得到多面体
(2)转为面shp文件
(3)计算高度/面积等
1、【3D Analyst工具】【转换】【由文件转出】【导入3D文件】(在此步骤之间,建议先建立一个用于储存过程文件的数据库)



【打开属性表】,此时模型的属性信息如图:

2、【转换工具】【转为栅格】【多面体转栅格】


注: 输出像元大小可根据需要调整。

3、【乘】运算(下边建议使用搜索工具查找相关分析工具,当然也可用【栅格计算器】工具进行此操作,目的是在【转为整型】后保持数据精度)


注: 这个因精确到小数点后一位,故乘10;若两位,则乘100。
4、【转为整型】(为下边的【栅格转面】做准备)

5、【栅格转面】

注:一定注意勾选【简化面】

此时,就得到了面shp文件
6、【添加字段】

7、计算字段,使用【字段计算器】

此处对应上文的【乘】运算,相应的÷10,可对应需要调整
打开属性表,即可看到每个建筑对应的高度信息(也可以根据需要对shp文件进行融合等等一系列操作)



模型已上传百度网盘,须根据需要修改参数,请关注公众号,发送"SUtoSHP"。

Sketchup模型导入ArcGIS获取建筑信息

418

被折叠的 条评论
为什么被折叠?



