摘要
在日常的生活和工作中, 住宅与部门的安全防范、单位的文件档案、财务报表以及一些个人资料的保存多以加锁的办法来解决。若使用传统的机械式钥匙开锁,人们常需携带多把钥匙, 使用极不方便, 且钥匙丢失后安全性即大打折扣。具有防盗报警等功能的电子密码锁代替密码量少、安全性差的机械式密码锁已是必然趋势。随着科学技术的不断发展,人们对日常生活中的安全保险器件的要求越来越高。为满足人们对锁的使用要求,增加其安全性,用密码代替钥匙的密码锁应运而生。密码锁具有安全性高、成本低、功耗低、易操作、记住密码即可开锁等优点。
目前使用的电子密码锁大部分是基于单片机技术,以单片机为主要器件,其编码器与解码器的生成为软件方式。
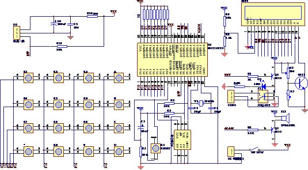
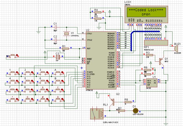
本系统由STC89C51单片机系统(主要是STC89C51单片机最小系统)、4×4矩阵键盘、LCD1602显示和报警系统等组成,具有设置、修改六位用户密码、超次报警、超次锁定、密码错误报警等功能(本设计由P0口控制LCD显示,密码正确显示OPEN! 密码错误显示error!超过三次输入错误自动锁定。由P1口控制矩阵键盘含有0-9数字键和A-D功能键。)。除上述基本的密码锁功能外,依据实际的情况还可以添加遥控功能。本系统成本低廉,功能实用。
目录
第一章 绪论
第二章 总体设计方案的确定
第三章 系统硬件设计
第四章 系统软件设计
第五章 系统制作及调试
第六章 结论
参考文献
附录一 原理图
附录二 仿真图
附录三 电子密码锁程序源代码
第一章 绪论1.1、课题背景和意义
随着电子技术和计算机技术的飞速发展,单片机性能不断完善,性能价格比显著提高,技术日趋完善。由于单片机具有体积小、重量轻、价格便宜、功耗低、控制功能强及运算速度快等特点,因而在国民经济建设、军事及家用电器等各个领域均得到了广泛的应用。本设计利用单片机及附加电子元器件实现数据采集和控制算法,来完成某一实际功能,检验并提高同学对整体电路设计和把握能力,了解单片机系统设计流程,以及电路板的实际制作和调试能力。同时也加强对数字电路、单片机和微机原理等课程知识的实际应用能力,也为同类产品的进一步发展奠定理论和实践基础。
随着人们生活水平的提高和安全意识的加强,对安全的要求也就越来越高。锁自古以来就是把守护门的铁将军,人们对它要求甚高,既要安全可靠的防盗,又要使用方便,这也是制锁者长期以来研制的主题。随着电子技术的发展,各类电子产品应运而生,电子密码锁就是其中之一。据有关资料介绍,电子密码锁的研究从20世纪30年代就开始了,在一些特殊场所早就有所应用。这种锁是通过键盘输入一组密码完成开锁过程。研究这种锁的初衷,就是为提高锁的安全性。由于电子锁的密钥量(密码量)极大,可以与机械锁配合使用,并且可以避免因钥匙被仿制而留下安全隐患。电子锁只需记住一组密码,无需携带金属钥匙,免除了人们携带金属钥匙的烦恼,而被越来越多的人所欣赏。电子锁的种类繁多,例如数码锁,指纹锁,磁卡锁,IC卡锁,生物锁等。但较实用的还是按键式电子密码锁。
20世纪80年代后,随着电子锁专用集成电路的出现,电子锁的体积缩小,可靠性提高,成本较高,是适合使用在安全性要求较高的场合,且需要有电源提供能量,使用还局限在一定范围,难以普及,所以对它的研究一直没有明显进展。
目前,在西方发达国家,电子密码锁技术相对先进,种类齐全,电子密码锁已被广泛应用于智能门禁系统中,通过多种更加安全,
更加可靠的技术实现大门的管理。在我国电子锁整体水平尚处于国际上70年代左右,电子密码锁的成本还很高,市场上仍以按键电子锁为主,按键式和卡片钥匙式电子锁已引进国际先进水平,现国内有几个厂生产供应市场。但国内自行研制开发的电子锁,其市场结构尚未形成,应用还不广泛。国内的不少企业也引进了世界上先进的技术,发展前景非常可观。希望通过不断的努力,使电子密码锁在我国也能得到广泛应用
1.2、电子密码锁发展趋势
电子密码锁应用于金融业,其根本的作用是“授权”,即被“授权”的人才可以存取钱、物。广义上讲,金融业的“授权”主要包括以下三种层次的内容:1、授予保管权,如使用保管箱、保险箱和保险柜;2、授予出入权,如出入金库、运钞车和保管室;3、授予流通权,如自动存取款。目前,金融行业电子密码锁的应用主要集中在前两个层面上。下面将介绍几种在金融行业中使用较多的电子密码锁以及它们的技术发展方向。当然,以上所说的授权技术再高超,都必须由精良的“锁具”担当承载结构部件,实现开启、闭锁的功能,而且承担实体防护作用,抵抗住或尽量延迟破坏行为,让电子密码锁“软、硬不吃”。一般情况下,锁具防盗的关键是锁身外壳、闭锁的部件的强度、锁止型式、配合间隙和布局。提高电子密码锁之防护能力的必然途径是报警,在金融业的许多场所有人值守、有电视监控,具有报警功能,可以综合物理防范和人力防范两种作用。报警的前提是具备探测功能,根据电子密码锁的使用场所和防护要求,可选择多种多样的探测手段。在中国的城市金融业中,实现联网报警已经成为对各金融网点的基本要求。根据国内外的实践经验,金融业实行安全防范风险等级很有必要,即依据使用的防盗报警器材的性能、安装布局和人员值守状况等,可以评估被防护物或区域的防护能力,得出风险等级,其中,电子密码锁的性能至关重要。
由于数字、字符、图形图像、人体生物特征和时间等要素均可成为钥匙的电子信息,组合使用这些信息能够使电子密码锁获得高度的保密性,如防范森严的金库,需要使用复合信息密码的电子密码锁,这样对盗贼而言是“道高一尺、魔高一丈”。组合使用信息也能够使电子密码锁获得无穷扩展的可能,使产品多样化,对用户而言是“千挑百选、自得其所”。
第二章 总体设计方案的确定2.1 电子密码锁设计的具体要求
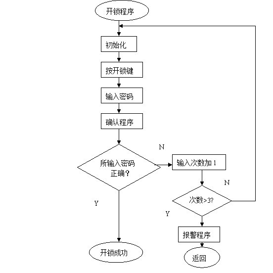
(1)本设计为了防止密码被窃取要求在输入密码时在LCD屏幕上显示*号。
(2)设计开锁密码位六位密码的电子密码锁。
(3)能够LCD显示在密码正确时显示OPEN,密码错误时显示 ERROR,输入密码时显示INPUT PASSWORD。
(4)实现输入密码错误超过限定的三次电子密码锁定。
(5)4×4的矩阵键盘其中包括0-9的数字键、*、#和A-D的功能键
(6)本产品具备报警功能,当输入密码错误时蜂鸣器响并且LED灯亮。
- (7)密码可以由用户自己修改设定(只支持6位密码),修改密码之前必须再次输入密码,在输入新密码时候需要二次确认,以防止误操作 。
2.2总体设计方案选定
方案一:采用数字电路控制。
用以74LS112双JK触发器构成的数字逻辑电路作为密码锁的核心控制,共设了9个用户输入键,其中只有4个是有效的密码按键,其它的都是干扰按键,若按下干扰键,键盘输入电路自动清零,原先输入的密码无效,需要重新输入;如果用户输入密码的时间超过10秒(一般情况下,用户不会超过10秒,若用户觉得不便,还可以修改)电路将报警20秒,若电路连续报警三次,电路将锁定键盘2分钟,防止他人的非法操作。采用数字电路设计的方案好处就是设计简单但控制的准确性和灵活性差。故不采用。
方案二:采用一种是用以STC89C51为核心的单片机控制方案。
选用单片机STC89C51 作为本设计的核心元件,利用单片机灵活的编程设计和丰富的IO端口,及其控制的准确性,实现基本的密码锁功能。在单片机的外围电路外接输入键盘用于密码的输入和一些功能的控制,外接LCD1602显示器用于显示作用。其原理如下图2.1所示:

图2.1 单片机控制密码锁原理图
可以看出方案二控制灵活准确性好且保密性强还具有扩展功能,根据现实生活的需要此次设计采用此方案

最低0.47元/天 解锁文章
3726

被折叠的 条评论
为什么被折叠?



