Metabolic dependencies drive species co-occurrence in diverse microbial communities
PNAS 2015 9+
European Molecular Biology Laboratory
Points:
使用了800 communities进行ModelSEED pipeline得到resource competition and metabolic exchanges
发现在多种群落中存在metabolically interdependent groups
列举co-occurring subcommunities中的flux-balanced metabolic exchanges,预测可能存在交换的代谢物
结论:代谢依赖是造成物种共存的主要驱动
co-occurring subcommunities
Fisher’s exact test, false discovery rate (FDR) 0.01
群落中物种门内及门间关系

代谢模型构建
单物种代谢模型重构:ModelSEED pipline,用mixed-integer linear programming (MILP)校正
多物种代谢模型构建:参考文献Metabolic modeling of a mutualistic microbial community using IBM ILOG CPLEX solver
代谢互作
衡量代谢互作:metabolic interaction potential (MIP)
MIP = M-I
M:对于一个没有代谢互作的群体,生长所需最小物质数量
I:对于一个有代谢互作的群体,生长所需最小物质数量

资源竞争程度
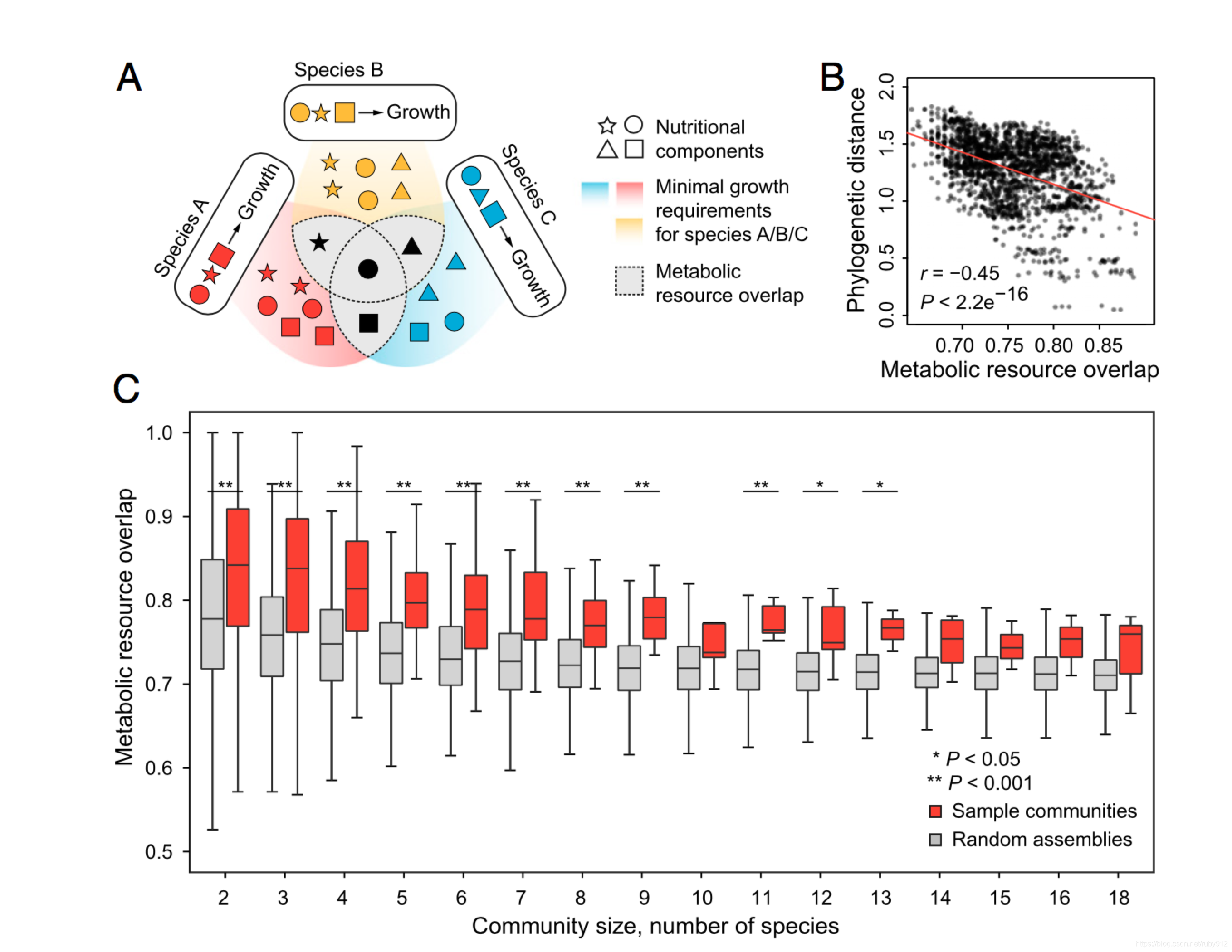
衡量resource competiton程度:metabolic resource overlap (MRO),意思是群落中所有成员生长所需最少营养物之间的最大可能交集


cross-feeding plasticity
衡量cross-feeding plasticity:species metabolic interaction analysis(SMETANA), a mixed-integer linear programming method
B–>produced m–>A
A对于m的生长依赖由三个分值决定:
(i) species coupling score (SCS):在群体中,A的生长对于B物种存在与否这一条件的依赖程度
(ii) metabolite uptake score (MUS):A的生长对于其他物种分泌物m的依赖程度
(iii) metabolite pro- duction score (MPS):B物种是否产生m(值为0/1)
研究发现,代谢依赖在多种群落的微生物共存中起着核心作用。通过对800个群落使用ModelSEEDpipeline进行代谢模型构建,揭示了物种间的代谢互依和资源竞争。代谢互作潜力(MIP)和代谢资源重叠(MRO)作为关键指标,显示了物种间的代谢交互和资源需求。此外,通过SMETANA分析,量化了跨喂养的灵活性,深入理解了微生物群落内部的动态平衡。
9473

被折叠的 条评论
为什么被折叠?



