基于stm32的实验室环境监测系统研究与设计
摘要
为了满足实验环境实时监控的需求,设计以stm32f103c8t6微控制器为核心,集成环境传感器、功能按键、OLED显示、LED灯等,实现对温度、湿度和可燃气体的实时检测,从而达到对实验环境的实时监控目的。传感器通电后检测实验室环境数据,经过外部电路转换并由STM32处理后,将显示数据输出至显示屏,并向LED灯和蜂鸣器发出报警提示。显示屏显示环境数据及报警气体源提示,同时开启LED灯和蜂鸣器进行混合报警和多重报警,提醒实验室研究人员。系统采用USB或电池供电,具有便携性,便于随时随地进行监控。
关键词
环境监测;单片机;有毒气体;火灾报警
1 引言
实验室是进行实验测试的场所。实验室是科学的摇篮、科学研究的基地、科技发展的源泉,在科技发展中起着至关重要的作用。在正常的实验室管理过程中,管理人员需对各个实验室的环境进行繁琐的巡查,但这种工作方式耗时且无法全天候运行。当实验设备使用的气体意外泄漏时,若未能及时处理气体且未及时警示人员,将对实验室研究人员的人身安全造成危害。此外,实验室中存在大量会产生热量的设备和仪器,如果日常维护不到位,容易引发火灾并造成损失。
目前,实验室环境监测系统所需的电子传感技术已经非常成熟,其灵敏度、精度和响应速度已远超传统检测仪器。随着材料技术、电子技术、通信技术和计算机技术的快速发展,电子传感技术也得到了进一步推动。
基于上述分析,提出了一种基于stm32的实验室监控系统,以控制核心设计与开发,完成相应的实物制作,实现功能应用以及对受控环境对象的控制与监控。监控实验结果表明,该系统能够有效检测实验室环境信息,分析当前环境安全程度,对实验室环境安全的预防和改进具有重要意义。
2 系统设计
本系统的功能设计如图1所示,包括:环境数据采集、单片机数据分析与处理、功能选择、蜂鸣器声音、闪光报警。
系统以STM32F103C8T6单片机作为控制核心,集成了温湿度传感器、烟雾传感器和火焰传感器四种环境监测因子检测传感器,用于获取环境数据。采用LED灯和蜂鸣器作为报警装置,使用OLED液晶屏对环境信息进行数字和图形化显示,实现了对实验室环境的综合分析和实时监控。
根据设计方案,选用温湿度传感器DHT11和有害气体(氨气、硫化物、苯蒸气)传感器mq‐135构建传感器电路,检测环境中的温湿度及有害气体数据,并将其发送至STM32[5]。传感器DHT11采用数字输出形式,传感器mq‐135采用模拟+数字混合输出模式。STM32将处理后的传感器数据输出至OLED显示屏,同时向蜂鸣器和LED灯输出报警信号。显示部分选用0.96英寸128*64分辨率OLED液晶屏作为系统的显示输出。
3 硬件设计
STM32F103C8T6用作系统的核心控制,是STM32系列的一款中容量增强型微控制器,它基于32位ARM内核,具有64KB存储容量,最高工作频率为72MHz微控制器。它包含USB、CAN、7个定时器、两个12位模数转换器、7通道DMA控制器[7],,最多支持37个I/O端口和9个通信接口,电压为2V‐3.6V,支持SWD和JTAG接口,工作温度为‐40°C至85°C。它不仅可以使用寄存器进行编程,还可以使用官方用于编程的库文件,不仅方便编程,而且更容易移植。
该系统的硬件设计包括:STM32F103C8T6最小系统电路和数据采集电路,其中最小系统电路由微控制器电路、时钟电路和复位电路组成。包括温湿度数据采集电路、有害气体数据采集电路、火焰光源采集电路、OLED液晶显示电路、报警指示电路、功能键电路(阈值设置电路)和电源电路。系统框图如图2所示。
3.1 时钟电路
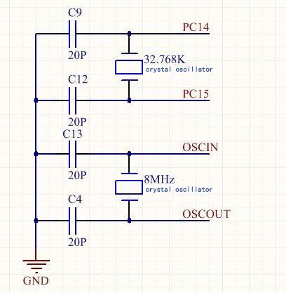
stm32f103c8t6 微控制器的默认系统CPU时钟为内部8 MHz RC振荡器。时钟电路图如图3所示。
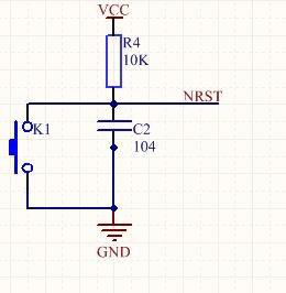
3.2 复位电路
当微动开关K1被按下时,NRST引脚电平被拉低,触发微控制器。当STM32处于复位状态时,所有内部寄存器将被初始化。
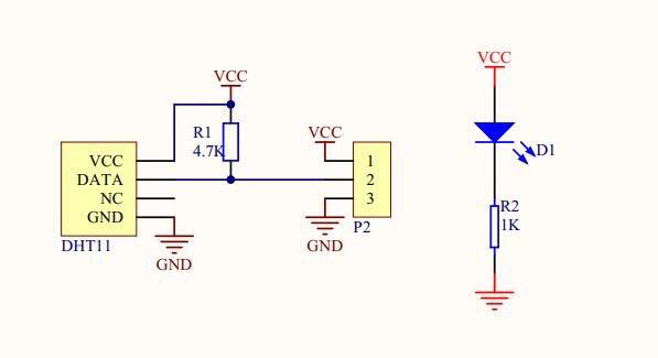
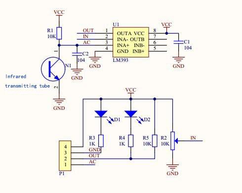
3.3 温湿度传感器DHT11
DHT11数字温湿度传感器是一种集成了电阻式湿度传感器和NTC温度测量元件的复合传感器,并与高性能8位单片机相连,实现校准数字信号输出。其专用的数字采集模块和温湿度传感技术使其具有可靠性高、耐用性强、稳定性好、响应速度快、抗干扰能力强、成本低、功耗低、体积小等优点[9]。该传感器具有较宽的感应范围,产品采用3引脚封装,连接方便。
温湿度传感器的电路如图5所示。
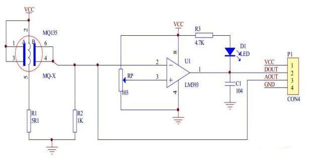
3.4 MQ‐135气体传感器
MQ‐135气体传感器采用气敏材料SnO2,可用于检测大气氨、硫化物、苯、烟雾及其他气体。这些气体在实验室中常见但危险且具有高毒性。当传感器所处环境中存在有害气体时,传感器内部的电导率将随着有害气体浓度的增加而上升,对应输出电压或气体浓度的数字信号。温湿度传感器电路如图6所示。
3.5 火焰传感器
以下是火焰传感器的主要参数:(1)可探测火焰的光源波长范围为760nm至1100nm;(2)检测角度约60°;(3)灵敏度可调;(4)火焰检测距离可调节,有效距离约1米以内;(5)工作电压3.3V‐5V;(6)输出形式:模拟电压输出 + 数字高低电平输出。
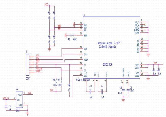
3.6 显示电路
本设计所使用的OLED屏幕为四针IIC接口类型。与七针OLED屏幕的SPI/IIC接口类型相比,四针OLED屏幕的四针IIC接口相对简单,仅有两条信号线。其四个引脚配置如下:(1) GND电源地;(2) 正VCC电源(3~ 5.5V);(3) SCL OLEDD0引脚,在IIC通信中为时钟引脚;(4) SDA OLED D1引脚,在IIC通信中为数据引脚。其原理图如图8所示。
3.7 电源电路
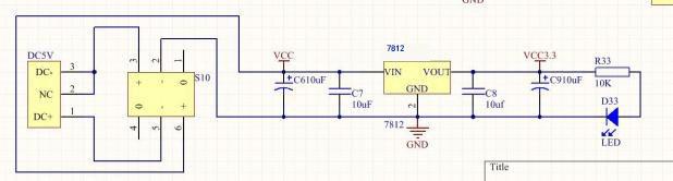
电源方案如图9所示。
VCC_5V:VDD_5V引脚为外部传感器(包括温湿度传感器、有害气体传感器、火焰传感器、OLED显示屏)提供电源。
Vcc_3.3v:Vcc_3.3v用于单片机和I/O端口的供电,以及报警电路和低功耗电路。
4 系统软件设计
本系统设计采用C语言程序模块化设计思想,进行软件编程,便于维护,易于实现。该系统的软件设计由以下模块组成:主程序、有害气体浓度检测部分、火灾检测部分、温湿度检测部分、报警响应部分和系统显示部分。系统设计软件编程主流程如图10所示。
4.1 显示模块编程
OLED显示屏在显示之前需要根据相关技术手册进行初始化,即定义引脚、写入工作模式指令,并设置显示模式指令。为了使其正常工作,必须严格按照顺序写入命令或显示数据。
在运行过程中,显示屏应显示温度、湿度、有害气体浓度和火源,并在实验室环境异常时进行异常显示。显示屏的工作过程如下:首先对其进行初始化,包括写入工作模式指令、显示模式指令、清屏指令以及重新定位显示指针;然后将显示数据写入其数据端口,将显示数据转换为字符图形显示。
程序流程图如图11所示。
4.2 温湿度数据采集
温湿度数据采集电路根据传感器的特性,采用串口与单片机进行机器通信。本系统设计的温湿度数据由温湿度传感器DTH11提供。DHT11模块可直接向微控制器输出数字量,因此省去了中间的模数转换器,直接将微控制器的I/O连接,节省了大量的设计时间。
4.3 有害气体浓度数据采集程序设计
使用mq‐135传感器模块检测有害气体浓度,该模块可输出数字电平和模拟电压。其中,数字输出可直接连接至单片机I/O接口;模拟电压接入模数转换器后,经转换得到的有害气体浓度数据可发送至微控制器。
4.4 火源检测程序 模数转换器
火焰传感器模块用于火源检测,与mq‐135类似,可输出模拟电压和数字电平。本设计采用数字电平输出模式,通过检测端口的高低电平状态来判断环境中是否存在火源。
4.5 报警响应程序
报警响应部分采用蜂鸣器响应与LED灯照明相结合的方式,作为单片机的报警响应部分。蜂鸣器电路采用有源蜂鸣器模块,低电平触发,直接连接至单片机的I/O端口。LED灯在串联一个电阻后连接至单片机I/O端口。单片机I/O在正常情况下保持高电平,当外部环境异常时拉低电平,从而实现LED灯的导通。流程图如图12所示。
5 系统调试与仿真
5.1 软件调试
本系统基于Keil uVision5开发单片机控制程序。系统程序编译后,也用于程序的调试仿真。以下内容介绍并说明工作过程。
要完成程序,需要进行编译,检查程序中的语法错误并生成可执行文件。如果程序通过编译且显示0个错误,说明C语言语法正确,编译正常。如果出现错误,则说明程序存在问题,需要根据编译状态栏中的错误信息进行修改,直到没有错误信息为止。在软件中,该方法是点击Project后刷新并显示界面。
用鼠标左键单击所有目标文件。注意状态栏底部的构建信息。如果有错误,按照提示修改程序,直到调试无错误(0个错误(r s))。
5.2 硬件调试
实验室环境检测设备的开发与生产如图13所示。在实验室环境中对设备的所有功能进行验证和测试,包括检测功能、报警功能和显示功能。实验结果表明,该设备能够良好地检测实验室环境,并在发生火灾或有毒气体时自动发出报警。
6 结论
基于STM32单片机的实验室环境监测系统的研究与设计已基本完成。该系统已全面满足预先设定的要求,基本实现了系统功能。上电后可直接运行、检测和显示。与其他监控系统相比,我们的监控系统具有较大的创新性:首先,在考虑成本时,尽可能选用价格较低但功能足够的传感器;其次,在考虑整个系统功耗时,采用了功耗更低、显示效果更好的OLED;更重要的是,在考虑系统灵活性时,采用阈值设置方案,使系统能够适应环境条件更为复杂的多个实验室,而不局限于一两个特定实验室,从而大大增强了系统的适用性。此外,混合报警和多重报警能很好地达到提醒实验室研究人员的目的。系统可通过USB或电池供电,具有便携性,方便随时随地进行监测。
4万+

被折叠的 条评论
为什么被折叠?



