先上图,认识每一项。

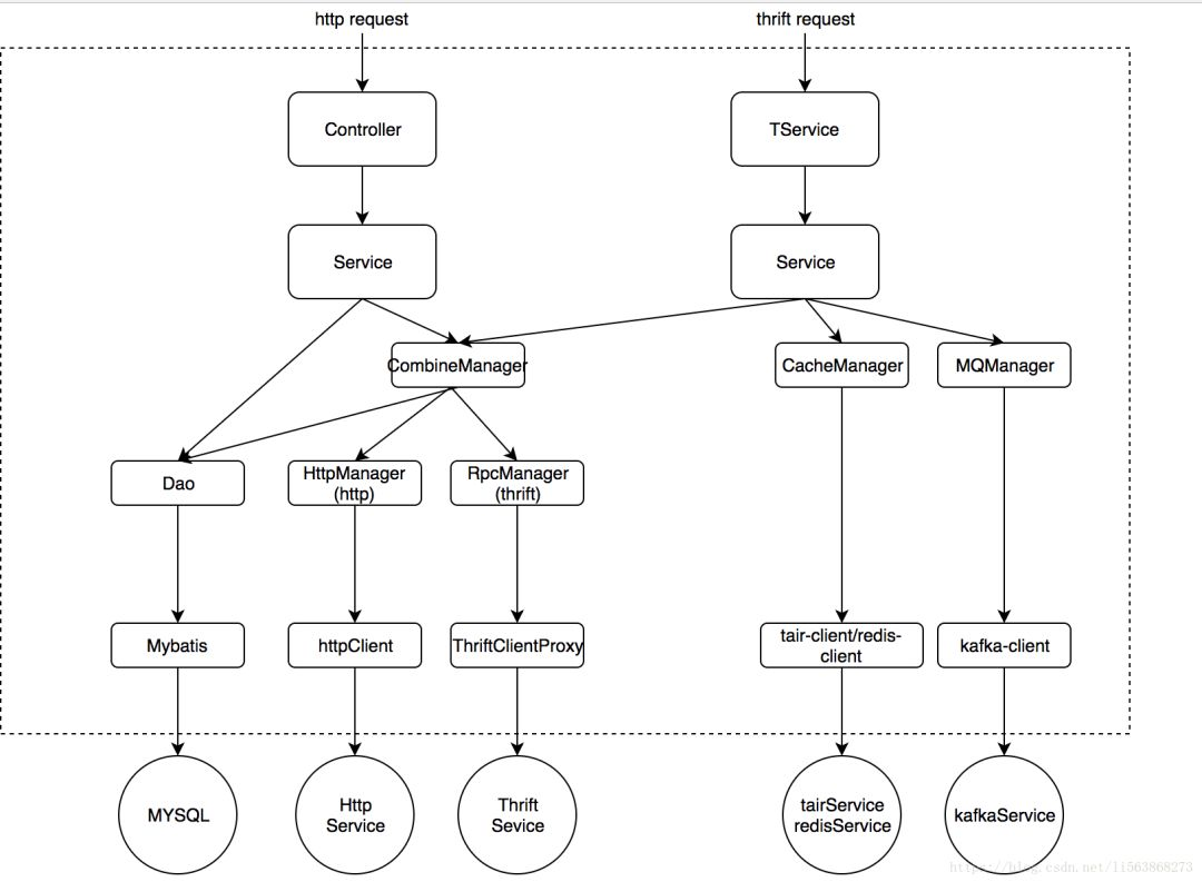
首先可以看到,虚线外的部分主要是外部的请求、数据库、各种服务。
http request就是常见的来自Web端的请求。thrift request不知道的朋友有必要了解一下,thrift是facebook的中间件项目,一般是程序对程序静态的数据交换,对于大型系统中的内部大量的数据传输相对于JSON和xml无论在性能、传输大小上有明显的优势。
Controller直译是控制台,前后端的数据模型会在这里进行交互,进行数据的校验与处理,承前启后视为掌控全局。前端的请求在校验处理完毕后,如果有业务操作,则交给service层进行相应的逻辑处理。如果service需要与数据库的支持,则调用DAO层来获取与存储数据,所以DAO层里面也是service,不过是用来和数据库交互的。了解数据库的话就会知道,只与数据持久层进行交互式效率最高的,是我们业务中追求的;这里我们用了基于持久层的MyBatis(plus)来简化代码,它支持定制化 SQL、存储过程以及高级映射。我个人喜欢用MyBatis支持我所有的单表查询,在复杂的连表查询中我倾向自己编写mapper,这样在查询发生变化和优化的时候更方便修改、性能也更好。这样做的缺点就是数据库发生变更时可能要修改的量会大。我主要技术方向是数据分析,所以我还是更倾向于优化数据模型来避免复杂的查询。图中的Manager大部分是自带的,我认为是在涉及性能问题是才需要去深入。
在阿里巴巴编码规约:
-
DO(Data Object):与数据库表结构一一对应,通过DAO层向上传输数据源对象。
-
DTO(Data Transfer Object):数据传输对象,Service或Manager向外传输的对象。
-
BO(Business Object):业务对象。由Service层输出的封装业务逻辑的对象。
-
AO(Application Object):应用对象。在Web层与Service层之间抽象的复用对象模型,极为贴近展示层,复用度不高。
-
VO(View Object):显示层对象,通常是Web向模板渲染引擎层传输的对象。
-
Query:数据查询对象,各层接收上层的查询请求。注意超过2个参数的查询封装,禁止使用Map类来传输。
懂英文的朋友建议记住英文全称,这样它会在你的记忆宫殿里更加形象化,在初期的编程中架构就非常清晰,比如看到大佬的Vo文件,自动默念View Object,视觉 对象,目的就一目了然了。我第一次看到各种O的时候就非常的晕。这里忍不住提一嘴,工作的时候虽然重在代码能力但是面试的时候就“考概念”。概念一次次的加深印象不但会让人设计架构时更有章法还会给面试带来实质的好处。
全文参考:zangcunmiao的博客园
本文详细介绍了软件架构中的Controller、Service、DAO层以及各种数据对象(DO、DTO、BO、AO、VO)的角色和用途。强调了在大型系统中ThriftRequest的高效数据交换,MyBatis在数据库交互中的使用,以及如何根据业务需求选择合适的数据模型。同时,文章提及了阿里巴巴编码规约,并提醒开发者理解并记忆这些概念对于架构设计和面试的重要性。
1078

被折叠的 条评论
为什么被折叠?



