先忽略构建中的细节,先对主流程有个大致了解。
如下图所示(方形:表示文件,菱形:表示操作)
- 整个构建分为两个主要操作:编译(Compile)、打包(APK Package)
- 编译 :编译器(Compiler)通过编译 源码 、AIDL文件 、资源文件 、依赖包,最终生成Dex文件和编译后的资源文件。
- 打包 :打包器(APK Packager)利用签名文件(KeyStore)和上一步编译过程中生成的Dex文件、编译后的资源文件打包成最终的APK文件。
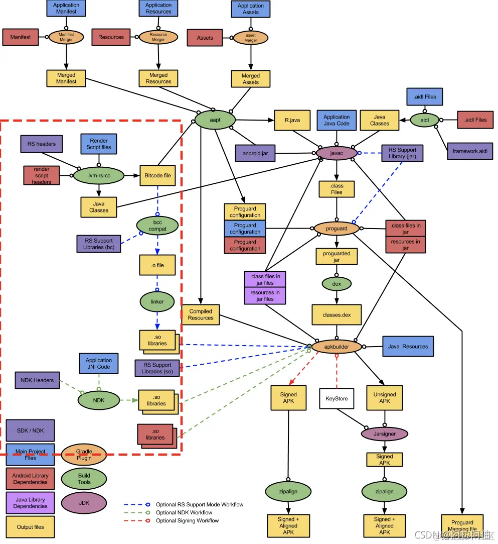
(方形:表示文件,椭圆:表示工具及操作)
上面这张图,显示了更为详细的构建流程。以虚线为界,前半部分描述了 编译流程 ,后半部分则描述了 打包流程。
下面具体分析构建流,分为七步(其中编译1-4、打包5-7):
- 使用aapt工具,编译res/文件,生成编译后的二进制资源文件(.ap_文件)、R.java文件。(目前新版使用aapt2工具,R.java也替换成了R.jar)
- 使用aidl工具,根据aidl文件生成对应的Java接口文件
- 使用*Java Compiler工具,Java Compiler(俗称javac)将R.java、项目中的代码、Aidl接口文件编译成.class文件。
- 使用dex工具,将上一步产生的.class文件和第三方依赖中的.class编译成.dex文件。(目前新版使用d8工具)
- 使用apkbuilder工具,将编译后的资源(.ap_文件)、dex文件及其他资源文件(例如:so文件、asset文件等),压缩成一个.apk文件。
- 使用Jarsigner工具,读取签名文件,对上一步中产生的apk文件进行签名,生成一个已签名的apk文件。
- 使用zipalign工具,对已签名的apk文件进行体积优化(只有v1签名才有这一步,v2签名的apk会在zipalign后签名被破坏)。

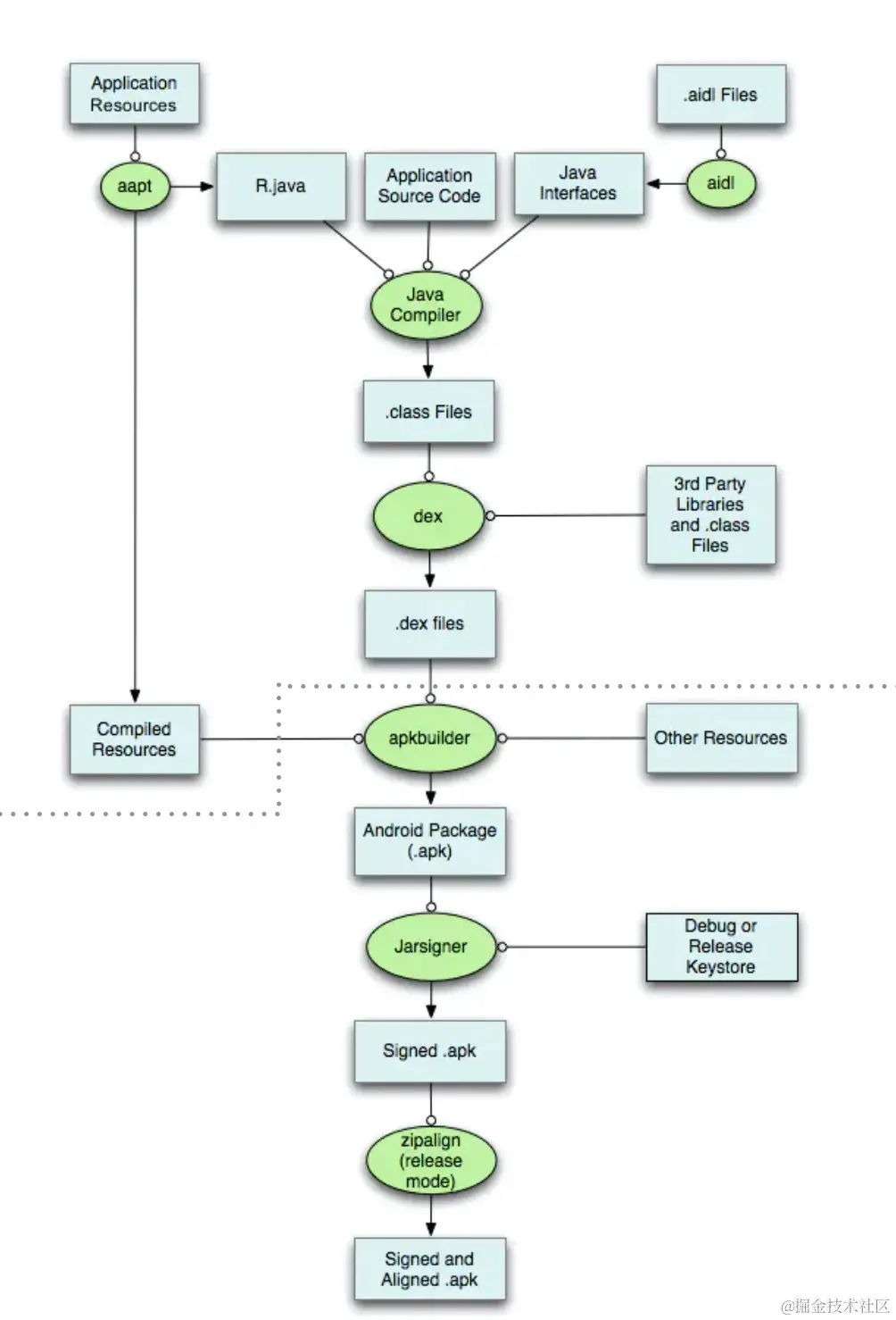
可以参照第二张图中所展示的图片来解读这张流程图。
以椭圆(工具及操作)为线索,按照之前说的构建流程来理解此图。aapt、aidl、javac、dex、apkbuilder Jarsigner、zipalign是不是很熟悉?左边这一大块是关于Render Script、ndk编译的,我们暂时可以将其忽略(相信你读完本篇后不忽略的情况下,也可以自己分析了),只知道它提供.so文件和部分Java文件。
首先,看看左下角,椭圆操作分为三种:Gradle插件提供(由task完成)、Build工具提供、JDK自带
以aapt为例,深入分析更详细的构建流程:
在aapt之前,Gradle插件中的各类Merge类的Task会对Manifest、Res、Assets进行合并,这些被合并的资源可能来自于项目内部、android.jar、arr等第三方。这些合并后的文件作为输入文件,在经过appt编译后,编译后的资源文件、R.java文件,同时aapt也负责合并产生各类的混淆文件。
另外,在javac与dex操作之间多了一个proguard(混淆),proguard读取.class文件,生成混淆后的.class文件,交给dex(或d8)。
当我们点击运行的时候gradle是怎么实现上述构建流程的?当我们运行assembleRelease命令进行打包时,咦?这一串是啥玩意?对着上面分析的流程你就知道是啥玩意了。
//以下两个task是预编译工作,暂不关心
> Task :app:preBuild UP-TO-DATE
> Task :app:preReleaseBuild UP-TO-DATE
//aidl编译
> Task :app:compileReleaseAidl NO-SOURCE
//生成BuildConfig文件
> Task :app:generateReleaseBuildConfig
//编译Renderscrip,暂不关心(感兴趣的可以去探究Renderscrip)
> Task :app:compileReleaseRenderscript NO-SOURCE
//*
> Task :app:javaPreCompileRelease
//生成资源文件并合并
> Task :app:generateReleaseResValues
> Task :app:generateReleaseResources
> Task :app:createReleaseCompatibleScreenManifests
> Task :app:extractDeepLinksRelease
> Task :app:processReleaseManifest
> Task :app:prepareLintJar UP-TO-DATE
> Task :app:checkReleaseDuplicateClasses
> Task :app:desugarReleaseFileDependencies
> Task :app:mergeReleaseResources
//产生build/intermediates/compile_and_runtime_not_namespaced_r_class_jar/release/R.jar文件
> Task :app:processReleaseResources
//javac将java编译成Class文件
> Task :app:compileReleaseJavaWithJavac
//将资源文件编译并生成resource.arsc文件,并放入.ap_文件中(./app/build/intermediates/processed_res/release/out/resources-release.ap_)
> Task :app:compileReleaseSources
> Task :app:lintVitalRelease
//dex工具将.class文件编程传.dex文件
> Task :app:dexBuilderRelease
//合并非res/的资源文件及assets文件
> Task :app:mergeExtDexRelease
> Task :app:mergeReleaseShaders
> Task :app:compileReleaseShaders NO-SOURCE
> Task :app:generateReleaseAssets UP-TO-DATE
> Task :app:mergeReleaseAssets
> Task :app:processReleaseJavaRes NO-SOURCE
> Task :app:collectReleaseDependencies
> Task :app:sdkReleaseDependencyData
> Task :app:mergeReleaseJniLibFolders
> Task :app:mergeReleaseNativeLibs
> Task :app:stripReleaseDebugSymbols NO-SOURCE
> Task :app:mergeReleaseJavaResource
//合并.dex文件
> Task :app:mergeDexRelease
//将.dex文件、.ap_打包进以及非res资源文件打包进.apk文件中并签名
> Task :app:packageRelease
////使用zipalign对apk进行体积优化
> Task :app:assembleRelease
解到构建流程后,现在 放弃 自动构建apk,使用手动构建apk。步骤如下:
- 编译项目中的res资源文件(assets除外),生成对应二进制资源文件,并将这些二进制文件打包进res.zip文件中
$aapt2 compile -o build/res.zip --dir ./app/src/main/res - 将res.zip文件与sdk进行连接,生成.ap_文件(包含编译好的资源文件、manifest文件、arsc文件)和R.java文件,
$aapt2 link build/res.zip -I $ANDROID_HOME/platforms/android-21/android.jar --java build --manifest ./app/src/main/AndroidManifest.xml -o build/app-debug.ap_ - 将java文件编译成.class文件
$javac -d build -cp $ANDROID_HOME/platforms/android-21/android.jar com/*/.java - 将上一步中生成的.class文件编译成.dex文件
$d8 --output build/ --lib $ANDROID_HOME/platforms/android-21/android.jar build/com/example/application/*.class - 使用zip命令打包第(2)步中的.ap_资源文件与第(4)步中的.dex文件,打包成一个未签名的apk
$zip -j build/app-debug.ap_ build/classes.dex - 修改.ap_为.apk,并使用apksigner对apk进行签名
$apksign -ks ~/.android/debug.keystore build/app-debug.apk
aapt、aidl、javac、dex、apkbuilder Jarsigner、zipalign这些工具和Gradle插件的task是什么关系呢?
答:Gradle插件自动化构建的过程,就是在Task中直接或间接地调用这些手动打包过程中使用的工具。
至此APK的构建流程基本分析完毕,读者可以根据gradle插件的源码进一步了解gradle插件打包的具体操作。
可以在build.gradle文件中,写入如下代码,输出每个Task对应的类,然后查看Task的具体工作:
//build.gradle
gradle.taskGraph.whenReady {
it.allTasks.each { task ->
println("Task Name : ${task.name}")
task.dependsOn.each{ t->
println "-----${t.class}"
}
//def outputFileStr = task.outputs.files.getAsPath();
//def inputFileStr = task.inputs.files.getAsPath()
}
}
dependencies {
...
testImplementation "com.android.tools.build:gradle:4.0.0"
...
}
为什么运行时偶尔遇到第三方.so文件丢失, 刚才还好好的,突然又不行了?
//运行如下两条命令即可
$rm -rf ./app/build/intermediates/merged_native_libs
$rm -rf ~/.gradle/caches/build-cache-1
解释:当依赖第三方包时,第三方包首先被下载至~/.gradle/caches/modules-2这个缓存目录,然后解压到 ~/.gradle/caches/transforms-2/files-2.1文件中,最后将解压文件与项目中的文件进行合并,合并后在~/.gradle/caches/build-cache-1文件中将文件进行备份(以压缩包的形式进行备份,以备下次使用)。
.so在编译时会合并进 ./app/build/intermediates/merged_native_libs目录,.so丢失的大部分原因是由于合并出错导致,所以删除合并文件和备份文件,然gradle重新执行合并任务即可。

1199

被折叠的 条评论
为什么被折叠?



