Betaflight 中的 GPS 定位系统处理来自各个模块的 GPS 数据,并将其与其他传感器的数据相结合,以提供精确的位置估计和高度计算。该系统是导航功能、返航功能和高度控制的基础。
系统架构
GPS定位系统由GPS数据处理、传感器融合和位置估计组件组成,这些组件协同工作以提供精确的位置和高度信息。
GPS数据处理流程
核心数据结构

GPS状态机
GPS 系统通过状态机运行,该状态机负责初始化、配置和数据处理。
GPS初始化和配置
gpsInit()GPS系统由以下函数初始化:
- 设置数据结构和默认值
- 找到已配置的 GPS 串口
- 使用适当的设置打开串口
- 开始波特率检测过程
对于 MSP 和虚拟 GPS 提供商,无需进行串行配置,系统直接跳到初始化状态。
配置过程
根据GPS模块类型的不同,系统遵循不同的配置步骤:
UBLOX 配置
UBLOX 模块通过一系列 UBX 协议消息进行配置:

该过程的状态通过ubloxStatePosition_e定义每个配置步骤进行跟踪。
NMEA 配置
对于基于NMEA的GPS模块:
- 系统设置波特率
- 发送任何已配置的自定义命令
gpsConfig()->nmeaCustomCommands
GPS数据结构
GPS系统使用以下几种关键数据结构:
GPS解决方案数据
gpsSolutionData_t包含已处理后的GPS数据,其中包括:
- 位置(纬度、经度、海拔)
- 速度(地面速度、三维速度)
- 航向/标题
- 精度值的稀释
- 准确度估计
- 卫星数量
GPS状态数据
gpsData_t跟踪 GPS 系统的运行状态:
- 状态机的当前状态
- 统计数据(错误、超时)
- 配置状态
- 模块信息
卫星信息
GPS_svinfo_t提供每颗卫星的详细信息:
- 频道号
- 卫星识别
- 信号质量和强度
UBLOX协议实现
Betaflight 实现了对 UBLOX 协议的全面支持,并可在多个模块世代中进行版本特定的配置处理。
模块版本检测和配置

UBLOX 配置状态机
UBLOX 配置遵循以下定义的详细状态序列ubloxStatePosition_e:
| 状态 | 描述 | 功能 |
|---|---|---|
UBLOX_DETECT_UNIT | 检测模块版本 | ubloxSendPollMessage(MSG_MON_VER) |
UBLOX_SLOW_NAV_RATE | 设置慢速导航 | ubloxSetNavRate() |
UBLOX_MSG_DISABLE_NMEA | 禁用 NMEA 输出 | ubloxDisableNMEAValSet() |
UBLOX_SET_SBAS | 配置SBAS | ubloxSetSbas() |
UBLOX_SET_PMS | 设置电源模式 | ubloxSendPowerMode() |
UBLOX_MSG_NAV_PVT | 启用 PVT 消息 | ubloxSetMessageRate() |
UBLOX_ACQUIRE_MODEL | 设置导航模型 | ubloxSendNAV5Message() |
UBLOX_SET_NAV_RATE | 设置最终导航速率 | ubloxSetNavRate() |
VALSET 配置(M9+ 模块)
现代 UBLOX 模块采用 VALSET 方法进行配置:

消息速率配置
系统根据模块功能配置特定的消息速率:
- NAV-PVT:M8+模块的主要导航信息
- NAV-SOL:旧版模块的传统解决方案消息
- NAV-POSLLH:位置消息
- NAV-VELNED:速度信息
- NAV-SAT/SVINFO:卫星信息
GPS数据处理
数据接收与解析
GPS 数据处理管道处理多种协议类型,并通过全面的处理链维护状态。
GPS 更新处理
该gpsUpdate()函数src/main/io/gps.c71-85管理完整的 GPS 处理周期:
- 串行数据接收:从串行端口读取可用字节
gpsPort - 协议检测:根据协议将数据路由到相应的解析器
gpsConfig()->provider - 帧验证:验证校验和及消息完整性
- 解决方案更新:
gpsSolutionData_t gpsSol已更新新的位置数据 - 导航计算:计算衍生导航值
GPS解决方案数据
核心 GPS 数据存储在gpsSolutionData_t gpsSol包含以下内容的文件中:
- 位置:纬度、经度、海拔(厘米)
- 质量指标:HDOP、VDOP、PDOP 值乘以 100
- 精度:水平、垂直和速度精度(单位:毫米)
- 运动:地面速度、三维速度、地面运动轨迹
- 时间:GPS 时间和导航间隔
位置和高度估计
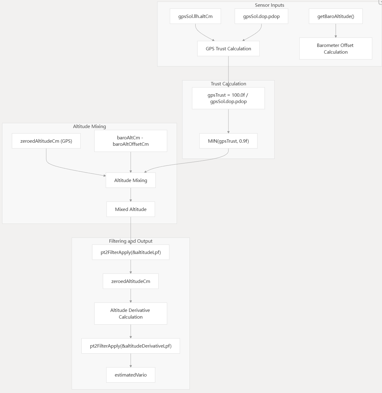
位置估计系统结合了 GPS 和气压计数据,通过提供精确的高度和垂直速度计算calculateEstimatedAltitude()。
高度融合算法

高度源配置
该系统支持多种高度估算模式positionConfig()->altitude_source:
| 模式 | 描述 | GPS使用情况 | 晴雨表使用情况 |
|---|---|---|---|
DEFAULT | 智能混合 | 主要(具有信任权重) | 备用方案和混合 |
BARO_ONLY | 仅气压计 | 没有任何 | 原始资料 |
GPS_ONLY | 仅限 GPS | 原始资料 | 没有任何 |
GPS信任度计算
GPS信任度是动态计算的。src/main/flight/position.c119-126基于:
- PDOP值:
gpsTrust = 100.0f / gpsSol.dop.pdop - 质量阈值:信任度上限为 90%,始终使用一些晴雨表数据
- 3D修复要求:如果没有有效的3D修复,信任度将降至0。
高度归零和偏移管理
该系统维护多个高度参考点:

- 已解除武装:收集并平滑偏移值,显示绝对高度
- 已启用:应用偏移量进行相对高度计算,连续估算
滤波和平滑
位置估计采用级联PT2滤波器以获得平滑的高度输出:
-
主要筛选条件:
pt2FilterApply(&altitudeLpf, zeroedAltitudeCm)- 截止频率:
positionConfig()->altitude_lpf / 100.0f赫兹 - 平滑高度估计
- 截止频率:
-
导数滤波器:
pt2FilterApply(&altitudeDerivativeLpf, zeroedAltitudeDerivative)- 截止频率:
positionConfig()->altitude_d_lpf / 100.0f赫兹 - 平滑垂直速度计算
- 截止频率:
配置选项
GPS系统通过以下gpsConfig_t结构进行配置:
| 范围 | 描述 | 默认 |
|---|---|---|
| 提供商 | GPS 提供商(NMEA、UBLOX、MSP、虚拟) | GPS_UBLOX |
| sbasMode | SBAS 模式(自动、EGNOS、WAAS、MSAS、GAGAN、无) | SBAS_NONE |
| 自动配置 | 启用/禁用自动配置 | GPS自动配置已开启 |
| 自动波特率 | 启用/禁用自动波特率检测 | GPS自动波特率关闭 |
| gps_ublox_acquire_model | 动态收购模型 | UBLOX_MODEL_STATIONARY |
| gps_ublox_flight_model | 飞行动态模型 | UBLOX_MODEL_AIRBORNE_4G |
| gps更新速率_赫兹 | GPS更新频率(赫兹) | 10 |
| gps_ublox_use_galileo | 启用伽利略卫星 | 错误的 |
| gps_set_home_point_once | 仅设置一次返航点 | 错误的 |
| gps_use_3d_speed | 使用三维速度而非地面速度 | 错误的 |
| sbas_integrity | 启用 SBAS 完整性 | 错误的 |
| gps_ublox_utc_standard | UTC时间同步标准 | UBLOX_UTC_STANDARD_AUTO |
| nmea自定义命令 | 自定义 NMEA 命令 | "" |
动态导航模型
UBLOX GPS 模块支持针对不同类型运动的不同动态模型:
| 模型 | 描述 | 用例 |
|---|---|---|
| UBLOX_MODEL_PORTABLE | 便携式应用程序 | 低动态手持设备 |
| UBLOX_MODEL_STATIONARY | 固定应用 | 固定位置、定时应用 |
| UBLOX_MODEL_PEDESTRIAN | 行人申请 | 步行,缓慢移动 |
| UBLOX_MODEL_AUTOMOTIVE | 汽车应用 | 陆地车辆应用 |
| UBLOX_MODEL_AT_SEA | 海洋应用 | 海事应用 |
| UBLOX_MODEL_AIRBORNE_1G | 以小于 1g 的加速度在空中飞行 | 低动力飞机 |
| UBLOX_MODEL_AIRBORNE_2G | 空中加速小于2g | 中等动力飞机 |
| UBLOX_MODEL_AIRBORNE_4G | 以小于 4g 的加速度飞行 | 高动力飞机 |
Betaflight默认UBLOX_MODEL_STATIONARY用于采集数据和飞行。UBLOX_MODEL_AIRBORNE_4G
SBAS 配置
卫星增强系统 (SBAS) 提供 GPS 校正数据以提高定位精度。Betaflight 支持:
| SBAS模式 | 描述 | 卫星 |
|---|---|---|
| SBAS_AUTO | 自动选择 | 所有可用卫星 |
| SBAS_EGNOS | 欧洲GNSS导航叠加服务 | PRN123、PRN126、PRN136 |
| SBAS_WAAS | 广域增强系统(美国) | PRN131、PRN133、PRN135、PRN138 |
| SBAS_MSAS | 多功能卫星增强系统(日本) | PRN129、PRN137 |
| SBAS_GAGAN | GPS辅助地理增强导航(印度) | PRN127、PRN128、PRN132 |
| SBAS_NONE | 无 SBAS | 没有任何 |
与其他系统的集成
该GPS系统可与Betaflight的其他几个系统集成:
GPS救援
提供信号丢失时返航功能的位置数据。
OSD
在 FPV 画面上显示位置信息、到家距离和其他 GPS 指标。
遥测
通过遥测协议将 GPS 数据传输到远程系统。
位置估计
结合 GPS 高度和气压计数据,提高高度估算精度。
GPS状态指示灯
GPS状态通过车载LED系统显示:
- 当 GPS 定位有效时,信号稳定。
- GPS 初始化但没有有效定位时闪烁
这样无需查看 OSD 或遥测数据即可直观地显示 GPS 状态。
虚拟GPS
对于模拟器环境,Betaflight 包含一个虚拟 GPS 实现,允许通过 MSP 或直接函数调用来提供 GPS 数据。这主要用于在没有实际硬件的情况下测试依赖于 GPS 的功能。
BetaFlight中GPS系统解析
2360

被折叠的 条评论
为什么被折叠?



