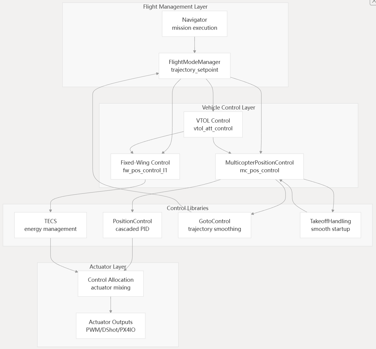
本文档涵盖了不同机型的飞行器控制实现以及 PX4 飞行堆栈中的执行器管理。飞行器控制层位于高级飞行管理系统和低级执行器输出之间,负责执行将轨迹设定值转换为推力和扭矩指令的控制规则。
有关高级飞行协调和任务执行的信息,请参阅飞行控制系统。有关输入这些控制器的传感器融合和状态估计的详细信息,请参阅状态估计。
系统架构
PX4 中的飞行器控制系统由特定于飞行器类型的控制器组成,这些控制器根据飞行器的动力学和执行机制实施不同的控制策略。每种飞行器类型都有各自的控制模块,用于处理从期望轨迹到执行器指令的转换。

控制回路架构
车辆控制系统采用级联控制回路,将高级轨迹设定值转换为低级执行器指令。具体实现因车辆类型而异,但遵循通用模式。

最低0.47元/天 解锁文章
591

被折叠的 条评论
为什么被折叠?



