最近有不少小伙伴在后台留言,说 Java 的面试越来越难了,尤其是技术面,考察得越来越细,越来越底层。

作为一名程序员,技术面试是不可避免的一个环节,一般技术面试官都会通过自己的方式去考察程序员的技术功底与基础理论知识。如果你参加过一些面试,肯定会遇到一些这样的问题:
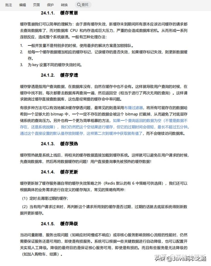
- 项目框架,Spring、Mybatis 等框架实现原理是否熟悉?
- 消息中间件,负载均衡、RPC 框架等技术是否有接触过?MySQL 分库分表是否做过?
- 分布式架构设计,Redis 分布式锁是否有涉及?
- ......(此处省略 1W 字)
很多时候,大家面试遇到的题目会和自己准备的“题库”中的问题不太一样,即使做了复盘,下次面试还是不知道该从何处下手。如果你有这种感觉,那么说明你的技术还需要继续修炼,同时还缺乏一份系统全面的面试复盘笔记。
为了帮大家解决这一问题,我专门为大家从阿里的一位老哥手上淘来了一份Java架构速成笔记,涵盖 23 个 Java 技术栈,图文并茂,肯定能对大家有所帮助!由于篇幅原因,在这只展示目录及内容截图,有需要的小伙伴可以 点击这里即可获取到文章中的文档,资料!

本篇Java架构速成笔记涵盖内容如下:
- 专题一:扎牢基础,深入底层,面试我可造火箭(多线程与高并发+深入JMM+JVM调优案例式实战化指导+经常被问操作系统原理剖析+从底向上网络原理解读+案例式深入解析23种设计模式+设计原则水到渠成)
- 专题二:洞悉分布,明察并行,一路架构冲云霄(消息中间件+分布式)
- 专题三:高薪必问,无处可避,不如迎头直接上(深入透彻完整解析Redis+源码层面无死角解析Netty)
- 专题四:未来主流,必知必会,服务微化量绝招(RPC构建分布式+Spring Boot+Spring Cloud+Docker+k8s)
- 专题五:分布存储,高效写读,优化性能带你飞(Mysql优化+FastDFS+OpenResty)
- 专题六:团队协作,项目管理,测试开发一体化(maven+git+Jenkins+FindBugs)
- 专题七:庖丁解牛,手写源码,一步一步成大牛(JDK源码解析+Spring源码解析+MyBatis源码解析+Dubbo源码解析+Spring MVC源码解析+Netty源码解析)
专题一:扎牢基础,深入底层,面试我可造火箭
1.多线程与高并发

2.深入JMM

3.JVM调优案例式实战化指导

4.经常被问操作系统原理剖析

5.从底向上网络原理解读

6.案例式深入解析23种设计模式

7.设计原则水到渠成

专题二:洞悉分布,明察并行,一路架构冲云霄
1.消息中间件

2.分布式

专题三:高薪必问,无处可避,不如迎头直接上
1.深入透彻完整解析Redis

2.源码层面无死角解析Netty

专题四:未来主流,必知必会,服务微化量绝招
1.RPC构建分布式

2.Spring Boot

3.Spring Cloud

4.Docker

5.k8s

专题五:分布存储,高效写读,优化性能带你飞
1.Mysql优化

2.FastDFS

3.OpenResty

专题六:团队协作,项目管理,测试开发一体化
1.maven

2.git

3.Jenkins

4.FindBugs

专题七:庖丁解牛,手写源码,一步一步成大牛
1.JDK源码解析

2.Spring源码解析

3.MyBatis源码解析

4.Dubbo源码解析

5.Spring MVC源码解

6.Netty源码解析

总结
不论是技术经理还是架构师,没有绝对地说哪条路是对还是错,适合自己才是最重要。小公司的可能没有架构师这个概念,大公司的架构师职位又不是那么容易拿下。但不管怎样,不断去学习新的技术,提升自己的层次是很有必要的,无论你在哪一家公司,过硬的技术水平才能吃得开。
如果你还没有掌握这些主流技术,现在想要在最短的时间里吃透它,可以 点击这里即可获取到文章中的文档,资料!
本文分享了Java架构面试深度指南,涵盖多线程、JVM、分布式、Redis、Spring Boot等23个技术主题,助你快速提升技术栈,应对面试挑战。
&spm=1001.2101.3001.5002&articleId=122952199&d=1&t=3&u=731c9befce814740aa5b5bbb10a4b7ff)
7872

被折叠的 条评论
为什么被折叠?



