希尔排序 - python
最新推荐文章于 2022-10-10 17:17:46 发布
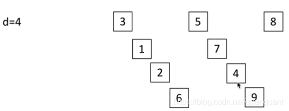
希尔排序是一种分组插入排序算法,通过逐步缩小元素间的间隔进行排序。文章介绍了希尔排序的工作原理,包括分组、直接插入排序和逐步缩小间隔的过程,并提供了一个Python代码示例。
希尔排序是一种分组插入排序算法,通过逐步缩小元素间的间隔进行排序。文章介绍了希尔排序的工作原理,包括分组、直接插入排序和逐步缩小间隔的过程,并提供了一个Python代码示例。
4241

被折叠的 条评论
为什么被折叠?