💕💕发布人: 码上青云
💕💕各类成品Java毕·设 。javaweb,ssm,springboot等项目,欢迎咨询。
💕💕程序开发、技术解答、代码讲解、文档,
🌟🌟非开源,文章底部,查看博主信息,获取源码+文档🌟🌟
✈软件下载 | 实战案例 。⭐文章底部二维码,可以在朋友圈,获取软件下载链接,及项目演示视频。
😊😊视频演示:https://pan.baidu.com/s/1vC5_KSA_P0wzA9SN7AITiA?pwd=1234
😊😊提取码:1234
一、引言
1.1 课题背景
在全球化的浪潮中,传统文化的保护与传承面临着巨大挑战。随着现代生活节奏的加快,传统文化往往在年轻一代中的传播力度减弱,其深远的文化价值和历史意义逐渐被边缘化。如何利用现代信息技术手段,有效地保存、宣传和弘扬中华优秀传统文化,成为了一个亟待解决的问题。互联网作为信息传播的重要途径,具有覆盖面广、传播速度快、互动性强等优势,是传统文化传承的理想载体。目前市场上针对传统文化专门设立的网站并不多见,且功能单一,用户体验不佳,无法充分满足人们对传统文化学习和交流的需求。 “传统文化网”网站系统的开发,提供一个综合性的网络平台,通过高效的信息组织和便捷的用户交互体验,让公众能够轻松访问并参与到传统文化的学习和交流中来。该网站不仅为个人用户打造了一个学习传统文化知识的窗口,也为文化研究者提供了一个分享研究成果、进行学术交流的舞台。系统还具备推广传统节日、民间艺术、非物质文化遗产等多元文化内容的能力,有助于增强民族文化自信,促进文化的多样性发展。在教育和文化交流方面,该系统可作为学校、研究机构以及相关文化单位的重要补充,对培养社会公众特别是青少年对传统文化的兴趣与认知有着不可估量的重要作用。 “传统文化网”网站系统的建设对于推动中华优秀传统文化的传承与发展,具有深远的社会意义和文化价值。
1.2 课题概述
本设计构建一个名为“传统文化网”的网站系统,致力于推广和传承中华优秀传统文化。该网站系统通过集成文化作品、文化视频、文化资讯、交流区等功能模块,为用户提供一个内容丰富、界面友好、操作便捷的线上平台。用户可以在此平台上阅读关于传统节日、历史人物、经典文学、民间艺术等最新的文化资讯,参加线上讲座和互动活动,或是在论坛区与他人分享心得体会。系统还为管理员和用户者提供一个展示与交流研究成果的环境。通过这个系统的建立,预期将有效提升公众对传统文化的认识和兴趣,同时促进文化知识的保存与传播。此“传统文化网”网站系统主要包括了前端Vue框架,后端Spring Boot框架技术的开发,数据库的建立和后台管理员的管理,并且采用JAVA语言进行开发,使用MYSQL数据库存储相关的数据。从而实现了“传统文化网”管理的相关功能,包含用户管理、文化分类管理、文化作品管理、文化视频管理、交流区、系统管理、个人中心等功能,其操作简单,界面友好,运行比较稳定,于是适用于大部分用户。
1.3 课题内容
为了帮助用户更好的了解和理解程序的开发流程与相关内容,本文将通过六个章节进行内容阐述。
第一章:描述了系统的开发背景,程序运用于现实生活的目的与意义,以及程序文档的结构安排信息;
第二章:描述了系统的开发环境,包括程序开发涉及到的技术,程序开发使用的数据存储工具等信息;
第三章:描述了系统着手进行开发时,会面临的可行性问题,并对程序功能以及性能要求进行描述;
第四章:描述了系统大功能模块下的功能细分信息,以及存储程序数据的数据库表文件结构的设计信息等;
第五章:描述了系统的功能实现界面的内容,也对程序操作人员操作的部分功能进行了描述;
第六章:描述了系统功能的测试内容,并介绍了系统测试的概念与方法。
二、系统相关技术介绍
2.1 B/S结构
B/S模式也就是浏览器/服务器模式,它的界面部分是在浏览器端展示,而主要工作是由服务器端进行实现的,用户的请求由浏览器端提交给服务器端进行处理,而服务器将处理结果反馈给浏览器端,在浏览器端界面描画给用户查看。采用B/S模式不仅可以避免用户必须安装网络作业提交与批改系统软件才能开发系统或者访问系统的局限性,而且更加便利。
2.2 Java技术
Java是一种跨平台的网页技术,最终实现网页的动态效果,与 JSP技术类似,都是在HTML中混合一些程序的相关代码,运用语言引擎来执行代码,java能够实现与管理员的交互,方便管理员的使用。java技术具有诸多优点,可以忽略所使用的平台,实现仅需一次编写就能够到处运行使用,而且还具有很好的安全性和多平台支持的特性,能够在任何平台的任何环境中进行开发,进行系统部署和环境扩展。它也有属于自己的功能强大的开发工具的支持,并且可以通过很多渠道免费得到,这就为java技术的传播也准备了条件。
2.3 MySQL数据库
MySQL作为最早的开源关系数据库之一,最初是由瑞典的数据库公司 MySQLAB 进行开发维护的,现归甲骨文公司管理。MySQL作为最为流行的开源关系数据库,是Web应用开发者进行Web 应用开发时的首选数据库。MySQL数据库虽然是开发数据库产品,但是在广发MySQL使用者的共同维护下,MySQL本身的性能并不差。MySQL作为传统的关系数据库,与其它传统的关系数据库并无大的差别,在 MySQL数据库中,数据根据数据库使用者的定义被存储于不同的数据库表中,而且用户可以定于不同的数据库来存放不同的数据表,这和目前新兴的非关系数据库数据存储方式有着很大的不同。MySQL数据库中数据的分表分库存储方式能够最大程度的避免数据同步代码的性能损耗,使得数据库的存取速度有了很大提升,而且同时保持了很大的灵活性。
2.4 SpringBoot框架
SpringBoot是一个基于Spring框架的快速开发框架,它的核心特性包括以下几个方面:自动配置 SpringBoot通过自动配置的方式,可以让开发者快速搭建一个基于Spring的应用程序。自动配置是通过对应用程序的类路径进行扫描,来自动配置应用程序所需的组件和依赖。简化的依赖管理 SpringBoot通过简化的依赖管理,可以让开发者更加方便地管理应用程序的依赖。SpringBoot提供了一些常用的依赖,开发者只需要在项目中引入这些依赖,就可以快速地搭建一个基于Spring的应用程序。内嵌的Web容器 SpringBoot内嵌了Tomcat、Jetty和Undertow等Web容器,开发者可以选择其中的任意一个作为应用程序的Web容器。内嵌的Web容器可以让开发者更加方便地开发和测试应用程序。
三、系统需求分析
3.1 可行性分析
3.1.1 技术可行性
技术的可行性分析主要是针对开发该系统所用到技术进行分析,对于本系统的设计,可以在任何一个地方都进行使用和管理。通过当前我们所学的程序开发和语言介绍利用以上的技术开发该系统是比较合适的。而且我们在使用的数据库也是要保证这个系统的完整性、数据安全性好的条件。
3.1.2 经济可行性
经济可行性主要是决定这个系统是否具有价值存在,是否具有开发意义,如果开发的项目不能够节约物品和资源,反而使用的大量的人力、财力和物力不成正比甚至小于投资成本,那么该项目是不具备开发意义和价值的。在开发本项目的初期,节约成本是最基本的,设计和开发都是由本人一人完成的,并且在开发中使我学习到了很多的知识,也开拓了自己的眼界,在通过可行性分析之后,该项目的利大于弊,所以该项目是具有开发意义和价值的。
3.1.3 操作可行性
系统的开发登录界面它是我们最常见的一种登录窗口来完成的,用户可以使电脑来进行登录并简单的访问不需要做任何的操作。对于此次的系统开发它主要是基于java技术及MySQL数据库来完成,让系统开发更加完美和完善,所以我们开出的系统界面更加人性化,用户使用也更加方便。而且系统在使用过程当中也拥有方便操作、易管理等特点。
3.1.4 时间可行性
就时间而言,因为项目并不是很庞大,所以是可以在时间范围内完成的。但是需要好好把握时间的安排,因为本次毕业设计是单人的,所以需要自我监督和敦促,不能见异思迁,一定要先有一个明确的时间规划表。才能在有限的时间内完成本系统。
3.1.5 法律可行性
本系统所用的技术和资源均是合法的,引用的部分都有注明,参考文献等也是合乎规定的,是属于个人的创作成果,没有涉及到危害他人的知识产权的行为。
3.2 功能需求
“传统文化网”网站系统可以将功能划分为管理员功能和用户功能。
(1)用户关键功能包含用户注册登录,文化作品、文化视频、文化资讯、交流区、个人中心等有关信息,并进行详细操作。用户用例如下:

(2)管理员的权限是最高的,可以对系统所在功能进行查看,修改和删除,包括用户功能。管理员用例如下:

3.3 业务流程分析
在系统中,首先用户需要先在设备上登录系统,如果某用户是第一次使用系统,就必须先进行注册操作,获取自己的账号和密码后,才能进入系统完成后续的操作。详细的用户注册操作流程图如图所示:

已完成注册或已有账号的用户直接进行登录就可以操作功能。详细的用户登录操作流程如图所示:

首先是管理员通过对应输入框输入账号和密码,然后选择相应的身份角色,系统会对输入的账号和密码进行验证。如果账号和密码均无误,系统将会直接进入后台管理页面。如果账号和密码存在一个错误,那么系统将会提示管理员再次输入账号和密码进行再次登录,然后再进行各部分功能管理。管理员端的完整流程图如图所示:

(此处省略………………………………………………)
3.4 性能需求分析
在需求分析中就应该对项目所需服务器性能进行分析,这样才符合正常的分析流程。只谈功能需求不谈性能需求,是一件很严重的事情,可能会导致使用过程中出现一系列不可预测的问题,所以性能需求也是需要考虑的重要项。
下面就是从几个方面来进行系统的性能分析,从每个角度来分析系统性能。
(1)系统数据的容量:从数据角度来分析,每个表和每个数据库,达到的数据量到一定的程度,是否需要分表或者是分库,超过了数据的设定限度,可能会导致数据反映迟钝,容错量增加。
(2)数据精度的要求:需要对需求分析里面数据设定环节,考虑相应的数据精度问题,需要发现数据是常用的精度还是非常用的精度,进而设定不同的数值。数据的精度问题,会直接导致设计的性能问题。
(3)时间响应要求:从用户提交操作,到页面反映,中间有个数据处理的问题,如果数据量大,那么考虑索引问题和分库问题,数据量再大就要考虑增加列式数据库的问题,这些都要根据数据量的增加以及逻辑的严密性来进行判断,才能符合用户的要求,毕竟响应时间太久操作起来也不舒服。
系统的性能需求从业务需求之初就能大致了解到性能需求相关的概念,再从系统性能需求来逐条实现,可以让设计的系统有使用价值。
四、系统总体设计
4.1 系统总体设计
“传统文化网”网站系统分两大部分,即管理员管理和用户管理。系统按照用户的实际需求开发而来,贴近生活。从管理员出拿到分配好的账号密码可以进入系统,使用相关的系统应用。管理员总体负责整体系统的运行维护,统筹协调。系统整体模块设计:系统分为管理员和用户两大用户角色,系统管理员有最大的权限,整体功能展示如图所示。

4.2 数据库设计
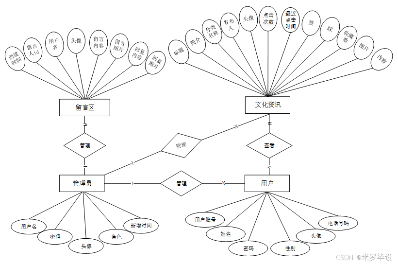
4.2.1 E-R图设计
E-R图由实体与有关实体关联相结合构成的图,利用E-R图对清楚地表达出系统内的实体之间的关联。在系统中将对 “管理员、用户、留言区、文化资讯”等几个主要的实体属性进行布局,如图4.2所示:

(此处省略………………………………………………)
4.2.2 数据库表设计
设计数据库,也需要按照设计的流程进行,首先还是要根据需求完成实体的确定,分析实体具有的特征,还有对实体间的关联关系进行确定。最后才是使用E-R模型的表示方法,绘制本系统的E-R图。不管是使用亿图软件,还是Visio工具,对于E-R模型的表示符号都一样,通常矩形代表实体,实体间存在的关系用菱形符号表示,实体的属性也就是实体的特征用符号椭圆表示。最后使用直线将矩形,菱形和椭圆等符号连接起来。接下来就开始对本系统的E-R图进行绘制。


(此处省略………………………………………………)
五、系统实现















.
1060

被折叠的 条评论
为什么被折叠?



