绘制stm32最小系统PCB图
最新推荐文章于 2024-05-22 20:48:48 发布
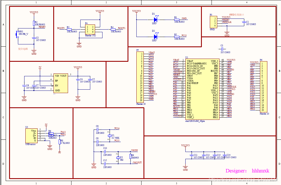
本文详细介绍了如何绘制STM32最小系统的PCB图,包括元器件封装、原理图导入、PCB布局与布线、覆铜与丝印整理及电气规则检查等步骤。
本文详细介绍了如何绘制STM32最小系统的PCB图,包括元器件封装、原理图导入、PCB布局与布线、覆铜与丝印整理及电气规则检查等步骤。
2152

被折叠的 条评论
为什么被折叠?