一、功能
设计一辆利用超声波传感器来实现避障功能的小车,使小车对其运动方向受到的阻碍作出各种躲避障碍的动作。
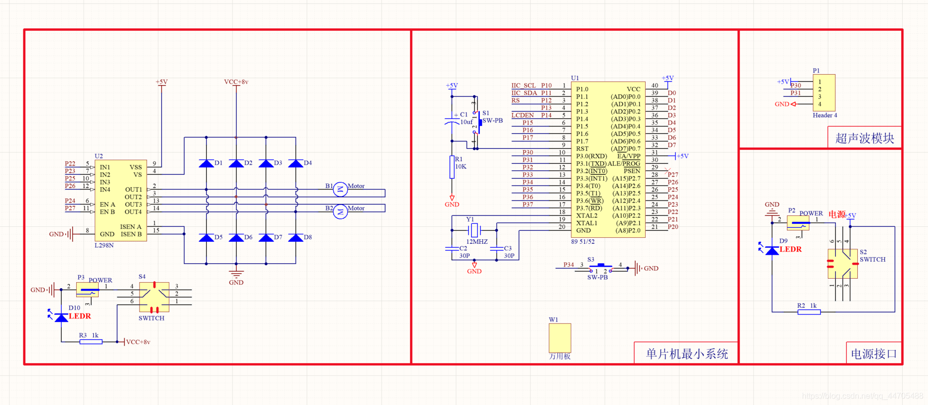
二、模块
2.1、电机驱动模块
模块原理图:
模块使用说明:

2.2、超声波模块
工作原理:

使用说明:

注意超声波的测量范围是2cm~400cm,精度大约为3mm.
三、程序代码
main.c 文件
#include <reg52.h> //52芯片配置文件
#include <intrins.h> //包含nop等系统函数
#include "bst_car.h"
unsigned char disbuff[4]={0,0,0,0};//用于分别存放距离的值0.1mm、mm、cm和m的值
unsigned int time=0;//用于存放定时器时间值
unsigned long S=0;//用于存放距离的值
bit flag =0; //量程溢出标志位
char a=0;
//延时函数
void delay(unsigned int xms)
{
unsigned int i,j;
for(i=xms;i>0;i--) //i=xms即延时约xms毫秒
for(j=112;j>0;j--);
}
void Delay10us(unsigned char i) //10us延时函数 启动超声波模块时使用
{
unsigned char j;
do{
j = 10;
do{
_nop_();
}while(--j);
}while(--i);
}
void StartModule() //启动超声波模块
{
TX=1; //启动一次模块
Delay10us(2);
TX=0;
}
void Forward(void)//前进
{
IN2=1;
IN3=1;
IN1=0;
IN4=0;
}
void Stop(void) //停车
{
IN1=0;
IN2=0;
IN3=0;
IN4=0;
}
void back(void) //后退
{
IN1=1;
IN2=0;
IN3=0;
IN4=1;
}
void Turn_Right(void) //向右旋转
{
IN1=0;
IN2=1;
IN3=0;
IN4=1;
}
/********距离计算程序***************/
void conut1(void)
{
time=TH1*256+TL1;
TH1=0;
TL1=0;
//此时time的时间单位决定于晶振的频率,外接晶振为11.0592MHZ
//那么1us声波能走多远的距离呢?1s=1000ms=1000000us
// 340/1000000=0.00034米
//0.00034米/1000=0.34毫米 也就是1us能走0.34毫米
//但是,我们现在计算的是从超声波发射到反射接收的双路程,
//所以我们将计算的结果除以2才是实际的路程
S=time*0.17+10; //此时计算到的结果为毫米,并且是精确到毫米的后两位了,有两个小数点
}
void Conut(void)
{
conut1();
if((S>=5000)||flag==1) //超出测量范围
{
a=0;
flag=0;
}
else
{
disbuff[0]=S%10;
disbuff[1]=S/10%10;
disbuff[2]=S/100%10;
disbuff[3]=S/1000;
}
//========避障部分===========================================
if(S<=240) //////////////////////////// 刹车障碍物距离 跟车速有关 可更改
{
a++;
if(a>=2)
{
a=0;
Stop();
back(); //后退缓冲
delay(230);////////////////////////////////////////// 后退缓冲时间 跟车速有关 可更改
B:Turn_Right();
delay(50); /////////////////////////////////// 旋转角度 跟环境复杂程度有关 可更改
Stop();
delay(100); //////////////////////////////////// 旋转顿挫时间 视觉效果 可更改
StartModule();
while(RX==0);
TR1=1; //开启计数
while(RX); //当RX为1计数并等待
TR1=0; //关闭计数
conut1();
if(S>340) //////////////////////// 可直行方向无障碍物距离 跟环境有关 可更改
{
Turn_Right();
delay(90);
Stop(); //微调前进方向 避免车宽对前进影响
delay(200);
Forward();
}
else
{
goto B; //若没转到空旷方向 回到B点 继续旋转一次
}
}
else
{
Forward(); //无障碍物 直行
}
}
else
{
a=0;
Forward(); //无障碍物 直行
}
//=======================================
}
/********************************************************/
void zd0() interrupt 3 //T0中断用来计数器溢出,超过测距范围
{
flag=1; //中断溢出标志
RX=0;
}
/********超声波高电平脉冲宽度计算程序***************/
void Timer_Count(void)
{
TR1=1; //开启计数
while(RX); //当RX为1计数并等待
TR1=0; //关闭计数
Conut(); //计算
}
/********************************************************/
void keyscan(void) //按键扫描函数
{
A: if(K4==0) //判断是否有按下信号
{
delay(10); //延时10ms
if(K4==0) //再次判断是否按下
{
FM=0; //蜂鸣器响
while(K4==0); //判断是否松开按键
FM=1; //蜂鸣器停止
}
else
{
goto A; //跳转到A重新检测
}
}
else
{
goto A; //跳转到A重新检测
}
}
/********************************************************/
/*************主程序********************/
void main(void)
{
unsigned int a;
delay(400); //启动等待,等LCM讲入工作状态
delay(5);//延时片刻
TMOD=TMOD|0x10;//设T0为方式1,GATE=1;
EA=1; //开启总中断
TH1=0;
TL1=0;
ET1=1; //允许T0中断
keyscan() ; //按键扫描
while(1)
{
RX=1;
StartModule(); //启动模块
for(a=951;a>0;a--)
{
if(RX==1)
{
Timer_Count(); //超声波高电平脉冲宽度计算函数
}
}
}
}
bst_car.h 文件
#ifndef __BSTCAR_H__
#define __BSTCAR_H__
//小车驱动模块的IO设置
sbit IN1=P2^2;
sbit IN2=P2^3;
sbit IN3=P2^5;
sbit IN4=P2^6;
sbit EN1=P2^4;
sbit EN2=P2^7;
//按键IO
sbit K4=P3^4;
sbit K3=P3^6;
//蜂鸣器IO
sbit FM=P1^3;
//红外循迹IO设置
sbit Left_1_led=P3^3; //循迹-左红外IO
sbit Right_1_led=P3^2; //循迹-右红外IO
//红外避障
sbit Left_2_led=P3^4; //避障-左红外IO
sbit Right_2_led=P3^5; //避障-右红外IO
//超声波IO定义
sbit TX=P3^0; //Trig 控制端
sbit RX=P3^1; //Echo 接收端
#define Left_moto_go {IN1=0,IN2=1;} //左电机向前走
#define Left_moto_back {IN1=1,IN2=0;} //右电机向后走
#define Left_moto_Stop {EN1=0;} //左电机停止
#define Right_moto_go {IN3=1,IN4=0;} //右电机向前走
#define Right_moto_back {IN3=0,IN4=1;} //右电机向后走
#define Right_moto_Stop {EN2=0;} //右电机停止
#endif
四、PCB原理图
4.1、原理图

4.2、元器件清单:

如果需要程序工程和仿真文件,可以关注公众号:Kevin的学习站,在后台回复“51避障小车” 即可获取,整理不易,但您的点赞、关注、收藏就是对我最大的鼓励!

本文详细介绍了一款基于51单片机和超声波模块设计的避障小车,涉及电机驱动、超声波传感器的工作原理、程序代码实现(包括中断处理和距离计算)、以及PCB原理图的设计。通过源码和原理图,助你理解并构建自己的避障小车项目。
460

被折叠的 条评论
为什么被折叠?



