9.5 归并排序
9.5.1 归并
- 所谓归并,就是将两个或两个以上的有序表合并成一个新的有序表。有两个已经排好序的有序表A[1]~ A[n]和 B[1]~ B[m]通过归并把它们合成一个有序表C[1]~C[m+n]。这种归并方法称为两路归并。
- 其基本思想是:设有两个有序表A和B,其数据元素个数(表长)分别为n和m,变最i和j 分别是表A和表B的当前检测指针;设表C是归并后的新有序表,变量k是它的当前存放指针。
开始时i、j、k都分别指向A、B、C三个表的起始位置;然后根据A[i]与B[i]的关键字的大小,把关键字小的数据元素放到新表C[k];且相应的检测指针(i或j)和存放指针k增加1。如此循环,当i与j中有一个已经超出表长时,将另一个表中的剩余部分照抄到新表C[k]~C[m+n]中·。

- 两路归并算法:
两个待归并的有序表省首尾相接存放在数组elem[]中,其中第一个表的下标范围是从low到 mid,另一个表的下标范围从 mid+1 到 high。
前一个表中有 mid-low+1个数据元素,后一个表中有high-mid 个数据元素。归并时新有序表先存放在一个辅助数组tmpElem[]中,完成归并后再把tmpElem[]中元素放回数组elem[]中。 - 代码实现
template<class ElemType> void Merge(ElemType elem[],int low,int mid,int high)
{
ElemType *tmpElem=new ElemType[high+1];//定义临时数组
int i=low,j=mid+1,k=low;
//i为归并时前一表当前元素的下标,j为归并后一表当前元素的下标,
//k为tmpElem中当前元素的下标
while(i<=mid && j<=high)
if(elem[i]<=elem[j])
tmpElem[k++]=elem[i++];
else
tmpElem[k++]=elem[j++];
while(i<=mid)//归并elem[low..mid]中剩余元素
tmpElem[k++]=elem[i++];
while(j<=high)//归并elem[mid+1..high]中剩余元素
tmpElem[k++]=elem[j++];
for(i=low;i<=high;i++)//将tmpElem复制回elem
elem[i]=tmpElem[i];
delete [] tmpElem;
}
在上述算法中,所有数据元素都将被移入辅助数组 tmpElem[]中。所以,总的数据元素移动次数为(mid-low+1)+(high-mid)=high-low+1;在 while循环中,每进行一次关键字的比较,就有一个数据元素被移入辅助数组 tmpElem[],而在 while循环后面数据元素不进行比较直接被移入辅助数组 tmpElem[]中。所以,在算法实现时关键字比较次数不会超过数据元素的移动次数。
9.5.2 两路归并排序
- 两路归并排序(merge sort)就是利用两路归并算法进行排序。
- 其算法基本思想是:
假设初始数据表有n个数据元素,首先把它看成是长度为1的首尾相接的n个有序子表(以后称它们为归并项),先做两两归并,得⌈n/2⌉个长度为2的归并项(如果n为奇数,则最后一个归并项的长度为1);再做两两归并……如此重复,最后得到一个长度为n的有序序列。两路归并排序由多趟归并过程实现。第一趟令归并项的长度为len=1,以后每执行一趟后将len加倍。 - 下面先讨论一趟归并的情形:设数组elem[0]到elem[n-1]中的n个数据元素已经分为一些长度为len的归并项,将这些归并项两两归并,归并成一些长度为2len 的归并项。如果n不是2len的整数倍,则一趟归并到最后,可能遇到以下两种情形。
1)剩下一个长度为len 的归并项和另一个长度不足len的归并项,可用一次 merge算法,将它们归并成一个长度小于2*len的归并项。
2)只剩下一个归并项,其长度小于或等于 len,此时就不需要进行归并了。
template<class ElemType> void MergeSort(ElemType elem[],int n)
{
int len=1,i;
while(len<n)
{
i=0;
while(i+2*len<=n)
{
//对从i开始的长度为len的两个相邻有序区间进行归并
Merge(elem,i,i+len-1,i+2*len-1);
i+=2*len;
}
if(i+len<n)//对最后两个相邻有序区间进行归并
Merge(elem,i,i+len-1,n-1);
len*=2;
}
}
- 在两路归并排序算法中要调用Merge()函数⌈n/(2len)⌉次,而每次 Merge()要执行比较次数不超过 2len-1,函数 MergeSort()调用Merge()正好⌈log2n⌉ 次,所以两路归并排序算法总的时间复度为O(nlog2n)。
- 两路归并排序占用附加存储较多,需要另外一个与原待排序数据元素数组同样大小的辅助数组(辅助数组存放的是归并完成后的数据,在把辅助数组复制到原数组之前,原数组存放的是未经归并的数据),所以其空间复杂度为O(n)。
- 在两路归并排算法中,每一趟归并都是相邻的归并项进行两路归并,因此对于两个关键字相同的数据元素,它能够保证原来在前面的数据元素在排序后仍然在前面。所以,两路归并排序是一个稳定的排序方法。
9.5.3 递归的归并排序
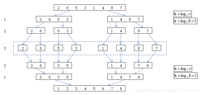
- 在递归的归并排序方法中,首先要把整个数据表划分为长度大致相等的左右两个部分,分别称为左子表和右子表,对这两个子表分别进行归并排序(递归),然后再把已排好序的这两个子表进行两路归并,得到一个有序表。

过程可以参看上图。 - 代码实现
(1)顺序表上实现
template<class ElemType> void RecursionMergeSort(ElemType elem[],int low,int high,int n)
{
if(low<high)
{
int mid=(low+high)/2;
//将elem[low..high]平分为elem[low..mid],elem[mid+1..high]
RecursionMergeSort(elem,low,mid,n);
RecursionMergeSort(elem,mid+1,high,n);
Merge(elem,low,mid,high);
//对elem[low..mid],elem[mid+1..high]进行归并
}
}
(2)链表实现
①在此数据表以静态链表存储,设待排序的数据元素存放在静态链表elem中。初始时,置所有的elem[i].next=-1,1<=i<=n ((n为表长),即每个链表结点都是一个独立的单链表。elem[0]用于表示结果链表的头结点。
②函数 linkListMergc()是将两个有序的单链表归并成一个有序单链表的算法,其中p和q分别是参加归并的两个单链表的头指针。
③有一点希望注意的是,为了便于实现递归返回后的逐层归并,函数 linkListMerge()返回结果链表的第一个数据元素结点的指针(elem[0].next),结果链表中数据元素按关键字递增顺序排列。
template<class ElemType> int LinkListMerge(Node<ElemType> elem[],int p,int q)
{
//p和q为表头指针的有序链表归并
int k=0;//k为结果链表的头节点指针
while(p!=-1 && q!=-1)
if(elem[p].data<=elem[q].data)
{
elem[k].next=p;
k=p;
p=elem[p].next;
}
else
{
elem[k].next=q;
k=q
q=elem[q].next;
}
if(p==-1)
elem[k].next=q;
else
elem[k].next=p;
return elem[0].next;
}
template<class ElemType> int LinkListMergeSort(Node<ElemType> elem[],int low,int high)
{
if(low>=high)
return low;
int mid=(low+high)/2,p,q;
p=LinkListMergeSort(elem,low,mid);
q=LinkListMergeSort(elem,mid+1,high);
return LinkListMerge(elem,p,q);
}
外部调用静态链表的递归归并排序函数的形式为LinkListMergeSot (elem,1,n);
④在静态链表上实现的递归归并排序算法,通过链接指针的修改以实现数据元素接点的逻辑有序链接,因此不需要数据元素移动。计算时间可以用数据元素关键字的比较次数来测量。算法的递归深度为O(log2n),所以总的时间复杂度为O(nlog2n),它也是一种稳定的排序方法。

总结
- 归并
- 总的数据元素移动次数为(mid-low+1)+(high-mid)=high-low+1
- 关键字比较次数不会超过数据元素的移动次数。
- 辅助数组 tmpElem[n+m]
- 二路归并排序
- 有n个数据元素,首先把它看成n个长度为1的归并项,做两两归并len*=2,得⌈n/2⌉个长度为2的归并项,直到最后得到一个长度为n的有序序列。
- 调用Merge()函数⌈n/(2len)⌉次(执行比较次数不超过 2len-1),函数 MergeSort()调用Merge()正好⌈log2n⌉ 次,所以两路归并排序算法总的时间复度为O(nlog2n)
- 空间复杂度为O(n),辅助数组长度n
- 稳定
- 递归的归并排序
- 首先把整个数据表划分为长度大致相等的左右两个部分,对这两个子表分别进行归并排序(递归),然后再把已排好序的这两个子表进行两路归并,得到一个有序表。
- 算法的递归深度为O(log2n),所以总的时间复杂度为O(nlog2n)
- 稳定
其他
- 两个链表的交集和并集(无论有序还是无序),要求不开辟新的空间
转载自:https://blog.youkuaiyun.com/taoyc888888/article/details/98608915
///链表基本操作
#include<stdio.h>
#include<stdlib.h>
typedef struct LNode{
int data;
struct LNode* next;
}LNode;
LNode* Createlist(int length)//尾插法建立链表
{
LNode* L=(LNode*)malloc(sizeof(LNode));
L->next=NULL;
LNode* p=L;
for(int i=0;i<length;i++)
{
LNode* t=(LNode*)malloc(sizeof(LNode));
t->next=NULL;
scanf("%d",&t->data);
p->next=t;
p=t;
}
return L;
}
void scan(LNode* L)
{
LNode* p=L->next;
while(p)
{
printf("%d ",p->data);
p=p->next;
}
printf("\n");
}
///交集
LNode* merge(LNode* la,LNode* lb)
{
LNode *pa=la->next;
LNode *pb=lb->next;
LNode* q=lb;
LNode* t;
la->next=NULL;
while(pa)
{
while(pb)
{
if(pb->data==pa->data)
{
t=pb;
pb=pb->next;
t->next=la->next;
la->next=t;
q->next=pb;
}
else
{
pb=pb->next;
q=q->next;
}
}
pa=pa->next;
pb=lb->next;
q=lb;
}
return la;
}
///并集
LNode* combine(LNode* la,LNode* lb)
{
LNode* pb=lb->next;
LNode* t;
int e;
while(pb)
{
LNode* pa=la->next;
int i=0;
while(pa)
{
e=pb->data;
if(e==pa->data) i=1;//用i标记遍历一遍之后是否存在
pa=pa->next;
}
if(i==0)
{
t=pb;
pb=pb->next;
t->next=la->next;
la->next=t;
}
else pb=pb->next;//若存在,则不插入
}
return la;
}
本文详细介绍了归并排序的原理,包括两路归并算法的实现,以及递归归并排序的方法。两路归并排序的时间复杂度为O(nlog2n),是一种稳定的排序算法。递归归并排序同样具有O(nlog2n)的时间复杂度,且不需要移动数据元素。
1350

被折叠的 条评论
为什么被折叠?



