提示:无需编程即可实现遥控、语音控制灯光调节,再也不用下床去关灯
前言
智能家居快速发展的当下,便捷交互是核心需求,而传统手动灯光控制,尤其夜间“下床关灯”的痛点,已难以匹配舒适生活追求。
我们设计的智能灯光控制电路,集语音识别、无线遥控与自由调光于一体,既能“动动嘴或按个键”轻松开关灯,又能按需调节亮度,兼顾不同使用习惯,本方案无需掌握代码编程,且成本较低,即使是小白也能轻松搞定
一、材料介绍
1、SU_03T语音识别
1)简介
SU-03T离线语音模组是一种基于数字信号处理技术的硬件设备,具有自然语言语音识别、文本转语音合成等功能。它不依赖于云端服务,而是直接在设备上进行语音识别和合成,在响应速度、稳定性和安全性方面具有优势,适用于各种智能音箱、智能家居、智能硬件、车载导航等场景。
SU-03T离线语音模组采用专业级DSP芯片和远场麦克风技术,可以在较远距离范围内实现准确的语音识别和指令控制。同时,该模组支持多国语言识别,可满足全球各地区的市场需求。除此之外,它还支持离线语言包升级,可以随时更新语音识别和合成技术,提高用户体验。
2)实物图

3)引脚定义
4)主要参数

5)烧录语音
使用“智能公元”平台,配置模组的 PIN 脚、语音识别、输入和输出控制等各项能力,生成语音 SDK,并在平台上直接编译、生成固件,实现零代码开发,降低开发难度,提高开发效率,减少开发成本,缩短开发周期。智能公元平台是机芯智能公司为嵌入式开发打造的开放式开发平台,网址如下:
http://www.smartpi.cn
在网站上设置好之后,需要下载SDK和固件,在SDK中有下载固件的软件。在烧录固件时,需要用到USB转串口模块,B6和B7是串口烧录口。

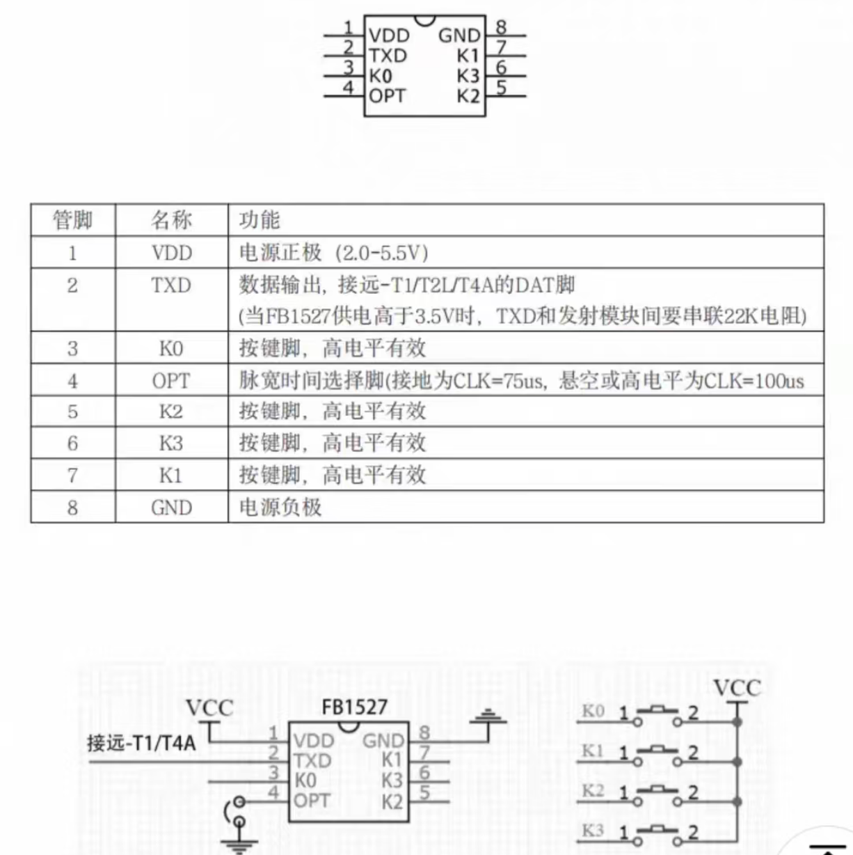
2、蜂鸟无线 远_T1(433MHz)
1)简介
远_T1是一款微型ASK遥控发射模块,采用高性能RF集成芯片,内置谐波抑制电路,适合纽扣电池供电,可过FCC/CE认证。可方便用于1527/2240/2262等编码的各类射频遥控器。
2)实物图

3)引脚定义

4)使用方式
文中使用 FB1527 编码芯片实现发射端的编码;


5)注意事项
模块适用于3~5V单片机;建议使用纽扣电池供电;
DAT引脚与单片机直联,无需上下拉电阻,无需并联电容;
PCB中模块下方禁止铺铜走线,ANT天线靠近PCB边缘,且禁止走线,最好开槽处理,天线末端超外;
如果无单片机编解码经验,可搭配使用集成编码芯片快速开发;
3、灵_R1A_M3(点动款)
1)简介
遥控接收端,自带天线。四路开关量输出或1路串口输出。使用灵活,具有免开发、免调试、低成本、自带解码、自动适应各种编码、自动学习射频遥控器等特点。可对应多种发射模块。
2)实物图
3)引脚定义及参考电路

4)使用以及注意事项
PCB中模块下方禁止铺铜走线,ANT天线靠近PCB边缘,且禁止走线,最好开槽处理,天线末端超外;
上电后快速双击 KEY1 按键可进入学习对码模式(蓝色指示灯规律闪烁),按下遥控器发射端任意按键完成对码;上电后长按 KEY1 按键8秒以上松开按键后,清空已学习的对码;工作期间短按 KEY1 按键,可实现急停,此时所有IO为低电平;
根据自己需求选择购买合适的款式:翻转款M1、点动款M3、互锁款M4、串口款M5N
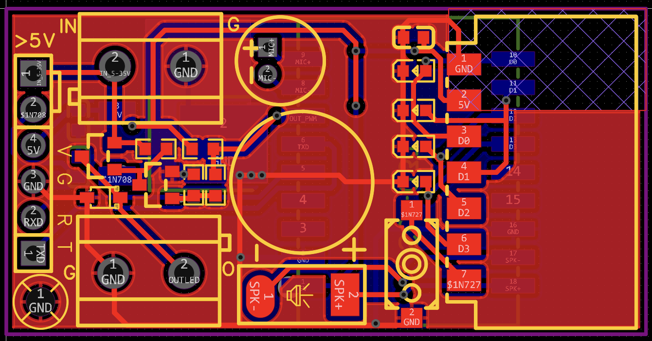
二、电路图
1)编码发射端
原理图:
PCB:

3D模型:

外壳:

2)接收控制端
原理图:

PCB:
3D模型:
三、实物展示

发射端:

接收端:
四、遥控语音功能实现
1)语音控制

2)按键遥控

总结
此方案已经过验证,可低成本实现灯光的控制,可实现睡前不必下床关灯,动嘴即可关灯!!如果您有想法,可评论区交流,如果文章对您有所帮助,还请动动手指点个免费的关注,分享更多有趣的电路。






2714

被折叠的 条评论
为什么被折叠?



