思考抽象工厂模式
抽象工厂专注于产品簇的实现,主要是那些有关联关系的,如果只有一个产品的话就退化成了工厂方法模式
总结:
简单工厂就是创建了一个工厂,直接在工厂中if-else决定实现哪个类工厂方法就是一个抽象工厂对应多个具体的工厂实现,里面决定实现哪些产品,也就是延伸到子类中去实现,但只是一个产品,多个产品就不行了,得用抽象工厂抽象工厂就是多个有关联关系的产品,形成一个产品簇,抽象工厂的实现类进行组合
1.抽象工厂模式的本质
抽象工厂模式的本质:选择产品簇的实现。
产品簇(Product family)指具有相同或相似的功能结构或性能,共享主要的产品特征、组件或子结构,并通过变型配置来满足特定市场的一组产品的聚类。
工厂方法是选择单个产品的实现,虽然一个类里面可以有多个工厂方法,但是这些方法之间一般是没有联系的,即使看起来像有联系。
但是抽象工厂着重的就是为一个产品簇选择实现,定义在抽象工厂里面的方法通常是有联系的,它们都是产品的某一部分或者是相互依赖的。如果抽象工厂里面只定义一个方法,直接创建产品,那么就退化成为工厂方法了。
2.何时选用抽象工厂模式
建议在以下情况中选用抽象工厂模式。
- 如果希望一个系统独立于它的产品的创建、组合和表示的时候。换句话说,希望一个系统只是知道产品的接口,而不关心实现的时候。
- 如果一个系统要由多个产品系列中的一个来配置的时候。换句话说,就是可以动态地切换产品簇的时候。
- 如果要强调一系列相关产品的接口,以便联合使用它们的时候。
3.优缺点
抽象工厂模式的优点
-
分离接口和实现
客户端使用抽象工厂来创建需要的对象,而客户端根本就不知道具体的实现是谁,客户端只是面向产品的接口编程而已。也就是说,客户端从具体的产品实现中解耦。 -
使得切换产品簇变得容易
因为一个具体的工厂实现代表的是一个产品簇,比如上面例子的Schemel代表装机方案一:Intel的 CPU+技嘉的主板,如果要切换成为Scheme2,那就变成了装机方案二:AMD的CPU +微星的主板。
客户端选用不同的工厂实现,就相当于是在切换不同的产品簇。
抽象工厂模式的缺点
-
不太容易扩展新的产品
前面也提到这个问题了,如果需要给整个产品簇添加一个新的产品,那么就需要修改抽象工厂,这样就会导致修改所有的工厂实现类。在前面提供了一个可以扩展工厂的方式来解决这个问题,但是又不够安全。如何选择,则要根据实际应用来权衡。 -
容易造成类层次复杂
在使用抽象工厂模式的时候,如果需要选择的层次过多,那么会造成整个类层次变得复杂。
举个例子来说,就比如前面讲到的DAO的示例,现在这个DAO只有一个选择的层次,也就是选择是使用关系型数据库来实现,还是用Xml来实现。现在考虑这样一种情况,如果关系型数据库实现里面又分成几种,比如,基于Oracle的实现、基于SqlServer的实现、基于MySql 的实现等。
那么客户端怎么选择呢?不会把所有可能的实现情况全部都做到一个层次上吧,这个时候客户端就需要一层一层地选择,也就是整个抽象工厂的实现也需要分出层次来,每一层负责一种选择,也就是一层屏蔽一种变化,这样很容易造成复杂的类层次结构。
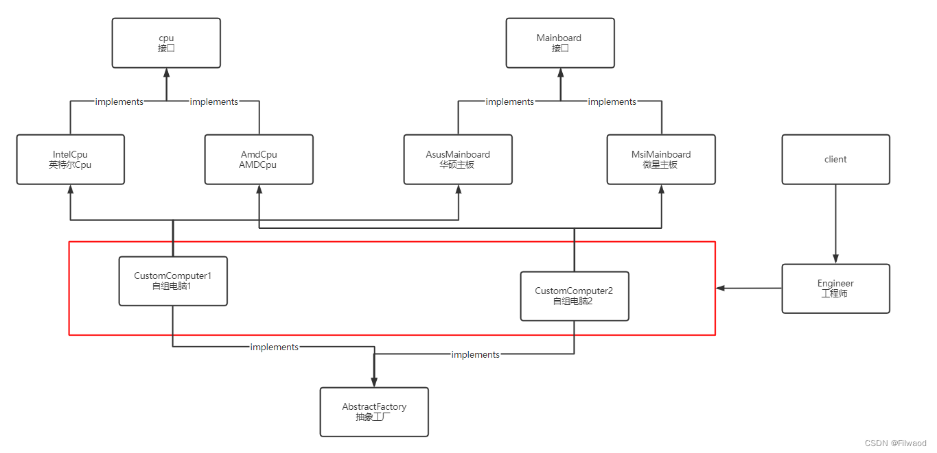
4.抽象工厂模式的结构

- Abstract Factory:抽象工厂,定义创建一系列产品对象的操作接口。
- Concrete Factory:具体的工厂,实现抽象工厂定义的方法,具体实现一系列产品对象的创建。
- Abstract Product:定义一类产品对象的接口。
- Concrete Product:具体的产品实现对象,通常在具体工厂里面,会选择具体的产品实现对象,来创建 - 符合抽象工厂定义的方法返回的产品类型的对象。
- Client:客户端,主要使用抽象工厂来获取一系列所需要的产品对象,然后面向这些产品对象的接口编程,以实现需要的功能。
5.实现

cpu产品
/**
* @description:cpu接口
*/
public interface Cpu {
/**
* 初始化cpu
*/
void initCpu();
}
/**
* @description:英特尔cpu
*/
public class IntelCpu implements Cpu{
//针脚
private int pins=0;
public IntelCpu(int pins){
this.pins=pins;
}
@Override
public void initCpu() {
System.out.println("Cpu-->英特尔 针脚数"+pins);
}
}
/**
* @description:AMDcpu
*/
public class AmdCpu implements Cpu{
private int pins=0;
public AmdCpu(int pins){
this.pins=pins;
}
@Override
public void initCpu() {
System.out.println("Cpu-->AMD 针脚数"+pins);
}
}
主板接口
/**
* @description:主板接口
*/
public interface Mainboard {
/**
* 初始化主板
*/
void initMainBoard();
}
/**
* @description:华硕主板
*/
public class AsusMainboard implements Mainboard{
//针脚
private int pins=0;
public AsusMainboard(int pins){
this.pins=pins;
}
@Override
public void initMainBoard() {
System.out.println("Mainboard-->华硕 针脚数"+pins);
}
}
/**
* @description:微星主板
*/
public class MsiMainboard implements Mainboard{
private int pins=0;
public MsiMainboard(int pins){
this.pins=pins;
}
@Override
public void initMainBoard() {
System.out.println("Mainboard-->微星 针脚数"+pins);
}
}
抽象工厂
/**
* @description:抽象工厂
*/
public interface AbstractFactory {
/**
* 创建cpu
* @return
*/
Cpu createCpu();
/**
* 创建主板
* @return
*/
Mainboard createMainboard();
}
/**
* @description:自组电脑1 (英特尔cpu+华硕主板) 假设都是1156针脚
*/
public class CustomComputer1 implements AbstractFactory{
@Override
public Cpu createCpu() {
return new IntelCpu(1156);
}
@Override
public Mainboard createMainboard() {
return new AsusMainboard(1156);
}
}
/**
* @description:自组电脑2 (AMDcpu + 微星主板) 假设都是963针脚
*/
public class CustomComputer2 implements AbstractFactory{
@Override
public Cpu createCpu() {
return new AmdCpu(963);
}
@Override
public Mainboard createMainboard() {
return new MsiMainboard(963);
}
}
组装类
/**
* @description:工程师组装电脑
*/
public class Engineer {
/**
* cpu
*/
private Cpu cpu=null;
/**
* 主板
*/
private Mainboard mainboard=null;
/**
* 组装电脑
* @param factory
*/
public void makeComputer(AbstractFactory factory){
cpu=factory.createCpu();
mainboard=factory.createMainboard();
cpu.initCpu();
mainboard.initMainBoard();
}
}
测试
public class Client {
public static void main(String[] args) {
Engineer engineer = new Engineer();
//顾客想组装的电脑配置
engineer.makeComputer(new CustomComputer1());
}
}
类图

2211

被折叠的 条评论
为什么被折叠?



