基于HTML+javaServlet+JavaBean+JDBC实现的个人博客项目
大致框架以及包


博客整体使用AJAX与后台交互数据

路径使用@WebServlet注解的方式

一个功能一个Servlet

前台界面

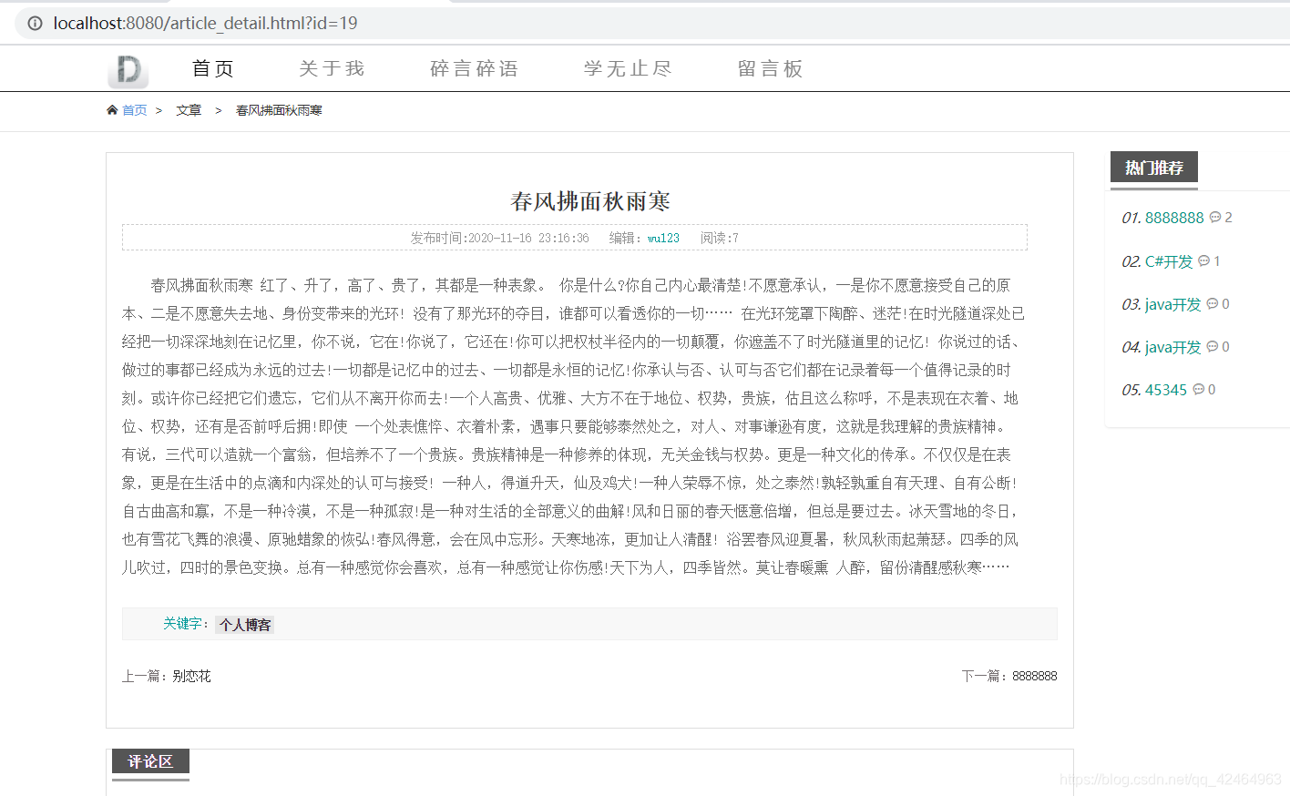
文章界面

评论区

时间轴

留言板

后台界面

完整的登录功能实现
Servlet
package com.wu.web;
import com.wu.bean.User;
import com.wu.service.UserService;
import com.wu.service.impl.UserServiceImpl;
import javax.servlet.ServletException;
import javax.servlet.annotation.WebServlet;
import javax.servlet.http.HttpServlet;
import javax.servlet.http.HttpServletRequest;
import javax.servlet.http.HttpServletResponse;
import javax.servlet.http.HttpSession;
import java.io.IOException;
/**
* 登录
*/
@WebServlet("/Login")
public class SelectLoginServlet extends HttpServlet {
@Override
protected void doGet(HttpServletRequest req, HttpServletResponse resp) throws ServletException, IOException {
String username=req.getParameter("username");
String password=req.getParameter("password");
UserService userService=new UserServiceImpl();
//登录成功 session缓存
User user=userService.Login(new User(null,username,null,password,null,null,null,null,null));
if(user!=null)
{
HttpSession session=req.getSession();
session.setAttribute("username",username);
session.setAttribute("userid",user.getId());
if("wu123".equals(username)){
//resp.getWriter().print("admin");
// req.getRequestDispatcher("/blog.html").forward(req,resp);
resp.getWriter().print("ok");
// resp.sendRedirect(req.getContextPath()+"/blog.html");
}else
{
resp.getWriter().print(username);
}
}else{
resp.getWriter().print("no");
}
}
@Override
protected void doPost(HttpServletRequest req, HttpServletResponse resp) throws ServletException, IOException {
doGet(req, resp);
}
}
Service层

dao层

BaseDAO
package com.wu.dao.impl;
import com.wu.utils.JdbcUtils;
import org.apache.commons.dbutils.QueryRunner;
import org.apache.commons.dbutils.handlers.BeanHandler;
import org.apache.commons.dbutils.handlers.BeanListHandler;
import org.apache.commons.dbutils.handlers.ScalarHandler;
import java.sql.Connection;
import java.sql.SQLException;
import java.util.List;
public abstract class BaseDao {
//使用Dbutils来操作数据库
private QueryRunner queryRunner=new QueryRunner();
/**
* 执行insert、update、delete
* @param sql
* @param args
* @return 返回-1执行失败
*/
public int update(String sql,Object ... args)
{
Connection conn= JdbcUtils.getConnection();
try{
return queryRunner.update(conn,sql,args);
}catch (SQLException e)
{
e.printStackTrace();
}finally {
JdbcUtils.close(conn);
}
return -1;
}
/**
* 查询一条语句
* @param type 返回的对象类型
* @param sql 执行的SQL语句
* @param args SQL语句的对应参数
* @param <T> 返回类型的泛型
* @return 返回null执行失败
*/
public <T> T queryForOne(Class<T> type,String sql,Object ... args)
{
Connection conn=JdbcUtils.getConnection();
try{
return queryRunner.query(conn,sql,new BeanHandler<T>(type),args);
}catch (SQLException e)
{
e.printStackTrace();
}finally {
JdbcUtils.close(conn);
}
return null;
}
/**
* 查询多条语句
* @param type
* @param sql
* @param args
* @param <T>
* @return 返回null执行失败
*/
public <T> List<T> queryForList(Class<T> type,String sql,Object ...args)
{
Connection conn=JdbcUtils.getConnection();
try{
return queryRunner.query(conn,sql,new BeanListHandler<T>(type),args);
}catch(SQLException e)
{
e.printStackTrace();
}finally {
JdbcUtils.close(conn);
}
return null;
}
/**
* 查询多条语句
* @param type
* @param sql
* @param <T>
* @return 返回null执行失败
*/
public <T> List<T> queryForList(Class<T> type,String sql)
{
Connection conn=JdbcUtils.getConnection();
try{
return queryRunner.query(conn,sql,new BeanListHandler<T>(type));
}catch(SQLException e)
{
e.printStackTrace();
}finally {
JdbcUtils.close(conn);
}
return null;
}
/**
* 返回一行一列的sql语句
* @param sql 执行的SQL语句
* @param args SQL语句对应的参数
* @return
*/
public Object queryForStringValue(String sql,Object ... args)
{
Connection conn=JdbcUtils.getConnection();
try {
queryRunner.query(conn,sql,new ScalarHandler(),args);
} catch (SQLException e) {
e.printStackTrace();
} finally {
JdbcUtils.close(conn);
}
return null;
}
}
utils工具类
JDBCutils
package com.wu.utils;
import com.alibaba.druid.pool.DruidDataSource;
import com.alibaba.druid.pool.DruidDataSourceFactory;
import java.io.InputStream;
import java.sql.Connection;
import java.util.Properties;
public class JdbcUtils {
private static DruidDataSource dataSource;
static {
try{
Properties properties=new Properties();
//读取jdbc.properties文件
InputStream inputStream=JdbcUtils.class.getClassLoader().getResourceAsStream("jdbc.properties");
//从流中加载数据
properties.load(inputStream);
//创建数据库链接池
dataSource= (DruidDataSource) DruidDataSourceFactory.createDataSource(properties);
}catch (Exception e){
e.printStackTrace();
}
}
/**
* 获取连接池中的连接
* @return 返回null说明获取失败
*/
public static Connection getConnection()
{
Connection conn=null;
try{
conn=dataSource.getConnection();
}catch (Exception e)
{
e.printStackTrace();
}
return conn;
}
/**
* 关闭连接池
* @param conn
*/
public static void close(Connection conn)
{
if(conn!=null)
{
try {
conn.close();
}catch (Exception e)
{
e.printStackTrace();
}
}
}
}
jdbc.properties配置
username=root
password=123456
url=jdbc:mysql://localhost:3306/blogwu?useSSL=false&serverTimezone=UTC&useUnicode=true&characterEncoding=utf-8
driverClassName=com.mysql.cj.jdbc.Driver
initialSize=5
maxActive=10
数据库字段

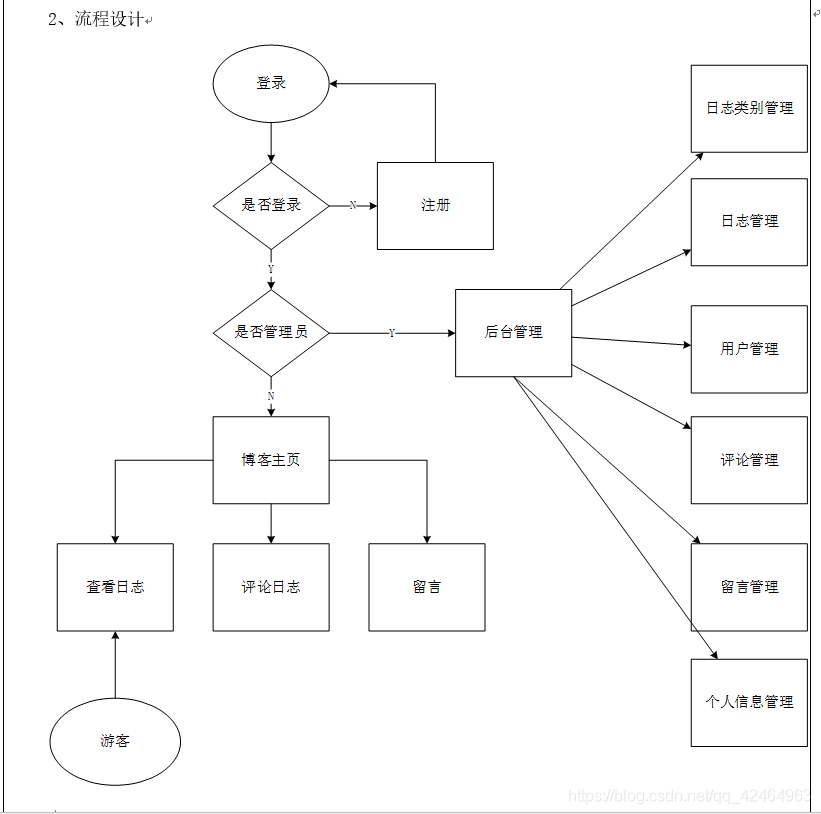
流程设计

Gitee下载链接: Gitee.

1914





