目录
引言
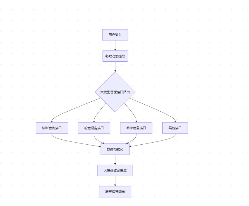
在医疗信息化快速发展的今天,我们开发了一个智能问诊系统。该系统通过结合大语言模型与动态接口调用机制,实现了智能化的患者问诊和康复指导功能。本文将深入解析该系统的技术实现方案。
1、需求背景
传统医疗问诊系统存在以下痛点:
1.1 接口参数固定,无法灵活适应不同医疗场景
1.2 患者输入信息与后端服务缺乏智能匹配
1.3 医疗数据获取与建议生成流程割裂
本系统通过以下创新设计解决上述问题:
- 动态参数模型:根据知识库自动生成参数结构
- 智能接口路由:基于输入内容自动匹配最佳API
- 端到端处理链:无缝衔接参数提取、接口调用和建议生成
2、实现原理
根据知识库自动生成参数结构,大模型根据用户输入内容自动匹配最佳API,并进行接口调用及建议生成

3、实现步骤
3.1 API接口配置
通过配置API接口信息,结合大模型动态处理
{
"diagnosis": {
"name": "诊断查询",
"description": "患者姓名和身份证号码查询最新诊断信息",
"url": "http://127.0.0.1:8889/api/demo/queryPatientDiagnosis",
"method": "POST",
"params": ["name", "certNo"],
"data_key": ["diagnosis"]
},
"check_report": {
"name": "检查报告",
"description": "就诊号查询报告",
"url": "http://127.0.0.1:8889/api/demo/queryPatientCheckReport",
"method": "POST",
"params": ["patientNo"],
"data_key": ["labContent"]
},
"patient_info": {
"name": "就诊信息",
"description": "病历号查询就诊信息",
"url": "http://127.0.0.1:8889/api/demo/queryPatientInfo",
"method": "POST",
"params": ["patientNo", "name"],
"data_key": ["diagnosis", "labContent"]
}
}
3.2 组织API接口调用
基于参数完备性进行接口匹配,支持多条件组合查询
# 通用调用函数
def call_medical_api(query_type: str, params: Dict[str, str]) -> str:
"""通用医疗API调用入口"""
config = api_config.get(query_type)
if not config:
raise ValueError(f"无效的查询类型: {query_type}")
# 构建请求参数
payload = {

最低0.47元/天 解锁文章

被折叠的 条评论
为什么被折叠?



