






















认识软件测试的缺陷
最新推荐文章于 2021-10-25 19:13:40 发布
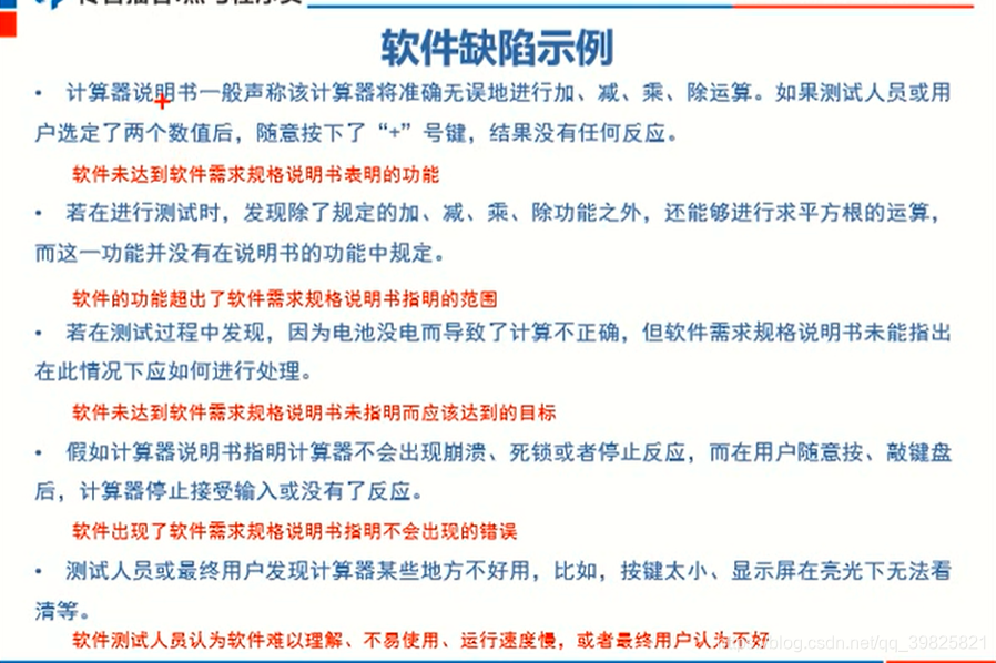
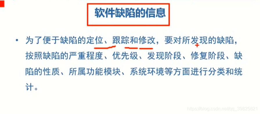
本文探讨了软件测试中缺陷的基本概念,解释了错误与缺陷的区别,以及它们在软件开发生命周期中的重要性。通过实例说明如何识别和报告缺陷,以确保产品质量。
本文探讨了软件测试中缺陷的基本概念,解释了错误与缺陷的区别,以及它们在软件开发生命周期中的重要性。通过实例说明如何识别和报告缺陷,以确保产品质量。























1605
420

被折叠的 条评论
为什么被折叠?