github 获取更多前端资源
https://github.com/ChenMingK/WebKnowledges-Notes
灵魂三问
JavaScript 为什么是单线程的?JavaScript 为什么需要异步?JavaScript 单线程又是如何实现异步的?
1.JavaScript 为什么是单线程的?
现在有 2 个线程 process1 process2,假设 JavaScript 是多线程的,所以他们可以对同一个 dom 同时进行操作。process1 删除了该 dom,而 process2 编辑了该 dom,同时下达 2 个矛盾的命令,浏览器究竟该如何执行呢?这样想,JavaScript 为什么被设计成单线程应该就容易理解了吧。
2.JavaScript 为什么需要异步?
如果 JavaScript 中不存在异步,只能自上而下执行,如果上一行解析时间很长,那么下面的代码就会被阻塞。对于用户而言,阻塞就意味着"卡死",这样就导致了很差的用户体验,所以 JavaScript 中存在异步执行。
3.JavaScript 单线程又是如何实现异步的呢?
是通过事件循环来实现的
为了利用多核 CPU 的计算能力,HTML5 提出 Web Worker 标准,允许 JavaScript 脚本创建多个线程,但是子线程完全受主线程控制,且不得操作 DOM。所以,这个新标准并没有改变 JavaScript 单线程的本质。
为什么说 JavaScript 是“非阻塞”的语言?非阻塞即:“程序不会因为某个任务而停下来”
console.log("程序时间:" + new Date().getTime())
setTimeout(function () {
console.log("暂停一秒:" + new Date().getTime())
}, 1000)
console.log('这是暂停一秒之后的时间:' + new Date().getTime())
简单来,如果上图的 setTimeout 换成 C++ 的 sleep(1000) 之类的,那么 C++ 是会确实地“睡眠”那么段时间的,而 JS 不会。如果我就是想实现这个功能呢?可以利用 Promise 实现:
async function test () {
console.log('start')
await sleep(3000)
console.log('3s has passed')
}
function sleep (ms) {
return new Promise((resolve, reject) => {
setTimeout(() => {
resolve()
}, ms)
})
}
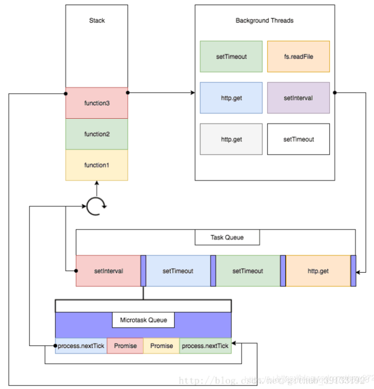
任务队列
当遇到一个异步事件后,JavaScript 引擎并不会一直等待异步事件返回结果,而是会将这个事件挂在与执行栈不同的队列中,我们称之为任务队列。
这些任务又被细分为宏任务和微任务
- 宏任务(macrotask):script(全局任务),setTimeout ,setInterval ,setImmediate (node.js 独有),I/O(磁盘读写或网络通信) ,UI rendering(UI交互事件)
- 微任务(microtask):process.nextTick (node.js 独有), Promise.then, Object.observer(已废弃), MutationObserver
事件循环(event loop)
这里首先要明确一点:浏览器是一个进程,其有多个线程(具体见 Broswer 章节)
一般情况下, 浏览器有如下五个线程:
- GUI 渲染线程
- JavaScript 引擎线程
- 浏览器事件触发线程
- 定时器触发线程
- 异步 HTTP 请求线程
GUI 渲染线程和 JavaScript 引擎线程是互斥的,其他线程相互之间都是可以并行执行的。
浏览器中,JavaScript 引擎循环地从任务队列中读取任务并执行,这种运行机制就叫做事件循环。

更准确地说,事件循环是按下面几个步骤执行的:
- 执行同步代码,这属于宏任务(初始时的同步代码就是 script 整体代码)
- 执行栈为空,查询是否有微任务 (microtask) 需要执行
- 执行所有微任务
- 必要的话渲染 UI
- 然后开始下一轮 Event loop,执行宏任务中的异步代码
例题
setTimeout(function () {
console.log(1)
}, 0)
Promise.resolve(function () {
console.log(2)
})
new Promise(function (resolve) {
console.log(3)
})
console.log(4)
// 上述代码的输出结果是什么???
正确答案是-------------------> 3 4 1
解释如下:
// 遇到 setTimeout 将 setTimeout 回调放入宏任务队列中
setTimeout(function () {
console.log(1)
}, 0)
// 遇到了 promise,但是并没有 then 方法回调
// 所以这句代码会在执行过程中进入我们当前的执行上下文 紧接着就出栈了
Promise.resolve(function () {
console.log(2)
})
// 遇到了一个 new Promise,Promise 有一个原则就是在初始化 Promise 的时候Promise 内部的构造器函数会立即执行,
// 因此在这里会立即输出一个 3,所以这个 3 是第一个输出的
new Promise(function (resolve) {
console.log(3)
})
// 然后第二个输出 4 当代码执行完毕后回去微任务队列查找有没有任务,
// 发现微任务队列是空的,那么就去宏仁务队列中查找,发现有一个我们刚刚放进去的setTimeout 回调函数,
// 那么就取出这个任务进行执行,所以紧接着输出1
console.log(4)
太简单了?来看看这题:
console.log('begin'); // 1.begin
setTimeout(() => {
console.log('setTimeout 1'); // 3.setTimeout 1
Promise.resolve() // Promise.resolve().then :直接把 then 回调放入微任务队列
.then(() => {
console.log('promise 1'); // 5.promise 1
setTimeout(() => {
console.log('setTimeout2'); // 8. setTimeout2
});
})
.then(() => {
console.log('promise 2'); // 7. promise 2 注意7比8要快,then 方法返回一个新的 Promise 对象
});
new Promise(resolve => {
console.log('a'); // 4. a
resolve();
}).then(() => {
console.log('b'); // 6. b
});
}, 0);
console.log('end'); // 2.end
本文详细探讨了JavaScript为何采用单线程设计,分析了异步处理的必要性,并深入讲解了事件循环机制如何使单线程环境下实现异步操作。通过实例解析,帮助读者理解宏任务、微任务的区别及执行顺序。
2801

被折叠的 条评论
为什么被折叠?



