加密:

解密:

生成数字签名:

验证数字签名:

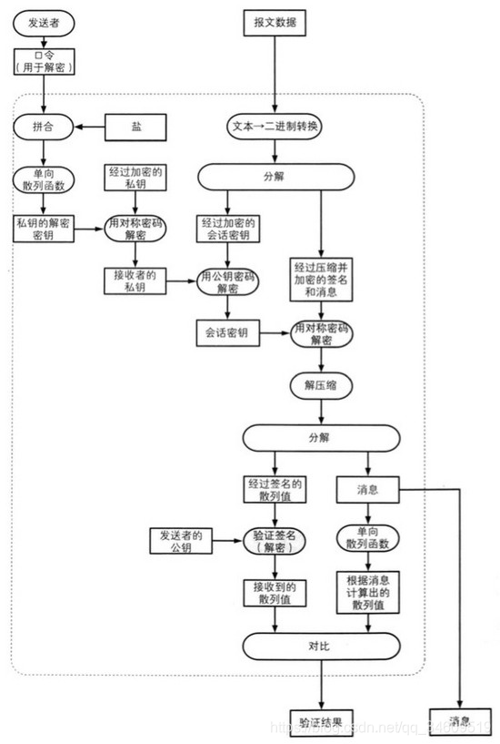
生成数字签名并加密以及解密并验证数字签名


PGP没有使用认证机构,而是采用了一种叫做 信任网 的方法。信任网的要点是“不依赖认证机构,而是建立每个人之间的信任关系”。
密码技术与现实社会

加密:

解密:

生成数字签名:

验证数字签名:

生成数字签名并加密以及解密并验证数字签名


PGP没有使用认证机构,而是采用了一种叫做 信任网 的方法。信任网的要点是“不依赖认证机构,而是建立每个人之间的信任关系”。
密码技术与现实社会

537
1920
1813
5770
6950

被折叠的 条评论
为什么被折叠?