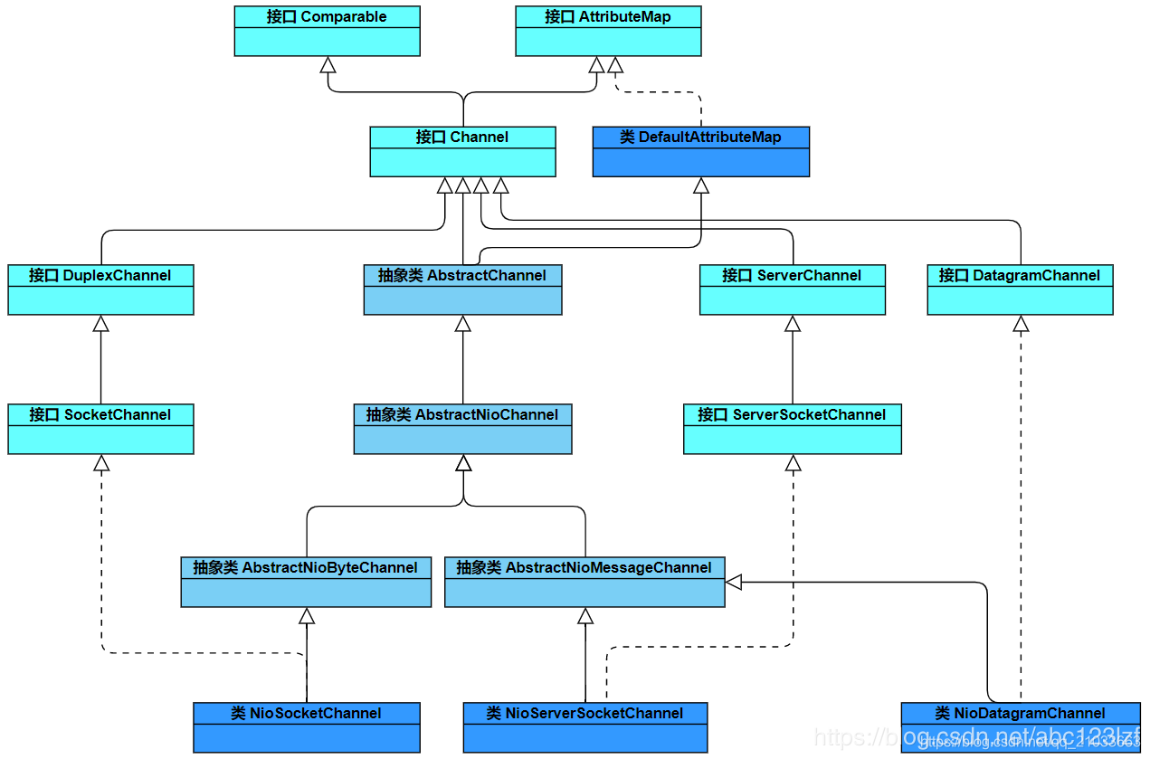
1、Channel继承关系
关于ChannelPipeline原理可参考:https://blog.youkuaiyun.com/qq_21033663/article/details/105674261

2、NIO Channel分类
1)NioDatagramChannel:发送和接收数据包,支持TCP和UDP,对DatagramSocket和selector进行封装
2)NioServerSocketChannel:服务端使用,对JDK的ServerSocketChannel进行了封装
3)NioSocketChannel:客户端使用
3、UDP Demo
1)Server
import io.netty.bootstrap.Bootstrap;
import io.netty.buffer.ByteBuf;
import io.netty.buffer.PooledByteBufAllocator;
import io.netty.buffer.Unpooled;
import io.netty.channel.Channel;
import io.netty.channel.ChannelHandlerContext;
import io.netty.channel.ChannelOption;
import io.netty.channel.EventLoopGroup;
import io.netty.channel.SimpleChannelInboundHandler;
import io.netty.channel.nio.NioEventLoopGroup;
import io.netty.channel.socket.DatagramPacket;
import io.netty.channel.socket.nio.NioDatagramChannel;
public class UdpServerTest {
public static void main(String[] args) throws Exception {
EventLoopGroup group = new NioEventLoopGroup();
Bootstrap bootStrap = new Bootstrap();
bootStrap.group(group)
.channel(NioDatagramChannel.class) // 指定传输数据包,可支持UDP
.option(ChannelOption

最低0.47元/天 解锁文章
708

被折叠的 条评论
为什么被折叠?



