💗博主介绍:✌全网粉丝10W+,优快云全栈领域优质创作者,博客之星、掘金/知乎/b站/华为云/阿里云等平台优质作者、专注于Java、小程序/APP、python、大数据等技术领域和毕业项目实战,以及程序定制化开发、文档编写、答疑辅导等。
👇🏻 精彩专栏 推荐订阅👇🏻
计算机毕业设计精品项目案例(持续更新)
🌟文末获取源码+数据库+文档🌟
感兴趣的可以先收藏起来,还有大家在毕设选题,项目以及论文编写等相关问题都可以和学长沟通,希望帮助更多的人
一.前言

在当今社会,随着人们生活水平的提高和健康意识的增强,口腔健康作为整体健康的重要组成部分,日益受到公众的重视。然而,传统的口腔医疗服务模式往往存在就诊流程繁琐、信息不透明、医患沟通不畅等问题,难以满足患者对高效、便捷、个性化服务的需求。为了解决这些问题,康齿生口腔机构紧跟数字化时代步伐,依托微信小程序的强大功能和广泛用户基础,研发了一套全面的口腔服务系统——“康齿生口腔服务系统”。
该系统集成了预约挂号、互动交流、电子病历管理、会诊治疗进度跟踪、口腔健康知识普及等多种功能于一体,旨在为患者提供一站式、个性化的口腔健康管理服务。通过该系统,患者可以轻松实现线上预约,避免了现场排队等待的烦恼;同时,系统内的在线咨询功能允许患者随时与医生进行沟通,解答疑问,增强医患互动;此外,个人健康档案的建立与管理,帮助患者更好地了解自己的口腔健康状况,及时发现并预防潜在问题;而治疗进度的实时跟踪,则让患者随时掌握治疗动态,增强就医安全感。
“康齿生口腔服务系统”的推出,不仅极大地提升了口腔医疗服务的效率和便捷性,还促进了医患之间的有效沟通,增强了患者的健康意识和自我管理能力。该系统是康齿生口腔机构在数字化转型道路上的一次重要尝试,也是对传统口腔医疗服务模式的一次创新和突破,对于推动口腔医疗行业的整体发展具有重要意义。
二.技术环境
jdk版本:1.8 及以上
ide工具:Eclipse或者 IDEA,微信小程序开发工具
数据库: mysql5.7 (必须5.7)
编程语言: Java
java框架:SpringBoot
maven: 3.6.1
详细技术:HTML+CSS+JAVA+SpringBoot+MYSQL+VUE+MAVEN+微信开发工具
三.功能设计
本系统设计的基于微信小程序的康齿生口腔服务系统。系统分为管理员和用户两种角色:
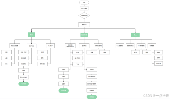
管理员包括系统首页,个人中心,用户管理、商品分类管理、电子病历管理、医疗机构管理、预约信息管理、会诊治疗管理、商品信息管理、病友交流管理、系统管理、订单管理等功能模块。
用户包括首页、商品信息、病友交流、购物车、我的(我的订单、电子病历、预约信息、会诊治疗、我的收藏、用户充值、我的发帖、修改密码)
系统功能结构图如下所示:

小程序核心业务流程图如下所示:

程序上交给用户进行使用时,需要提供程序的操作流程图,这样便于用户容易理解程序的具体工作步骤,现如今程序的操作流程都有一个大致的标准,即先通过登录页面提交登录数据,通过程序验证正确之后,用户才能在程序功能操作区页面操作对应的功能。

四.部分效果展示
4.1用户微信端功能实现效果
系统首页是用户注册登录后进入的第一个界面,用户可通过小程序端首页进入对应的页面或者通过小程序最下面的那一行导航栏中的“首页、商品信息、病友交流、购物车、我的”等操作,如图所示。

用户点击商品信息,在商品信息的可以按照商品名称和分类进行搜索,并支持按价格和日期排序。同时支持加入购物车、立即购买、点赞、收藏以及评论等操作。如图所示。


用户点击医疗机构菜单,可以查询到所有的医疗机构信息,并可以进行在线预约、收藏以及点赞操作,如图所示。

用户点击电子病历菜单,可以查看自己的病历信息,同时可以添加和修改电子病历信息操作,如图所示。

在我的功能界面,用户点击“我的”进入我的页面,在我的页面可以对我的订单、电子病历、预约信息、会诊治疗、我的收藏、用户充值、我的发帖、修改密码等进行详细操作,如图所示。

4.2管理员服务端功能实现效果
管理员的登陆界面包括管理员的账号、密码,其中就是已有的账号,还有需要注册的账号。管理员登录界面如图所示。

管理员登录系统后,可以对系统首页,个人中心,用户管理、商品分类管理、电子病历管理、医疗机构管理、预约信息管理、会诊治疗管理、商品信息管理、病友交流管理、系统管理、订单管理等功能进行相应操作,如图所示。




部分功能代码
/**
* 上传文件
*/
@RequestMapping("/upload")
@IgnoreAuth
public R upload(@RequestParam("file") MultipartFile file,String type) throws Exception {
if (file.isEmpty()) {
throw new EIException("上传文件不能为空");
}
String fileExt = file.getOriginalFilename().substring(file.getOriginalFilename().lastIndexOf(".")+1);
File path = new File(ResourceUtils.getURL("classpath:static").getPath());
if(!path.exists()) {
path = new File("");
}
File upload = new File(path.getAbsolutePath(),"/upload/");
if(!upload.exists()) {
upload.mkdirs();
}
String fileName = new Date().getTime()+"."+fileExt;
if(StringUtils.isNotBlank(type) && type.contains("_template")) {
fileName = type + "."+fileExt;
new File(upload.getAbsolutePath()+"/"+fileName).deleteOnExit();
}
File dest = new File(upload.getAbsolutePath()+"/"+fileName);
file.transferTo(dest);
if(StringUtils.isNotBlank(type) && type.equals("1")) {
ConfigEntity configEntity = configService.selectOne(new EntityWrapper<ConfigEntity>().eq("name", "faceFile"));
if(configEntity==null) {
configEntity = new ConfigEntity();
configEntity.setName("faceFile");
configEntity.setValue(fileName);
} else {
configEntity.setValue(fileName);
}
configService.insertOrUpdate(configEntity);
}
return R.ok().put("file", fileName);
}
/**
* 后端列表
*/
@RequestMapping("/page")
public R page(@RequestParam Map<String, Object> params,OrdersEntity orders,
HttpServletRequest request){
String tableName = request.getSession().getAttribute("tableName").toString();
if(tableName.equals("nonghu")) {
orders.setNonghuhao((String)request.getSession().getAttribute("username"));
if(orders.getUserid()!=null) {
orders.setUserid(null);
}
}
else {
if(!request.getSession().getAttribute("role").toString().equals("管理员")) {
orders.setUserid((Long)request.getSession().getAttribute("userId"));
}
}
EntityWrapper<OrdersEntity> ew = new EntityWrapper<OrdersEntity>();
PageUtils page = ordersService.queryPage(params, MPUtil.sort(MPUtil.between(MPUtil.likeOrEq(ew, orders), params), params));
return R.ok().put("data", page);
}
数据库参考
源码及文档获取
文章下方名片联系我即可~
大家点赞、收藏、关注、评论啦 、查看👇🏻获取联系方式👇🏻
精彩专栏推荐订阅:在下方专栏👇🏻
最新计算机毕业设计选题篇-选题推荐
小程序毕业设计精品项目案例-200套
Java毕业设计精品项目案例-200套
Python毕业设计精品项目案例-200套
大数据毕业设计精品项目案例-200套
💟💟如果大家有任何疑虑,欢迎在下方位置详细交流。


被折叠的 条评论
为什么被折叠?



