前言
最近在部门内部分享了原来在电商业务做秒杀活动的整体思路,大家对这次分享反馈还不错,所以我就简单整理了一下,分享给大家参考参考
业务介绍

什么是秒杀?通俗一点讲就是网络商家为促销等目的组织的网上限时抢购活动比如说京东秒杀,就是一种定时定量秒杀,在规定的时间内,无论商品是否秒杀完毕,该场次的秒杀活动都会结束。这种秒杀,对时间不是特别严格,只要下手快点,秒中的概率还是比较大的。
淘宝以前就做过一元抢购,一般都是限量 1 件商品,同时价格低到「令人发齿」,这种秒杀一般都在开始时间 1 到 3 秒内就已经抢光了,参与这个秒杀一般都是看运气的,不必太强求
业务特点

瞬时并发量大
秒杀时会有大量用户在同一时间进行抢购,瞬时并发访问量突增 10 倍,甚至 100 倍以上都有。
库存量少
一般秒杀活动商品量很少,这就导致了只有极少量用户能成功购买到。
业务简单
流程比较简单,一般都是下订单、扣库存、支付订单
技术难点

现有业务的冲击
秒杀是营销活动中的一种,如果和其他营销活动应用部署在同一服务器上,肯定会对现有其他活动造成冲击,极端情况下可能导致整个电商系统服务宕机
直接下订单
下单页面是一个正常的 URL 地址,需要控制在秒杀开始前,不能下订单,只能浏览对应活动商品的信息。简单来说,需要 Disable 订单按钮
页面流量突增
秒杀活动开始前后,会有很多用户请求对应商品页面,会造成后台服务器的流量突增,同时对应的网络带宽增加,需要控制商品页面的流量不会对后台服务器、DB、Redis 等组件的造成过大的压力
架构设计思想

限流
由于活动库存量一般都是很少,对应的只有少部分用户才能秒杀成功。所以我们需要限制大部分用户流量,只准少量用户流量进入后端服务器
削峰
秒杀开始的那一瞬间,会有大量用户冲击进来,所以在开始时候会有一个瞬间流量峰值。如何把瞬间的流量峰值变得更平缓,是能否成功设计好秒杀系统的关键因素。实现流量削峰填谷,一般的采用缓存和 MQ 中间件来解决
异步
秒杀其实可以当做高并发系统来处理,在这个时候,可以考虑从业务上做兼容,将同步的业务,设计成异步处理的任务,提高网站的整体可用性
缓存
秒杀系统的瓶颈主要体现在下订单、扣减库存流程中。在这些流程中主要用到 OLTP 的数据库,类似 MySQL、SQLServer、Oracle。由于数据库底层采用 B+ 树的储存结构,对应我们随机写入与读取的效率,相对较低。如果我们把部分业务逻辑迁移到内存的缓存或者 Redis 中,会极大的提高并发效率
整体架构

客户端优化
客户端优化主要有两个问题
秒杀页面
秒杀活动开始前,其实就有很多用户访问该页面了。如果这个页面的一些资源,比如 CSS、JS、图片、商品详情等,都访问后端服务器,甚至 DB 的话,服务肯定会出现不可用的情况。所以一般我们会把这个页面整体进行静态化,并将页面静态化之后的页面分发到 CDN 边缘节点上,起到压力分散的作用
防止提前下单
防止提前下单主要是在静态化页面中加入一个 JS 文件引用,该 JS 文件包含活动是否开始的标记以及开始时的动态下单页面的 URL 参数。同时,这个 JS 文件是不会被 CDN 系统缓存的,会一直请求后端服务的,所以这个 JS 文件一定要很小。当活动快开始的时候(比如提前),通过后台接口修改这个 JS 文件使之生效
API 接入层优化
客户端优化,对于不是搞计算机方面的用户还是可以防止住的。但是稍有一定网络基础的用户就起不到作用了,因此服务端也需要加些对应控制,不能信任客户端的任何操作。一般控制分为 2 大类
限制用户维度访问频率
针对同一个用户( Userid 维度),做页面级别缓存,单元时间内的请求,统一走缓存,返回同一个页面
限制商品维度访问频率
大量请求同时间段查询同一个商品时,可以做页面级别缓存,不管下回是谁来访问,只要是这个页面就直接返回
SOA 服务层优化
上面两层只能限制异常用户访问,如果秒杀活动运营的比较好,很多用户都参加了,就会造成系统压力过大甚至宕机,因此需要后端流量控制
对于后端系统的控制可以通过消息队列、异步处理、提高并发等方式解决。对于超过系统水位线的请求,直接采取 「Fail-Fast」原则,拒绝掉
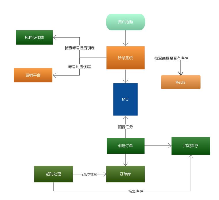
秒杀整体流程图

秒杀系统核心在于层层过滤,逐渐递减瞬时访问压力,减少最终对数据库的冲击。通过上面流程图就会发现压力最大的地方在哪里?
MQ 排队服务,只要 MQ 排队服务顶住,后面下订单与扣减库存的压力都是自己能控制的,根据数据库的压力,可以定制化创建订单消费者的数量,避免出现消费者数据量过多,导致数据库压力过大或者直接宕机。
库存服务专门为秒杀的商品提供库存管理,实现提前锁定库存,避免超卖的现象。同时,通过超时处理任务发现已抢到商品,但未付款的订单,并在规定付款时间后,处理这些订单,将恢复订单商品对应的库存量
总结
核心思想:层层过滤
尽量将请求拦截在上游,降低下游的压力
充分利用缓存与消息队列,提高请求处理速度以及削峰填谷的作用
9421

被折叠的 条评论
为什么被折叠?



