更多内容关注微信公众号:fullstack888
研发效能提升是最近比较热门的一个话题,本人根据这几年的工作心得,做了一些思考总结,由于个人深度有限,暂且抛转引入。
三要素
任何生产力的提升都离不开这三个因素:人、流程和工具,少了其中任何一个因素都无法实现。
人,即思想,也就是古人说的“道”,道不同不相为谋,是制高点,也是高层建筑的基石。
流程,即方法,也是古人说的“法”。研发效能的提升,也就是要提高投入产出比,既要增加产出,也要减少消耗。
工具,即道具、器械,对应“器”。选对工具很重要,趁手的工具往往能起到事半功倍的效果。

详细解释见下图:

第一个要素:人
思想的深度决定了生产力的高度。按照敏捷宣言,个体和交互胜过流程和工具,人的因素是最重要的,但人的思想在短期内又无法提升,需要长期不断投入。
我们可以从两个方面着手,逐渐改进:
工程素养
做事方法
工程素养

做事方法
研发同学要形成PDCA的思维,任何事情都要有始有终,形成闭环
乔梁在《持续交付2.0》中提出的持续交付双环模型,我觉得是PDCA环的发展,可以应用到很多领域,比如流程改进

持续交付双环在流程改进中的应用

第二个要素:流程
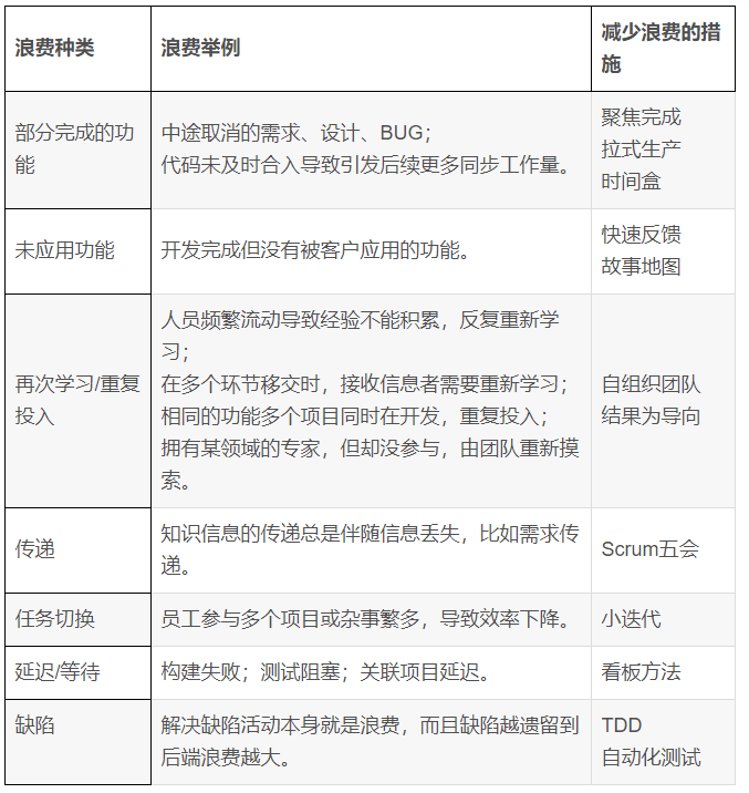
流程的引入并不是为了给团队增加束缚,而是提高研发效能,即必须起到减少浪费,促进价值产生的作用
减少浪费
按照精益的思想,软件行业常见的浪费有以下几种:

促进价值产生
流程必须促进价值的产生,即价值产生的催化剂

流程改进
流程改进一定要避免买椟还珠的行为,改进的目的是减少浪费,促进价值产生,而不是为了符合流程而走流程。
如果流程已经阻碍到价值的交付,那么就要考虑优化流程。
第三个要素:工具
工具是三个因素中最容易实现的,可以购买现成的,也可以企业自己开发,比如业界常用的有Jira、TFS、禅道、Tembition等,可以根据自身需求导入。
工具毕竟只是流程的载体,不能把心思都花在工具上,而忽略了人和流程,那就舍本逐末了。
工具和人
工具是人工作的道具,既要辅助人实现工作目标,也要把工作过程透明出来,方便干系人了解工作进展
所以工具的选型需要考虑几个因素:
组织复杂度
工具维护成本
是否能满足流程需要
是否方便获取状态报告
工具和流程
工具是流程的载体,流程只有整合到工具中才能更高效率的被执行,尤其是流转的自动化
正所谓术以载道,好的工具必须是符合企业文化,并能促进流程的自我改良的
工具和度量
度量是研发活动的镜子,只有完善的度量体系,才能清晰知道哪里存在弱项,哪里是我们改进的重点
缺少度量,研发过程必然不可见,更谈不上如何提升研发效能

而度量必须通过工具实现,否则度量的效率就会很低下,如果度量本身要花费大量工作,那就得不偿失
度量原则
度你所做,为优而量,这是度量的根本目标
简单,减少度量工作量
客观,不易受人为干涉
尽量不与考核挂钩
较完整的度量框架
根据以往经验,及目前公司正在做的度量,梳理了一套较完整的端到端度量体系,可以参考


如何考核
既然说度量不与考核挂钩,那该如何采集考核数据?
建议从几个客观指标着手(有部分借用阿里)

团队互评
也可以采用团队匿名互评的方法
回顾会上,每个人给包括自己在内的所有人进行评价,包括:综合评分、做得好的、待改进点
某项目团队互评结果

当然,任何措施若涉及到个人利益,必然会有变味的行为(坏味道),即使现在很火的OKR一样有走歪的,只能看这个措施是否能引导团队往正确的方向走,是否利大于弊。
原文链接:https://huver.blog.youkuaiyun.com/article/details/103260847
- END -
推荐阅读:

关注:fullstack888
学习架构知识
互联网后端架构

9659

被折叠的 条评论
为什么被折叠?



