国际可持续计算科学、技术与管理会议(SUSCOM‐2019)
基于物联网的工业自动化
ABSTRACT
由于人们需求的增加,任何特定地区的工业数量都在逐年增长,因此可以采用智能工业化自动化。
在此方案中,使用气体检测器(用于检测有毒或刺激性气体)和红外传感器(用于统计制造的产品数量)来监测工业内的空气质量以及制造的产品数量,从而无需人工参与。此外,为了查看送货车辆的预计到达时间,使用全球定位系统获取送货车辆的实时纬度、经度和预计到达时间,这些信息可通过使用安卓工作室创建的应用程序查看,该全球定位系统已集成到树莓派中。当工业中发生火灾事故时,可通过安装在工业内并集成到树莓派和液晶显示屏上的火焰传感器进行检测,随后将启动消防喷淋系统。
1. 引言
由于人口的增长,人们的需求逐年增加,从而推动了越来越多工业的开发和建立。早期自动化的目的是提高生产效率,并降低与人工操作相关的成本。当提到工业时,我们脑海中会浮现诸如大型、巨大等词汇。而对整个工业进行单人监控并非易事,需要大量工人来检查设备运行情况、工业工作环境以及跟踪产品包装。因此,为了减少人力投入,提出了这一实验装置。该装置可用于小型工业企业(如橡胶工业、钢铁工业等)。
本文讨论了以下因素:
- 监测工业中的空气质量 :工业的工作环境起着关键作用,因为即使工作场所存在少量有毒气体,也可能对监督工业生产的人员以及居住在工业区附近的人们造成健康问题。因此,使用集成到树莓派和LCD的气体检测器来监控工业内的空气质量,这也减少了人工定期检查空气质量的需求。
- 检查制造的产品数量 :在工业中统计制造的产品数量需要大量劳动力,为了减少人力需求,在机器两侧安装两个红外传感器,产品经过红外传感器之间,并将信号集成到树莓派和LCD屏幕。这样可以避免在此任务上使用人工劳动力。
- 检测工业中的火灾 :火灾事故主要由机器故障引起,为此可使用集成到树莓派的火焰传感器来检测火焰。一旦检测到火灾,洒水装置将被激活以控制火势。
- 追踪送货车辆 :通过在送货车辆中将全球定位系统(GPS)与树莓派集成,可以获得车辆的实时纬度和经度,然后将获取的数据保存在云存储中,再通过应用程序(可在安卓工作室开发)向用户显示纬度和经度。利用此方法,在车辆被盗时可通过其获得的纬度和经度进行定位。
2. 方法论
以下是构建所提出系统的步骤:
- 树莓派设置 :树莓派是一种带有ARM处理器[约700MHz]、256至512MB内存以及额外存储卡插槽的单板计算机。将树莓派放置在非金属表面上,连接USB鼠标和键盘,然后将5V适配器电源连接到树莓派,并安装配置Raspbian操作系统来完成设置。
- 火焰传感器集成 :当火焰传感器检测到辐射时会被激活,这种辐射在人眼中呈现为黄红色火焰和烟雾。树莓派配置完成后,将火焰探测器连接到树莓派的GPIO引脚,树莓派为火焰传感器提供电源。使用火焰探测器而非热量探测器和烟雾探测器的原因是其响应更快且更准确。当火焰探测器检测到来自某一点的辐射和热量时,火焰传感器被激活并向树莓派发送信号,随后树莓派在液晶显示屏上显示相关信息,并启动洒水装置以减少工业环境中的火情。
- 气体检测器应用 :气体检测器用于检测因机器故障而泄漏的易燃气体和有毒气体,这些气体可能对在工业区工作或附近生活的人群造成健康危害。气体检测器连接至树莓派的GPOI引脚,并由树莓派为其供电。当气体检测器检测到气体时,会向树莓派发送信号,树莓派将在液晶显示屏上显示消息,使用此方法可定期对空气质量进行检查。[4] AMQ‐2 可使用气体传感器。
- 红外传感器用于产品计数 :通过机器两侧的两个红外传感器可以检测通过机器的产品数量,[2]其中可使用由BC557晶体管驱动偏置的TSOP1736,并将信号发送至树莓派。据称,红外传感器TSOP1736具有36 kHz的光电检测响应。
- GPS车辆追踪系统 :全球定位系统(GPS)接收器通过将GPS连接到树莓派的GPIO引脚,并使用晶体管‐晶体管逻辑(TTL)以及从树莓派获取3.3V电源,从而获取车辆的实时纬度和经度。配送车辆的纬度和经度信息被获取后存储在云端,并在由安卓工作室开发的应用程序中显示,配送负责人可通过该应用程序访问并获取车辆的实时位置信息以及预计到达时间。
3. 流程图
从图4可以看出,树莓派是激活所有功能的核心部分。
情况1 :当气体检测器检测到气体时,会向树莓派发送消息“是”,随后该消息会显示在LCD屏幕上。如果没有检测到气体,则不会向树莓派发送任何消息。
情况2 :当火焰检测器检测到火焰时,会向树莓派发送消息“是”,随后该消息会显示在LCD屏幕上。如果没有检测到火焰,则不会向树莓派发送任何消息。
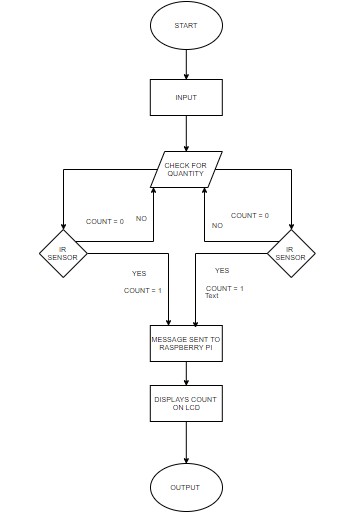
图5显示了检查机器生产的产品数量的两种情况:
情况1 :如果产品通过机器两侧的红外传感器,则会向树莓派发送消息“是”,随后在LCD屏幕上显示计数 = 1。
情况2 :如果产品未通过机器两侧的红外传感器,向树莓派发送消息“NO”,随后计数 = 0 显示在LCD屏幕上。
4. 应用
上述系统还可用于其他多个领域,其中一些包括:
- 火焰检测过程可用于消防站,以检测其附近区域的火焰。
- 车辆追踪系统可用于校车,以避免校车被盗或劫持。
- 气体检测器可用于医院,以保持环境的卫生。
- 带有红外传感器的数量计数器可用于统计进入和离开某个场所的人数。
- 火焰检测过程可用于学校。
5. 结论
当工业化进程加快时,对劳动力的需求也随之上升。通过智能工业自动化,可以避免在工业中使用人力,例如无需派遣人员检查工厂的空气质量、火灾事故,以及统计制造的产品数量。随着工业数量因人口增长而逐年增加,产品需要通过道路运输由送货车辆进行配送,但这些送货卡车有时会被劫持。为避免此类情况,可采用基于全球定位系统(GPS)的跟踪系统,通过使用安卓工作室开发的应用程序,实时查看送货车辆的纬度、经度和预计到达时间。因此,通过智能工业自动化可以有效减少人工操作,提升安全性与管理效率。
1204

被折叠的 条评论
为什么被折叠?



