1.多线程基础
1.1 线程相关概念
程序(program):是为完成特定任务、用某种语言编写的一组指令的集合。简单的说:就是我们写的代码
进程:
1. 进程是指运行中的程序,比如我们使用QQ,就启动了一个进程,操作系统就会为该进程分配内存空间。当我们使用微信,又启动了一个进程,操作系统将为微信分配新的内存空间。
2. 进程是程序的一次执行过程,或是正在运行的一个程序。是动态过程:有它自身的产生、存在和消亡的过程
线程:
1. 线程由 进程创建的,是进程的一个实体
2. 一个 进程可以拥有多个线程
其他相关概念:
1. 单线程:同一个时刻,只允许执行一个线程
2. 多线程:同一个时刻,可以执行多个线程,比如:一个qq进程,可以同时打开多个聊天窗口。
3. 并发:同一个时刻,多个任务交替执行,造成一种“貌似同时”的错觉,简单的说,单核cpu实现的多任务就是并发。
4. 并行:同一个时刻,多个任务同时执行。多核cpu可以实现并行。
1.2 线程基本使用
1.2.1 创建线程的两种方式
在java中线程来使用有两种方法。
1. 继承Thread类,重写run方法
2. 实现Runnable接口,重写run方法

1.2.2 线程应用案例1-继承Thread类:
1) 请编写程序,开启一个线程,该线程每隔1秒。在控制台输出“啪瞄,我是小猫咪
2) 对上题改进:当输出80次瞄瞄,我是小猫咪,结束该线程
3) 使用JConsole 监控线程执行情况,并画出程序示意图!

public class Thread01{
public static void main(String[]args)throwsInterruptedException{
//创建Cat对象,可以当做线程使用
Cat cat = new Cat();
//源码
/*
(1)
public synchronized void start() {
start0();
}
(2)
//start0() 是本地方法,是JVM调用, 底层是c/c++实现
//真正实现多线程的效果, 是start0(), 而不是 run
private native void start0();
*/
cat.start(); //启动线程-> 最终会执行 cat 的 run 方法
//cat.run();//run 方法就是一个普通的方法, 没有真正的启动一个线程,就会把run方法执行完毕,才向下执行
//说明: 当main线程启动一个子线程 Thread-0, 主线程不会阻塞, 会继续执行
//这时 主线程和子线程是交替执行..
System.out.println("主线程继续执行" + Thread.currentThread().getName());//名字 main
for(int i = 0; i < 60; i++) {
System.out.println("主线程 i=" + i);
//让主线程休眠
Thread.sleep(1000);
} } }
//说明
//1. 当一个类继承了 Thread 类,该类就可以当做线程使用
//2. 我们会重写 run方法,写上自己的业务代码
//3. run Thread 类 实现了 Runnable 接口的run方法
/*
@Override
public void run() {
if (target != null) {
target.run();
} }
*/
class Cat extends Thread {
int times = 0;
@Override
public void run() {//重写 run 方法,写上自己的业务逻辑
while (true) {
//该线程每隔1秒。在控制台输出 “喵喵, 我是小猫咪”
System.out.println("喵喵, 我是小猫咪" + (++times) + " 线程名=" +Thread.currentThread().getName());
//让该线程休眠1秒 ctrl+alt+t
try {
Thread.sleep(1000);
} catch (InterruptedException e) {
e.printStackTrace();
}
if(times == 80) {
break; //当 times 到 80, 退出 while, 这时线程也就退出..
} } } }

start() 方法调用start 0()方法后,该线程并不一定会立马执行,只是将线程变成了可运行状态。具体什么时候执行,取决于CPU,由CPU统一调度。
1.2.3 线程应用案例2-实现Runnable接口:
说明: 1. java是单继承的,在某些情况下一个类可能已经继承了某个父类,这时在用继承Thread类方法来创建线程显然不可能了。
2. java设计者们提供了另外一个方式创建线程,就是通过实现Runnable接口来创建线程
案例:
请编写程序,该程序可以每隔1秒。在控制台输出“hi!”,当输出10次后,自动退出。请使用实现Runnable接口的方式实现。这里底层使用了设计模式[代理模式] => 代码模拟实现Runnable接口开发线程的机制
public class Thread02{
public static void main(String[]args){
Dog dog = new Dog();
//dog.start();这里不能调用start
//创建了Thread对象,把dog对象(实现Runnable),放入Thread
Thread thread = new Thread(dog);
thread.start();
//Tiger tiger = new Tiger(); //实现了Runnable
// ThreadProxy threadProxy = new ThreadProxy(tiger);
// threadProxy.start();
} }
class Animal {
}
class Tiger extends Animal implements Runnable {
@Override
public void run() {
System.out.println("老虎嗷嗷叫....");
} }
//线程代理类 , 模拟了一个极简的Thread类
class ThreadProxy implements Runnable {//你可以把 Proxy 类当做 ThreadProxy
private Runnable target = null;//属性,类型是 Runnable
@Override
public void run() {
if (target != null) {
target.run(); //动态绑定(运行类型 Tiger)
} }
public ThreadProxy(Runnable target) {
this.target = target;
}
public void start() {
start0();//这个方法时真正实现多线程方法
}
public void start0() {
run();
} }
class Dog implements Runnable { //通过实现 Runnable 接口,开发线程
int count = 0;
@Override
public void run() { //普通方法
while (true) {
System.out.println("小狗汪汪叫..hi" + (++count) + Thread.currentThread().getName());
//休眠1秒
try {
Thread.sleep(1000);
}catch(InterruptedExceptione){
e.printStackTrace();
}
if(count==10){
break;
} } } }
1.2.4 线程使用应用案例-多线程执行
请编写一个程序,创建两个线程,一个线程每隔1秒输出“hello,world”,输出10次,退出,一个线程每隔1秒输出“hi”,输出5次退出.
/**
*@author
*@version1.0
*main线程启动两个子线程
*/
public class Thread03{
public static void main(String[]args){
T1 t1 = new T1();
T2 t2 = new T2();
Thread thread1 = new Thread(t1);
Thread thread2 = new Thread(t2);
thread1.start();//启动第 1 个线程
thread2.start();//启动第 2 个线程
//...
} }
class T1 implements Runnable {
int count = 0;
@Override
public void run() {
while (true) {
//每隔1秒输出 “hello,world”,输出10次
try {
System.out.println("hello,world " + (++count));
Thread.sleep(1000);
} catch (InterruptedException e) {
e.printStackTrace();
}
if(count == 60) {
break;
} } } }
class T2 implements Runnable {
int count = 0;
@Override
public void run() {
//每隔1秒输出 “hi”,输出5次
while (true) {
System.out.println("hi " + (++count));
try {
Thread.sleep(1000);
} catch (InterruptedException e) {
e.printStackTrace();
}
if(count == 50) {
break;
} } } }
线程理解:


1.3 继承Thread vs 实现Runnable的区别
1. 从java的设计来看,通过继承Thread或者实现Runnable接口来创建线程本质上没有区别,从jdk帮助文档我们可以看到Thread类本身就实现了Runnable接口
2. 实现Runnable接口方式更加适合多个线程共享一个资源的情况,并且避免了单继承的限制,建议使用Runnable
案例:[售票系统],编程模拟三个售票窗口售票100,分别使用继承 Thread和实现 Runnable方式,并分析有什么问题?
/**
* @author
* @version 1.0
* 使用多线程,模拟三个窗口同时售票100张
*/
public class SellTicket {
public static void main(String[] args) {
//测试
//SellTicket01 sellTicket01 = new SellTicket01();
//SellTicket01 sellTicket02 = new SellTicket01();
// SellTicket01 sellTicket03 = new SellTicket01();
//这里我们会出现超卖..
// sellTicket01.start();//启动售票线程
//sellTicket02.start();//启动售票线程
//sellTicket03.start();//启动售票线程
System.out.println("===使用实现接口方式来售票=====");
SellTicket02 sellTicket02 = new SellTicket02();
new Thread(sellTicket02).start();//第 1 个线程-窗口
new Thread(sellTicket02).start();//第 2 个线程-窗口
new Thread(sellTicket02).start();//第 3 个线程-窗口
} }
//使用Thread 方式
class SellTicket01 extends Thread {
private static int ticketNum = 100;//让多个线程共享 ticketNum
@Override
public void run() {
while (true) {
if (ticketNum <= 0) {
System.out.println("售票结束...");
break;
}
//休眠50毫秒, 模拟
try {
Thread.sleep(50);
} catch (InterruptedException e) {
e.printStackTrace();
}
System.out.println("窗口 " + Thread.currentThread().getName() + " 售出一张票"
+ " 剩余票数="+(--ticketNum));
} } }
//实现接口方式
class SellTicket02 implements Runnable {
private int ticketNum = 100;//让多个线程共享 ticketNum
@Override
public void run() {
while (true) {
if (ticketNum <= 0) {
System.out.println("售票结束...");
break;
}
//休眠50毫秒, 模拟
try {
Thread.sleep(50);
} catch (InterruptedException e) {
e.printStackTrace();
}
System.out.println("窗口 " + Thread.currentThread().getName() + " 售出一张票"
+ " 剩余票数="+(--ticketNum));//1- 0--1--2
} } }
1.4 线程终止
1.4.1 说明
1. 当线程完成任务后,会自动退出。
2. 还可以通过使用变量来控制run方法退出的方式停止线程,即通知方式
案例: 需求:启动一个线程t,要求在main线程中去停止线程t,请编程实现.
1.5 线程常用方法
1.5.1 常用方法第一组
1. setName //设置线程名称,使之与参数 name相同
2. getName //返回该线程的名称
3. start //使该线程开始执行;Java虚拟机底层调用该线程的start0方法
4. run //调用线程对象run方法;
5. setPriority //更改线程的优先级
6. getPriority //获取线程的优先级
7. sleep //在指定的毫秒数内让当前正在执行的线程休眠(暂停执行)
8. interrupt //中断线程
注意事项:
1. start底层会创建新的线程,调用run,run 就是一个简单的方法调用,不会启动新线程
2. 线程优先级的范围
3. interrupt,中断线程,但并没有真正的结束线程。所以一般用于中断正在休眠线程
4. sleep:线程的静态方法,使当前线程休眠
1.5.2 常用方法第二组
1. yield:线程的礼让。让出cpu,让其他线程执行,但礼让的时间不确定,所以也不一定礼让成功
2. join:线程的插队。插队的线程一旦插队成功,则肯定先执行完插入的线程所有的任务
案例: main线程创建一个子线程,每隔1s输出hello,输出20次,主线程每隔1秒,输出hi,输出20次.
要求: 两个线程同时执行,当主线程输出5次后,就让子线程运行完毕,主线程再继续,


1.5.3 用户线程和守护线程
1. 用户线程: 也叫工作线程,当线程的任务执行完或通知方式结束
2. 守护线程: 一般是为工作线程服务的,当所有的用户线程结束,守护线程自动结束
3. 常见的守护线程: 垃圾回收机制
案例: 如何将一个线程设置成守护线程

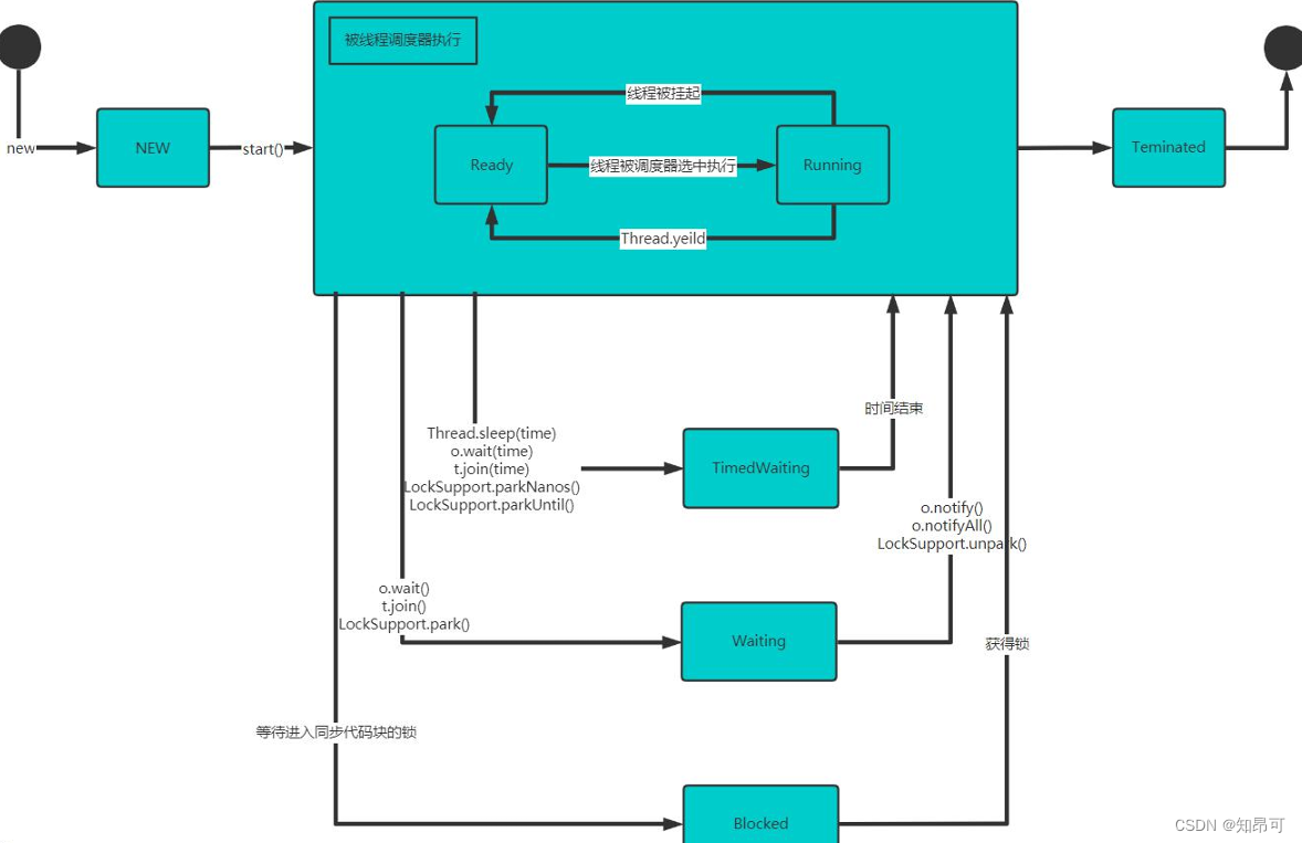
1.6 线程的生命周期
1.6.1 JDK 中用Thread.State 枚举表示了线程的几种状态

1.6.2 线程状态转换图

写程序查看线程状态:
public class ThreadState_{
public static void main(String[]args)throwsInterruptedException{
T t = new T();
System.out.println(t.getName()+"状态"+t.getState());
t.start();
while (Thread.State.TERMINATED != t.getState()) {
System.out.println(t.getName() + " 状态 " + t.getState());
Thread.sleep(500);
}
System.out.println(t.getName() + " 状态 " + t.getState());
} }
class T extends Thread {
@Override
public void run() {
while (true) {
for (int i = 0; i < 10; i++) {
System.out.println("hi " + i);
try {
Thread.sleep(1000);
} catch (InterruptedException e) {
}}
break;
}}}
1.7 线程的同步
1.7.1 线程同步机制
1. 在多线程编程,一些敏感数据不允许被多个线程同时访问,此时就使用同步访问技术,保证数据在任何同一时刻,最多有一个线程访问,以保证数据的完整性。
2. 也可以这里理解:线程同步,即当有一个线程在对内存进行操作时,其他线程都不可以对这个内存地址进行操作,直到该线程完成操作,其他线程才能对该内存地址进行操作.
1.7.2 同步具体方法-Synchronized

3. 如何理解: 就好像某小伙伴上厕所前先把门关上(上锁),完事后再出来(解锁),那么其它小伙伴就可在使用厕所了
1.8 互斥锁
1.8.1 基本介绍
1. Java语言中,引入了对象互斥锁的概念,来保证共享数据操作的完整性。
2. 每个对象都对应于一个可称为“互斥锁”的标记,这个标记用来保证在任一时刻,只能有一个线程访问该对象。
3. 关键字synchronized来与对象的互斥锁联系。当某个对象用synchronized修饰时,表明该对象在任一时刻只能由一个线程访问
4. 同步的局限性:导致程序的执行效率要降低
5. 同步方法(非静态的)的锁可以是this,也可以是其他对象(要求是同一个对象)
6. 同步方法(静态的)的锁为当前类本身。
案例: 使用互斥锁来解决售票问题
/**
*@author
*@version1.0
*使用多线程,模拟三个窗口同时售票100张
*/
public class SellTicket{
public static void main(String[]args){
//测试
// SellTicket01sellTicket01=newSellTicket01();
// SellTicket01sellTicket02=newSellTicket01();
// SellTicket01sellTicket03=newSellTicket01();
// //这里我们会出现超卖..
// sellTicket01.start();//启动售票线程
//sellTicket02.start();//启动售票线程
//sellTicket03.start();//启动售票线程
//System.out.println("===使用实现接口方式来售票=====");
// SellTicket02 sellTicket02 = new SellTicket02();
// new Thread(sellTicket02).start();//第 1 个线程-窗口
//new Thread(sellTicket02).start();//第 2 个线程-窗口
//new Thread(sellTicket02).start();//第 3 个线程-窗口
//测试一把
SellTicket03 sellTicket03 = new SellTicket03();
new Thread(sellTicket03).start();//第 1 个线程-窗口
new Thread(sellTicket03).start();//第 2 个线程-窗口
new Thread(sellTicket03).start();//第 3 个线程-窗口
}}
//实现接口方式, 使用synchronized实现线程同步
class SellTicket03 implements Runnable {
private int ticketNum = 100;//让多个线程共享 ticketNum
private boolean loop = true;//控制 run 方法变量
Object object = new Object();
//同步方法(静态的)的锁为当前类本身
//解读
//1. public synchronized static void m1() {} 锁是加在 SellTicket03.class
// 2. 如果在静态方法中,实现一个同步代码块.
/*
synchronized (SellTicket03.class) {
System.out.println("m2");
}
*/
public synchronized static void m1() {
}
public static void m2() {
synchronized (SellTicket03.class) {
System.out.println("m2");
} }
//说明
//1. public synchronized void sell() {} 就是一个同步方法
//2. 这时锁在 this对象
//3. 也可以在代码块上写 synchronize,同步代码块, 互斥锁还是在this对象
public /*synchronized*/ void sell() { //同步方法, 在同一时刻, 只能有一个线程来执行sell方法
synchronized (/*this*/ object) {
if (ticketNum <= 0) {
System.out.println("售票结束...");
loop = false;
return;
}
//休眠50毫秒, 模拟
try {
Thread.sleep(50);
} catch (InterruptedException e) {
e.printStackTrace();
}
System.out.println("窗口 " + Thread.currentThread().getName() + " 售出一张票"
+ " 剩余票数="+(--ticketNum));//1- 0--1--2
} }
@Override
public void run() {
while (loop) {
sell();//sell 方法是一共同步方法
} }}
//使用Thread 方式
// new SellTicket01().start()
// new SellTicket01().start();
class SellTicket01 extends Thread {
private static int ticketNum = 100;//让多个线程共享 ticketNum
// public void m1() {
//synchronized (this) {
// System.out.println("hello");
// } }
@Override
public void run() {
while (true) {
if (ticketNum <= 0) {
System.out.println("售票结束...");
break;
}
//休眠50毫秒, 模拟
try {
Thread.sleep(50);
} catch (InterruptedException e) {
e.printStackTrace();
}
System.out.println("窗口 " + Thread.currentThread().getName() + " 售出一张票"
+ " 剩余票数="+(--ticketNum));
} } }
//实现接口方式
class SellTicket02 implements Runnable {
private int ticketNum = 100;//让多个线程共享 ticketNum
@Override
public void run() {
while (true) {
if (ticketNum <= 0) {
System.out.println("售票结束...");
break;
}
//休眠50毫秒, 模拟
try {
Thread.sleep(50);
} catch (InterruptedException e) {
e.printStackTrace();
}
System.out.println("窗口 " + Thread.currentThread().getName() + " 售出一张票"
+ " 剩余票数="+(--ticketNum));//1- 0--1--2
} } }
1.8.2 注意事项
1. 同步方法如果没有使用static修饰:默认锁对象为this
2. 如果方法使用static修饰,默认锁对象:当前类.class
3. 实现的落地步骤:
需要先分析上锁的代码
选择同步代码块或同步方法
要求多个线程的锁对象为同一个即可!
1.9 线程的死锁
1.9.1 基本介绍
多个线程都占用了对方的锁资源,但不肯相让,导致了死锁,在编程是一定要避免死锁的发生.
案例:
/**
*@author
*@version1.0
*模拟线程死锁
*/
public class DeadLock_{
public static void main(String[]args){
//模拟死锁现象
DeadLockDemo A = new DeadLockDemo(true);
A.setName("A线程");
DeadLockDemo B = new DeadLockDemo(false);
B.setName("B线程");
A.start();
B.start();
} }
//线程
class DeadLockDemo extends Thread {
static Object o1 = new Object();// 保证多线程,共享一个对象,这里使用static
static Object o2 = new Object();
boolean flag;
public DeadLockDemo(boolean flag) {//构造器
this.flag = flag;
}
@Override
public void run() {
//下面业务逻辑的分析
//1. 如果flag 为 T, 线程A 就会先得到/持有 o1 对象锁, 然后尝试去获取 o2 对象锁
//2. 如果线程A 得不到 o2 对象锁,就会Blocked
//3. 如果flag 为 F, 线程B 就会先得到/持有 o2 对象锁, 然后尝试去获取 o1 对象锁
//4. 如果线程B 得不到 o1 对象锁,就会Blocked
if (flag) {
synchronized (o1) {//对象互斥锁, 下面就是同步代码
System.out.println(Thread.currentThread().getName() + " 进入 1");
synchronized (o2) { // 这里获得 li 对象的监视权
System.out.println(Thread.currentThread().getName() + " 进入 2");
} }
} else {
synchronized (o2) {
System.out.println(Thread.currentThread().getName() + " 进入 3");
synchronized (o1) { // 这里获得 li 对象的监视权
System.out.println(Thread.currentThread().getName() + " 进入 4");
} } } } }
1.10 释放锁
1.10.1 下面操作会释放锁
1. 当前线程的同步方法、同步代码块执行结束 案例:上厕所,完事出来
2. 当前线程在同步代码块、同步方法中遇到break、return。 案例:没有正常的完事,经理叫他修改bug,不得已出来
3. 当前线程在同步代码块、同步方法中出现了未处理的Error或Exception,导致异常结束案例:没有正常的完事,发现忘带纸,不得已出来
4. 当前线程在同步代码块、同步方法中执行了线程对象的wait()方法,当前线程暂停,并释
放锁。 案例:没有正常完事,觉得需要酝酿下,所以出来等会再进去
1.10.2 下面操作不会释放锁
1. 线程执行同步代码块或同步方法时,程序调用Thread.sleep(、Thread.yield(方法暂停当前线程的执行,不会释放锁 案例:上厕所,太困了,在坑位上眯了一会
2. 线程执行同步代码块时,其他线程调用了该线程的suspend()方法将该线程挂起,该线程不会释放锁。 提示:应尽量避免使用suspend()和resume()来控制线程,方法不再推荐使用
396

被折叠的 条评论
为什么被折叠?



